日本威士忌逆袭,给了白酒行业哪些创富启示?
作者:本站编辑
2026-01-02 19:47:55
8
日本威士忌逆袭,给了白酒行业哪些创富启示?



听花酒,诚邀全国各大经销商,共创未来、互惠共赢
2020年,中国进口酒市场延续了前两年的颓势,但是细分品类中进口烈酒的坚挺表现成为唯一的亮点,这其中又以进口威士忌表现最为超出预期。近日,苏格兰威士忌协会(SWA)公布了2020年的出口数据报告。该报告显示,2020年苏格兰威士忌(以下称苏威)出口总额约为38亿英镑,大幅下降23%,出口额相比2019年减少了约11亿英镑,创下过去10年以来最低的出口数据。与此同时,日本威士忌(以下称日威)却加速在全球占领市场,尤其在中国市场日威已大有超越苏威之势,在品牌影响力、市场号召力、议价能力等方面对苏威构成了不小的威胁。
原产于苏格兰的威士忌已有500多年历史。而日本作为后来者,直到1923年才酿出第一批威士忌。但是日威用了不到100年的时间就完成了对发源地的追赶甚至在某种程度上的超越。目前日本已经成为世界威士忌五大产地中唯一的亚洲国家。日威自2001年起横扫各类世界威士忌比赛大奖,价格、销量不断飙升,据显示,高端日威的代表山崎25年的售价近10年来上涨了近10倍。
在中国线上平台,相同的品类和年份,日威的价格普遍高于苏威,且价格逐年上涨。

▲中国电商售价:相同档次/品类/年份威士忌,日本整体比苏格兰售价高然而,日威的崛起非一日之功,日威从业者以工匠之心付出了三代人的青春,在三个方面进行了艰苦卓绝的钻研。技术创新构筑护城河。日威全盘承袭苏威酿造技术的同时,去糟取精,大胆创新。比如保留苏威弃用的石炭直火蒸馏,继承苏威古早风格的烟熏味;对影响风味的酵母进行开发研究,仅三得利旗下的酵母实验室就研发出约3000多种的酵母;最有价值的是在日本北海道一带就地取材,开发了“水楢桶”木材桶陈技术。日威经水楢桶陈放后,会散发出一种类似沉香、檀香和伽罗熏香的香味,被人们称为“东方禅味”,成就独特的日式风格,享誉全球。满足本土消费者的口味需求。20世纪初,威士忌刚进入日本时销量惨淡,长期食用日式清淡料理的消费者,无法适应传统威士忌对口腔的强烈刺激和浓重的泥煤味。在鸟井信治郎领导下,三得利公司陆续推出更适合东方人口感的清淡型威士忌,逐渐打开市场。重视人才培养,坚持学习和匠心。1918年为学习成熟的酿造技术,日本威士忌之父“竹鹤政孝”被公司派遣至苏格兰求学。上课之余,他积极拜访蒸馏厂, 在一次次拒绝声中求得了Longmorn酒厂为期一周的见习机会。实习期间他几乎不眠不休,用一支笔详细而精致地记录着威士忌的制法、设备、工厂配置图、机械零件的精密结构,甚至包括职工待遇和有关税金的一切细节。以竹鹤政孝为代表,日威培养了不少人才,他们坚持学习、坚守匠心,成为日威崛起的根基。业内人士认为,作为挑战者,日本威士忌正在形成新势力,虽然源于苏格兰,但是通过近百年的发展,日本威士忌自成一派,形成了独特的风格,口感上更易于让亚洲人接受。因此,这也成为日本威士忌在中国的一大优势。从品牌角度来说,苏格兰和日本都有很不错的威士忌品牌,但是日本的威士忌品牌更加集中,加之日本威士忌在国际评选和拍卖方面表现更加突出。日威逆袭花了100年,从一个品类的发展历史来看所用时间并不算长,剖析其逆袭的原因除了上述三大方面之外,最为核心的是在满足消费者核心需求以及提升健康表达可信度方面做的更为出色。行业专家认为,复盘日威的逆袭之路能给中国白酒产业可持续发展和国际化带来重要的启示,其中在满足消费者核心需求以及提升健康表达可信度方面尤其值得学习。在消费升级的大趋势下,高净值人群在消费品方面越来越追求极致和精细,在对酒类的选择方面,这部分人群越来越偏爱更好喝、更健康、更有个性、更有匠心的产品,有业内人士认为,中国白酒亟需解决的核心问题是,无法满足消费者对白酒“更好喝、更健康”的需求。全球知名咨询公司益普索发布的《2020中国白酒行业趋势报告》显示,84%的中国消费者比以往更关注饮酒健康,这部分人在口感上追求“柔和、醇厚、有层次感、回味悠长”;在健康上追求“不上头、后劲小、肠胃负担轻、不伤身、滋养身心、缓解健康困扰、普适的健康”。“白酒健康化”已成为行业不可抵挡的趋势。相比于追求覆盖更多的健康功能,白酒品牌更应该重视如何传递可信的健康。据上述报告显示,50%消费者表示不相信健康白酒宣称的功效。

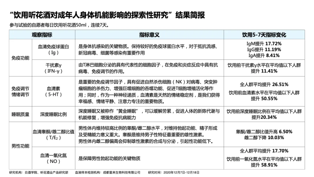
2021年1月21日,中国网报道了《饮用听花酒对成年男性身体机能影响的探索性研究》结果简报。这份由听花酒联合第三方机构针对人体短期饮用听花酒后功能性探索的研究报告,是近年白酒行业鲜见的数据化成果验证。
▲由企业提供
报告显示对于参与试验的健康成年男性自愿者,每日饮用听花酒50ml、连续7天后,免疫指标、深度睡眠比例等数据明显升高。据了解,这是由于听花酒以独到的精选原料和专有的制化酿造工艺,实现了“落口生津增其益”,不通过任何外源性药物,仅通过激活人体自身的能力——也就是促进唾液分泌增加,来实现对身体的调养。古代养生学家、医学家把唾液视为人身自有的第一大药,认为唾液是人身至宝,是防病治病、悦颜美容、保命延寿的“神丹妙药”;现代研究结果也证实唾液除了具有促进味觉与消化、增强食欲这些基本功能外,确实具有多种健康功能。1986年的诺贝尔生理医学奖就颁发给了在唾液中发现表皮生长因子和神经生长因子的学者。
在满足消费者对酒“更健康”的需求同时,听花酒追求“更好喝”。一方面采用专有工艺制化酒体,科学增加酿造产生的、能提升口感的多种有益风味成分,精准减少导致辣口刺喉等不利于口感的醛类等有害成分。二是听花酒落口生津的独到特色,能让味蕾更敏感,感受出更丰富的滋味,实现了听花酒的香高味厚与人感知能力提升的双重触发,带来听花酒“香高一寸、味厚三尺”、“入口如龙含玉珠”的美妙口感。2020年底听花酒业推出三款750ml超高端商务用酒,分为酱香、浓香、嫩酱三种风格。在数百场针对高端人群的品鉴会中,听花酒对“更好喝、更健康”的追求与表达,得到了政商人士的亲身验证和高度认可,复购率达到90%以上。目前听花酒正诚邀全国各大经销商,共创未来、互惠共赢!