孩子能在家门口上学
这是每个家长的心愿
现在,好消息来啦!

嘉定工业区盘安路幼儿园
新建工程目前正处于
施工资格预审(电子招标)阶段,
相信距离正式开工已经越来越近了!

盘安路幼儿园新建工程


建设地点
嘉定工业区盘安路幼儿园
东至基地边界、南至胜竹路
西至盘安路,北至基地边界

工程总投资
5009.24万元人民币

施工工期
270日历天

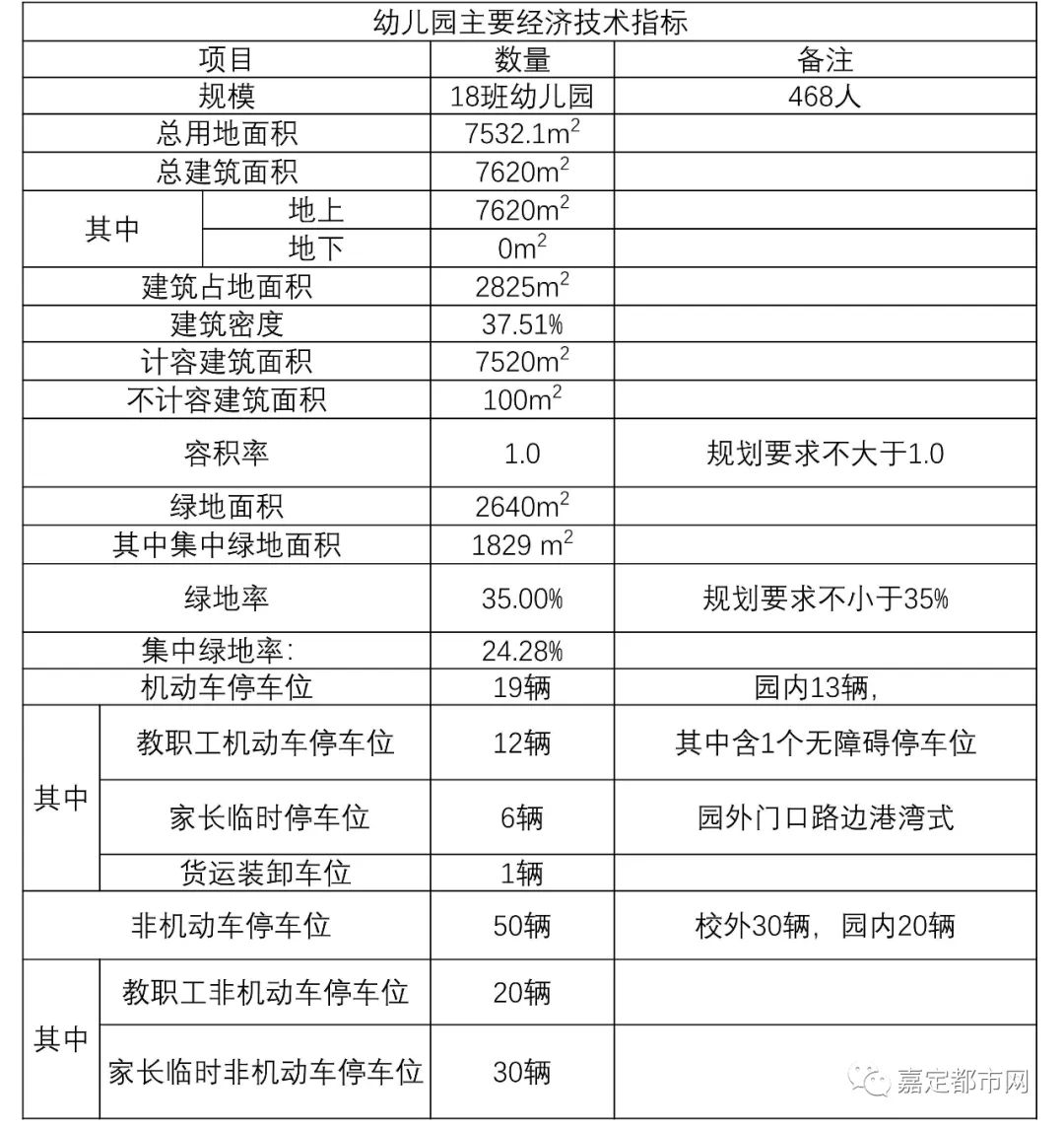
据悉,项目建成后为18班幼儿园,
拟建内容包括新建教学综合楼
设计总建筑面积约7620平方米。

期待新学校的早日开工建设,
未来造福更多嘉定小囡!

信息来源 | 上海市住房和城乡建设管理委员会、
区规划与自然资源局
