
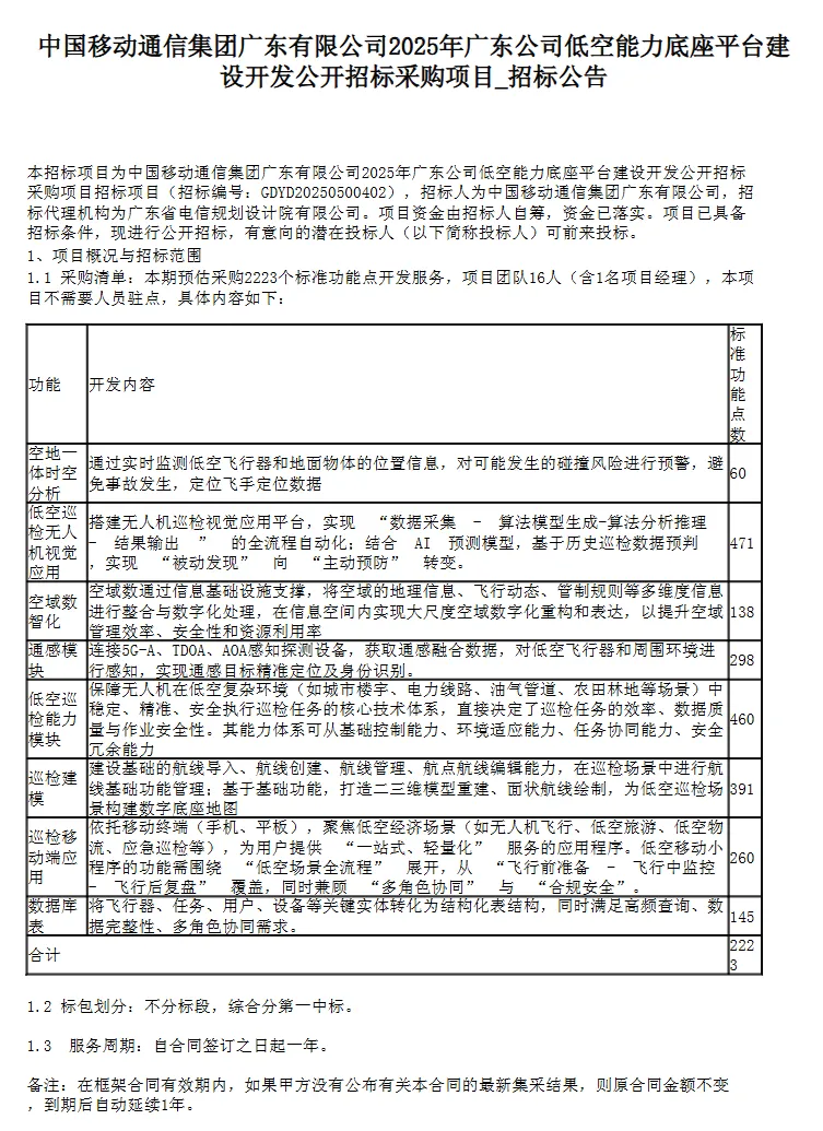
采购清单:本期预估采购2223个标准功能点开发服务,项目团队16人(含1名项目经理),本项目不需要人员驻点,具体内容如下:

标包划分:不分标段,综合分第一中标。
服务周期:自合同签订之日起一年。
备注:在框架合同有效期内,如果甲方没有公布有关本合同的最新集采结果,则原合同金额不变,到期后自动延续1年。
服务地点:广东省。
最高限价:本项目设置最高限价不含税总价限价为3,223,350.00元,不含税单价限价1,450.00元/标准功能点。
本项目不接受联合体参与,不允许转包或违法分包。
中标候选人:
标包名称:标包1
排序:第一名
中标候选人名称:中移(上海)信息通信科技有限公司
投标报价(不含税,元) :2,889,900.00
工期(天):服务周期:自合同签订之日起一年。
拟中标份额:100%

注:文章标讯信息来源于招投标平台公开信息,转载自:低空经济圈,本号转载的文章来源于公开渠道或经授权许可,仅为分享观点、资讯之目的,不代表[低空基础设施建设大讲堂]观点。文章、图片版权均归原作者所有,若有侵权敬请联系删除。



需要培训文件,报名回执表可联系赵老师获取15801250085(同微信)
(详情联系赵老师获取具体课纲文件)
课题计划 |1月29日北京:人工智能、数据资产入表、可信数据空间、高质量数据集、公共数据授权运营、数据合规确权、数据资本化路径...



