广东移动低空能力底座平台建设开发招标结果322.34万!
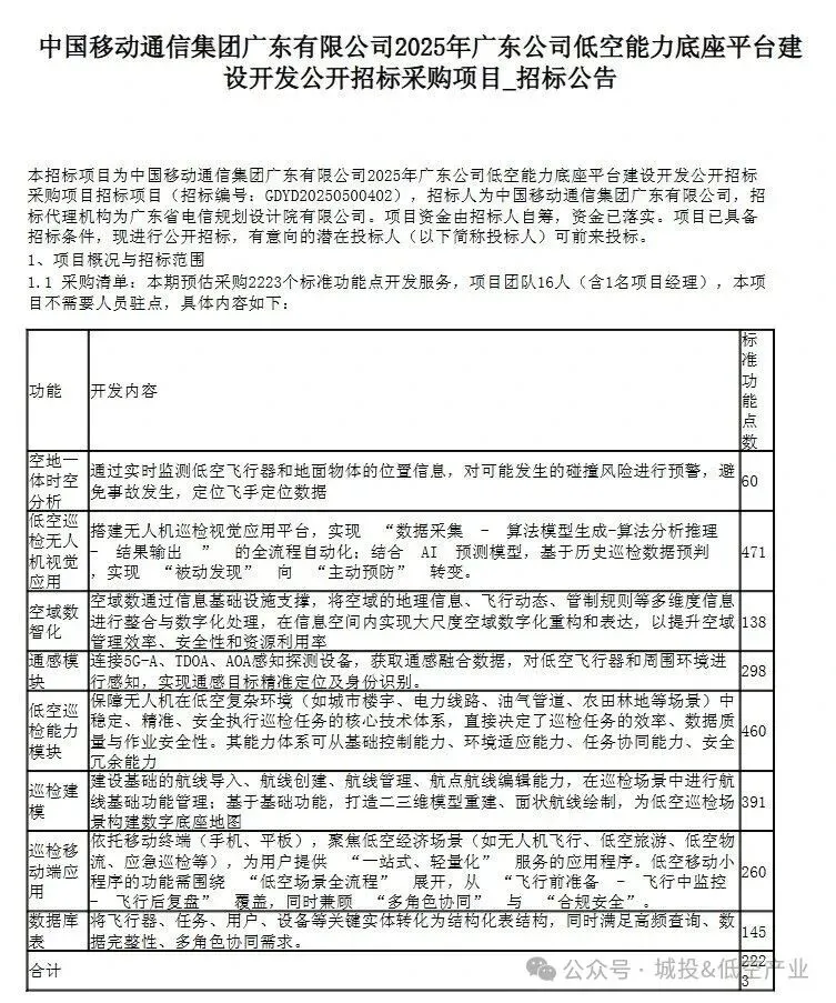
>>承接企业内训、数据入表、项目谋划咨询、低空产业行业培训及紧缺配套证书资质申报,欢迎您的加入。详情咨询:郭老师 17310869762(同微信)▶▶▶▶▶1.29-31日北京市 “十五五”新兴产业基础设施项目谋划、“三类资金”申请、“三资三化”实操和“城市更新”合规运作▶▶▶12.17-19日海口市 高质量数据集建设、数据资产化、可信数据空间、公共数据授权运营、数据合规确权、评估、央国企数据资产入表融资 及 交易流通等近日,中国移动通信集团广东有限公司2025年广东公司低空能力底座平台建设开发公开招标采购结果发布。项目名称:中国移动通信集团广东有限公司2025年广东公司低空能力底座平台建设开发公开招标采购采购清单:本期预估采购2223个标准功能点开发服务,项目团队16人(含1名项目经理),本项目不需要人员驻点,具体内容如下:

标包划分:不分标段,综合分第一中标。
服务周期:自合同签订之日起一年。
备注:在框架合同有效期内,如果甲方没有公布有关本合同的最新集采结果,则原合同金额不变,到期后自动延续1年。
服务地点:广东省。
最高限价:本项目设置最高限价不含税总价限价为3,223,350.00元,不含税单价限价1,450.00元/标准功能点。
本项目不接受联合体参与,不允许转包或违法分包。
中标候选人:
标包名称:标包1
排序:第一名
中标候选人名称:中移(上海)信息通信科技有限公司
投标报价(不含税,元) :2,889,900.00
工期(天):服务周期:自合同签订之日起一年。
拟中标份额:100%
声明:本文为分享观点、学习交流之目的,文章、图片版权均归原作者所有,若有侵权敬请联系删除。中至远郭老师 17310869762注:报名表可扫下方二维码下载填写 有问题可联系郭老师 17310869762 同微信