
▶▶▶承接企业内训、中央资金申请、项目谋划咨询、数据人才证书、低空产业行业培训及紧缺配套证书资质申报,企业会员优惠欢迎咨询。李沐老师13240774118
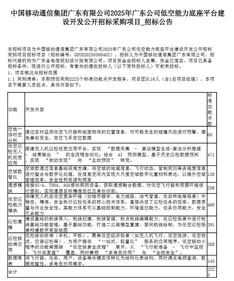
采购清单:本期预估采购2223个标准功能点开发服务,项目团队16人(含1名项目经理),本项目不需要人员驻点,具体内容如下:

标包划分:不分标段,综合分第一中标。
服务周期:自合同签订之日起一年。
备注:在框架合同有效期内,如果甲方没有公布有关本合同的最新集采结果,则原合同金额不变,到期后自动延续1年。
服务地点:广东省。
最高限价:本项目设置最高限价不含税总价限价为3,223,350.00元,不含税单价限价1,450.00元/标准功能点。
本项目不接受联合体参与,不允许转包或违法分包。
中标候选人:
标包名称:标包1
排序:第一名
中标候选人名称:中移(上海)信息通信科技有限公司
投标报价(不含税,元) :2,889,900.00
工期(天):服务周期:自合同签订之日起一年。
拟中标份额:100%
低空经济文件分享联系李沐老师13240774118


扫码获取报名回执

详情咨询:李沐13240774118
整理经济白皮书PDF版可下载
1.低空飞行器制造业白皮书(1.0)解读
2.低空经济行业研究报告+白皮书
3.幸福招商:低空经济产业发展白皮书(附下载)
4.《低空经济发展白皮书3.0---安全体系》21张图
5.《低空经济发展白皮书3.0---安全体系》PDF免费下载
6.数字低空之低空经济场景应用与通信需求白皮书
7.2025地方低空经济平台建设指南白皮书
8.中国移动2025智慧城市低空应用白皮书
9.金融行业低空经济白皮书
10.《宁夏低空经济发展白皮书(2025)》全文发布
11.2024年低空经济产业发展白皮书幸福招商
12.《低空经济产业发展白皮书》赛迪论坛
13.《2024低空经济场景白皮书》航空协会
14.《上海低空经济发展白皮书2024》
15.中国移动参股企业低空经济白皮书2025
16.新能源飞行器发展白皮书(2024)
17.低空经济]国防军工行业军工新兴产业低空经济深度报告
18.2025数字孪生赋能低空经济研究报告
19.低空经济场景白皮书2.0
20.低空飞行器制造业白皮书(1.0)




中至远咨询为您提供——政府融资平台转型、债务化解、国债申报、城市更新、低空产业咨询与服务、混改、国企改革系列包装咨询谋划服务、十五五规划编制服务、专项债券发行咨询与服务、产业基金、PPP项目及数据入表质押融资贷款增信、等服务等,欢迎咨询。本单位具备完整的战略规划、法人治理结构、集团管控、业务流程、人力资源管理等一体化系统咨询能力。
点击左下方"阅读原文"进入选课报名系
