发布信息
登陆/注册
搜索
搜索
导航
首页
产品供应
产品求购
企业库
酒业展会
行业资讯
认证会员
站内搜索
行业企业
当前位置:
首页
行业企业
正文
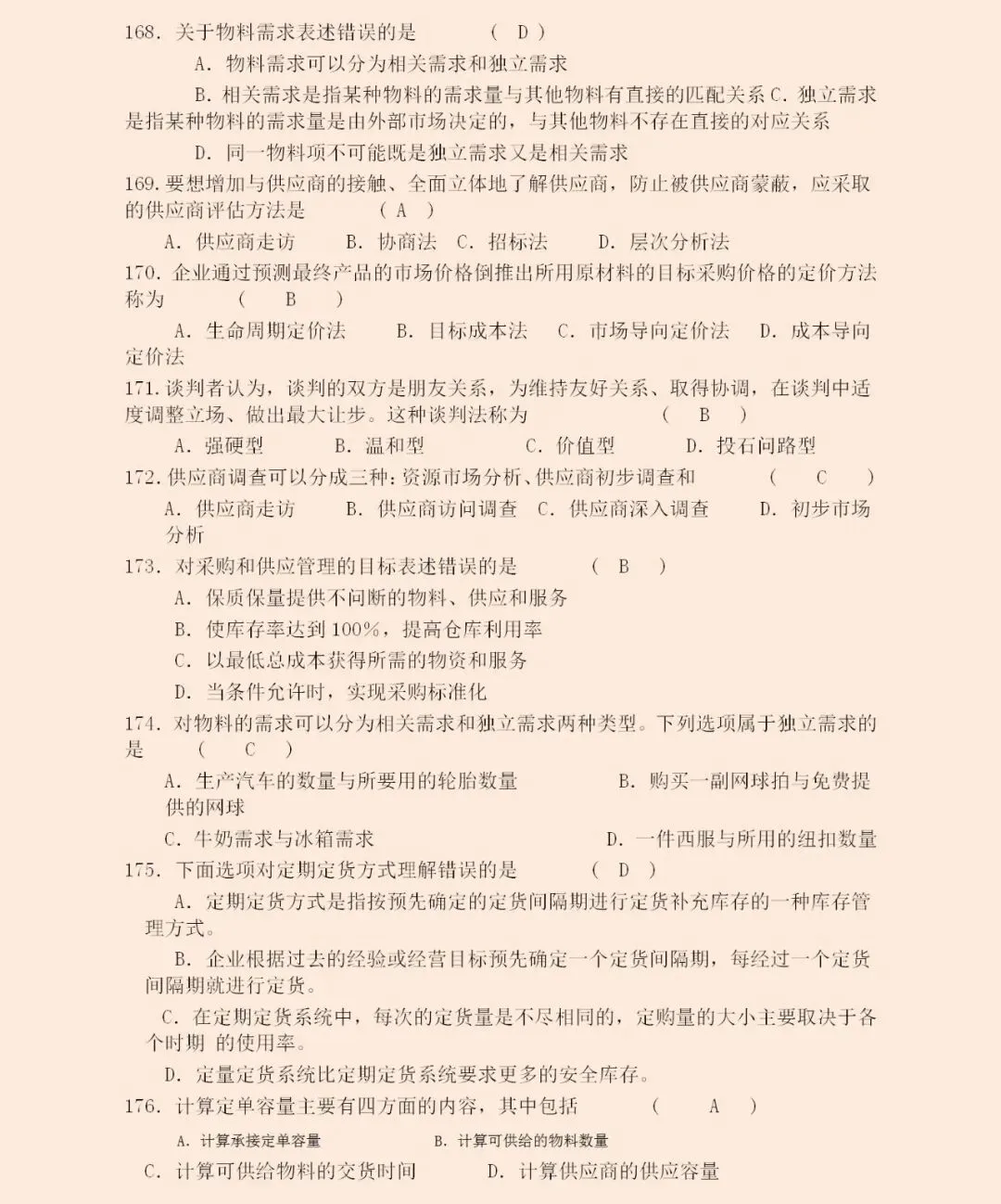
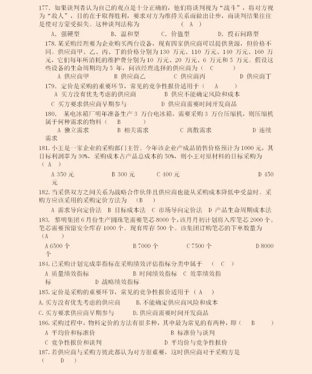
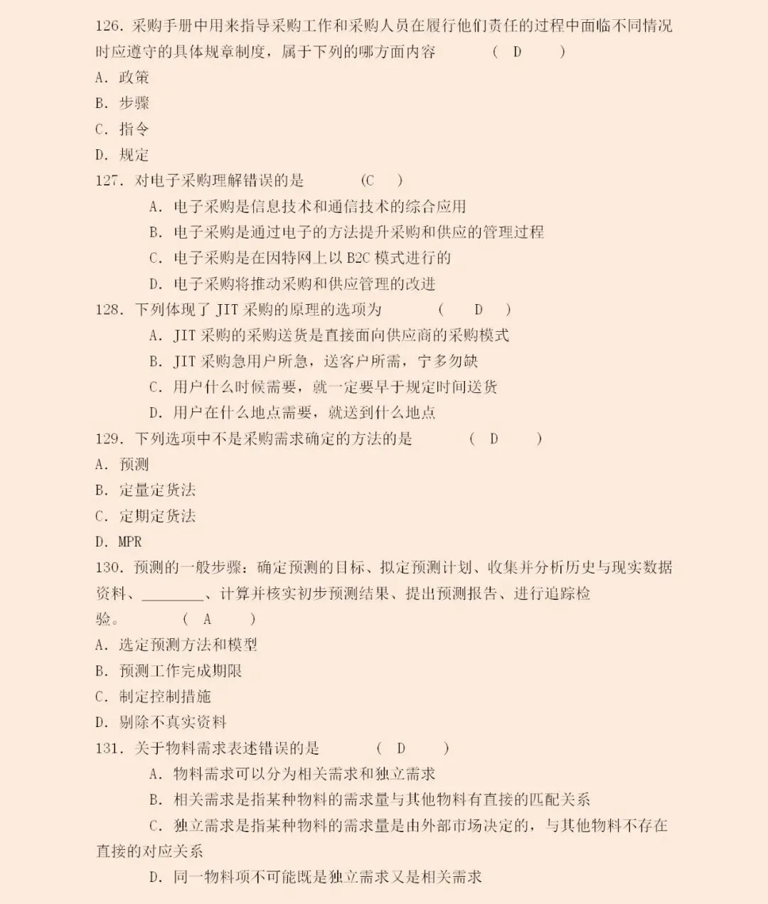
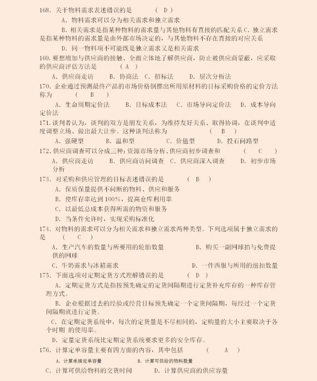
35页|采购与供应管理海量试题库,200道单选、72道多选、70道判断(附答案)
作者:本站编辑
2026-01-02 04:42:15
9
35页|采购与供应管理海量试题库,200道单选、72道多选、70道判断(附答案)
《35页|采购与供应管理海量试题库
》
领取完整版,见文末
完整版以上传星球,想要一次性获取的小伙伴,加入下方星球即可
如何获取更多资料下载?
扫码加入星球
即可获得丰富、全面、专业的采购.仓储.供应链.供应商等相关干货资料~
内容持续更新,期待您的加入
·加入方式
立即扫码
*本文部分资料来源于网络公开领域,版权归原作者所有。
下一篇:
交通投资公司开展招标采购及合同管理专项监督检查
上一篇:
采购及应付账款管理制度
相关内容
查看全部
城市空中交通企业
2026-04-14 03:55
芯片行业网站建设
2026-04-14 03:54
00家企业破产!30
2026-04-14 03:29
【政策快讯】闵行
2026-04-14 03:27
企业盈利能力分化
2026-04-14 02:31
会议丨“节能降碳
2026-04-14 02:30
肇庆市举办重点行
2026-04-14 01:11
山东应急厅工贸行
2026-04-14 01:09
【行业咨询】大连
2026-04-14 01:07
【行业动态】全省
2026-04-14 01:06