发布信息

重要|企业赴“德国汉诺威工业展”及欧洲四国考察的通知-4月13-24日

作者:本站编辑      2026-01-01 14:37:31     9
重要|企业赴“德国汉诺威工业展”及欧洲四国考察的通知-4月13-24日
多年以来,这个行程来是去德国汉诺威工业展和欧洲多国考察的性价比最高的一个商业团组,这次合作的是携程商旅!
行程关键点:

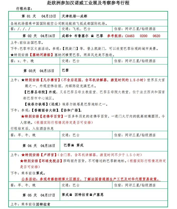
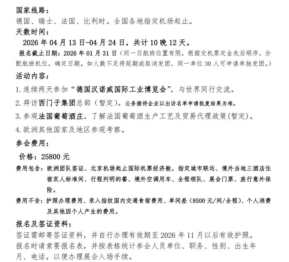
4月中旬,天津机场起止,从成都转机!

德法瑞比,共12天;

商务品质,无自费,无购物;

2整天参观展览会;

1次企业拜访考察;

1次法国酒庄参观考察;

性价比之王,25800元/人;

如果报名人数足够,还可以继续协商增加相关行程。

详情如下:

报名方式:扫码报名

相关内容 查看全部