
来源 | 源坤鉴酒

近日,名为《高档白酒的繁荣建立在虚荣和愚昧之上》的文章博足了眼球,阅读量迅速破10万。一天后,同一作者发布另外一篇题为《触目惊心:白酒中含大量非食品添加剂且不受监管》的文章。这两篇严重诋毁中国白酒的文章引起民众尤其是白酒行业相关人士的广泛关注,相信任何一个对中国白酒有相对客观认识的人均会被文中偏激而片面的攻击性语言激怒。
俗话说“无知者无畏”,一个什么都不知道的人什么都不会害怕,他(她)心中会有一种莫名的勇气让其对自己获得的一知半解的知识满怀信心,进而发表一通似是而非的蒙蔽真相的观点。口出胡言的无知者不会害怕,可让我们感到害怕的是这些在所谓专业和事实包装下的胡言乱语将会把真相掩盖,甚至会把一个行业败坏。面对这样的情境,我们必须拨乱反正,以科学严谨的态度回应搅局的无知者,用客观而中立的观点还原真实的中国白酒。
梳理这两篇文章,不难看到作者文中内容的逻辑混乱,不是在论述高档白酒繁荣的缘由,没有调研白酒行业使用添加剂的状况,而是直接将年份酒、酒与健康、白酒贮存、食用酒精、添加剂、塑化剂等近年涉及白酒的敏感词堆砌混揉在一起,没有将每个话题谈论清晰而直接武断地给下误导性结论。纵览全文,我们可以发现这样一个事实:作者不仅对白酒基础知识和化学基础知识缺乏了解,而且也极其缺乏科学素养,实在是与化学催化专业的理学硕士不相符合。多年喝茅台、五粮液的经历也只能算是浪费了那么多的美酒,参观了茅台、五粮液也仅仅是走马观花而已。下面,本文将逐一分析和解答作者文中提出的中国白酒的问题。
01
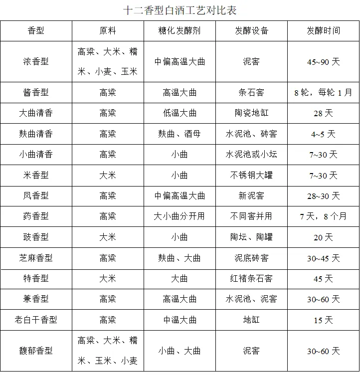
不同香型源于不同酿酒原料和酿造工艺
认同作者所说,不论是是高档白酒还是低档白酒,无论是白酒还是其他酒种,其主要的成分是酒精,当然水也是主要成分之一。一瓶白酒,酒精和水占比在98%左右,可是剩余的2%微量成分才是决定中国白酒风味的关键。由于这2%带来风味上的巨大差异,白酒发展史上为更好地促进全国评酒会的科学进行,根据风味上的差异逐步形成了包括浓香、酱香、清香、米香等在内的十二大香型。这些白酒香型的产生和确认都基于不同酿酒原料,以及不同酿造工艺形成的独特风味成分(具体见下图所示),绝不是作者所言“主要不是醇酒原料和醇酒方法不同,而是后期勾兑中加入的调节口感和香型的添加剂配方大不相同”。

目前,传统固态发酵白酒中检测到的微量成分数量高达1800多种(不同香型白酒中微量成分数量存在差异),这些微量成分来自于原料的自然发酵、自然贮存。将不同香型说成是添加剂勾调而来,简直是无稽之谈。就当前的白酒国家标准来看,十二香型白酒也是不允许有任何外加,是不允许使用添加剂的。
02
非固态发酵法白酒可以使用食用酒精
白酒可以有三类,分别是固态法白酒、液态法白酒和固液法白酒。在传统固态发酵白酒中是不允许使用食用酒精的,液态法白酒和固液法白酒允许使用,不过需要明确标注出来。但作者肯定对食用酒精有极大的误解,或者说没有从过去的阴影(山西朔州假酒案)中缓过来。食用酒精是以谷物、薯类、糖蜜或其他可食用农作物为主要原料,经发酵、蒸馏精制而成的,供食品工业使用的含水酒精。工业酒精与食用酒精有着本质的不同,国家明确规定工业酒精严禁用于食品工业。
随着国家强力监管及食用酒精酿造技术的提高,白酒行业根本上做到了杜绝工业酒精的使用。即使是低档的液态法白酒,所用的酒精也是食用酒精而非严禁使用的工业酒精。大家应该看到白酒工业的进步,不再是二三十年前的样子。对于酒中食用酒精能否检测出来的问题,目前已经开发了实验室方法,基于同位素质谱识别酒精中碳元素的来源,当然这离应用于实际生产中还有一定距离。其实,检测并不能解决所有问题,行业正在建设溯源体系和诚信体系,以更好地规范自身发展。
03
白酒是风味嗜好品而非健康品
作者说到“现在医学研究无法证明饮酒能带来健康长寿”及“任何酒类没有营养价值”,似乎在说白酒的宣传中大量使用了与健康相关的概念和手段。不得不承认,确实有些企业在如此宣传,但不能以个别概况全部,大多数白酒企业在营销与传播上都严格按照国家要求,未将饮用白酒与健康等价,更未宣传白酒的营养价值。业内普遍认同的观点是:白酒是风味嗜好品而非健康品。

对于白酒与健康之间的关系,业内目前正在不断深入研究:一方面在发掘和分析白酒中对人体健康有益的微量成分,另一方面从微生物入手增加粮谷在自然发酵中有益微量成分的生成。当然,我们同样要换一个角度看白酒与健康,虽然白酒的主要成分之一是酒精,但绝对不能将中国白酒等同于酒精。从香薰疗法角度分析,白酒含有的多种微量成分通过嗅觉作用于人的精神系统,通过影响精神的状态而利于人体健康,加之微量成分本身也会对酒精损伤有一定缓冲,这两种综合作用让中国白酒不同于纯粹的酒精,也不同于国外的蒸馏酒。
04
贮存老熟是不可或缺的生产过程
大家都知道“酒是陈的香”,这俗语就说明了贮存老熟对白酒的重要作用,这一过程也是一个必须的生产过程。就贮存来讲,酱香型白酒基酒要经过至少三年以上贮存才用于勾调成品,浓香型白酒基酒也要至少经过一年以上贮存才用于勾调。那么这个过程是不是如作者所说“白酒存放中会发生所谓酯化反应的宣传,是彻头彻尾的谎言”呢?当然不是!

白酒蒸馏的温度一般不会超过45℃,但不论怎样的馏酒温度,所蒸馏得到的酒中的各种成分并不是稳定的。蒸馏出来的新酒由于含有硫化物等小分子刺激性物质,使得酒体呈现明显的新酒味,必须经过一定时间的贮存让酒体变得柔和醇厚。在贮存过程中发生着物理变化和化学变化,物理变化包括挥发作用等,而化学变化主要是酒中的酸、酯、醇、醛、酮等成分相互转化。这些变化是动态进行的,不是作者从催化的角度理解的必须要在极其严苛的条件下才能发生,更不是作者理解的只要密封好不论多久白酒成分不会变化。认识白酒贮存的重要性关键点就在于认识到白酒是动态的变化,认识到贮存是不可或缺的生产过程,进而带来风味的变化。
05
标准将规范白酒年份酒市场
诚如作者所说,当前白酒的年份酒市场不尽规范,其原因是标准的缺乏。但标识上的差异根本在于质量上的不同,这质量的不同不是“勾兑中添加了不同的香料和改善口感的添加剂配方不同的结果”,而是勾调过程中所用调味酒不同、所用不同贮存时间的陈酒等带来。从这点来看,作者对白酒的勾调存在天然的偏见,总认为勾调就是用添加剂。勾调实则是通过对不同贮存时间、不同风格特点的基础酒和调味酒的组合调味,让酒体更适应消费者口感和市场的需求。
白酒行业目前无行业通认的年份酒标准,唯一相关的标准是GB/T 18356《茅台酒(贵州茅台酒)》,规定陈年贵州茅台酒指酒龄不低于15年,并经勾兑而成的贵州茅台酒。从这个定义来讲,茅台将年份酒定义得较为清晰的,至少是有明确的依据。目前,年份酒的团体标准即将发布,其规定年份酒是以传统白酒(固态法、半固态法)工艺酿造,经贮存三年及以上基酒勾调而成,标注年份为所用主体基酒加权平均酒龄的整数,主体基酒总量应不小于基酒总用量的80%。该标准的出台,必然将进一步规范白酒年份酒市场,让年份酒不仅成为质量的宣称,更成为消费者可信赖的产品。
06
基于成本认识中国白酒及其风味
作者谈到“市场上10多元的粮食酒生产成本,其实与几万元、几十万元、几百万元一瓶的酒相差不大”。其实市场上哪有那么多几万、几十万、几百万的酒呢,更多的还是一两百、几百上千的。按照作者的逻辑,无论价格差异多大,酒本身及其成本的差异是不大的,进而推导出喝贵的酒的人就是装。这种无知是可怕的,所有人都是这样的逻辑,那我们也不要提什么“美好生活”以及“品质生活”。

我们在认识白酒的时候,应该将成本和风味结合起来,成本更贵的必然在风味上更具有层次感和丰富性。从酿造依托的关键要素和全产业链角度分析,一粒粮谷转化为一滴甘醇的美酒,期间的成本包括生态成本、原料辅料成本、工艺成本、储存时间成本、酒体设计成本、包装成本、人力资源成本、品牌价值等。众多人只看到“三斤粮食一斤酒”这样的显而易见的直接成本,却会忽视背后的生态、工艺、储存、设计、品牌等隐形成本,而这些才是构成一瓶白酒成本的重要组成。显而易见的是,成本越高的白酒,其在安全、品质和风味上都更有保证,这怎么能够是低成本产品所能够比的呢!
07
存放用于保值的白酒请选择品牌产品
作者也知道白酒不仅具有饮用价值,还具有保值的金融属性。确实,白酒极其特殊,可以成为一种可饮用的古董。可是你真如作者所言“宜存放正规厂家、非知名品牌的粮食酒,每瓶价格在40元左右,而非价格被炒高的所谓名酒”这样存放用于保值的产品时,多年后会发现进了坑。那时你所存放的非知名品牌粮食酒估计只有自己饮用外,毫无其他价值,更不可能成为能够变现保值的古董。

从收藏来讲,人们不外乎追求有三:陈香口感、升值潜力、历史价值。可是不论哪一种目的收藏存放白酒产品,都建议是知名品牌的主力产品,它们在风味上更有发展潜力,在价值上更有增值空间,在文化属性上更有历史底蕴。当然如果只是留着自己以后随便喝下,那另当别论,选择到适合自己的性价比产品即可。
08
乙酸乙酯仅仅是白酒中的微量成分之一
作者似乎对乙酸乙酯情有独钟,反复提到乙酸乙酯,比如“乙醇跟乙酸反应还可以变成乙酸乙酯”、“乙酸乙酯也并非任何意义上的名贵补品”、“所谓白酒放久就产生了乙酸乙酯的说法,跟水变油的炒作一样反智、反科学”。其实,乙酸乙酯只是白酒中存在四大酯之一而已,不清楚为何作者一直纠结于乙酸乙酯不放。
白酒酿造发酵过程中,粮谷中的淀粉转化为糖,再被代谢为酒精及其他多种风味物质,这其中就有乙酸乙酯、己酸乙酯、乳酸乙酯、丁酸乙酯等酯类,以及醇类、醛类、酸类等。我们一直强调的是这些物质在动态变化最后会趋于平衡,实现风味的相对稳定。所以说乙酸乙酯是提供了风味的物质之一,而作者关注的是苛刻条件下才能生成乙酸乙酯,不要忘记水解和酯化反应是可逆反应。
09
并非国外的月亮就比国内圆
“洋酒和海外葡萄酒标注的生产年份,就绝对不会造假,百分百货真价实。”不清楚作者是哪里的自信和怎样的数据可以的得出这样的结论。其实国外也有不少问题,比如“新西兰某酒庄涉嫌年份、产地造假,把日常饮用级当珍藏级卖”等,法国和新西兰出现多起葡萄酒造假案,所以不是国外的月亮比国内圆。当然,这不是在为白酒行业存在的问题找理由,而是希望作者能够客观看待,正确认知,请你通过正确的传播让白酒变得更规范,而非是一顿肆无忌惮的胡乱搅局的片面之词给白酒行业抹黑。
10
添加剂不是洪水猛兽
食品添加剂是现代食品工业的基础,而在作者的一面之词下将添加剂描述得如洪水猛兽一般可怕,甚至直接给出“白酒行业中添加各种添加剂,包括酸度调节剂、增味剂、增稠剂、香料等,其中许多不符合食品和食品添加剂生产标准”的谬论。文章以六年前的“不明不白的白酒”中的添加剂说事,其问题在于被采访企业不代表行业主流,并且作者以固化的眼光看待白酒行业,其实经过上一轮调整,白酒行业已经极大改进和提升,并且监管也更严格。

关于添加剂需要说明这几点:第一,非固态法白酒能够使用食品添加剂,这些添加剂在GB 2760中有明确要求和使用限量;第二,非固态法白酒中使用的食品添加剂是符合相应标准的,而非作者毫无依据的臆测“来源于石油化工、煤炭化工的产品”,这是对白酒行业的抹黑;第三,当前白酒行业使用的添加剂是使用发酵法或者自然提取而来;第四,随着监管加强和行业规范发展,使用添加剂的产品已经进行了明确标识,让消费者的知情权得到保证。
11
塑化剂主要是外源的迁移
自从2012年塑化剂事件之后,塑化剂不是新鲜事儿,在经过多年改进和替换塑料制品之后,白酒中的塑化剂已经远低于风险评估值和国家抽检设定的控制限。白酒中塑化剂的来源包括:蒸酒时使用塑料管导酒或塑料桶装酒;运输或勾调中使用塑料管道或者塑料容器;贮存原酒的陶坛口密封用塑料布;酒瓶盖中的塑料内层(垫)等。甚至有研究表明糠壳样品都含有0.02mg/kg的邻苯二甲酸二丁酯(DBP),这源自环境背景值的污染。液态法白酒或固液法白酒生产中使用的食用酒精和香精香料中塑化剂的污染也是一个来源。
不过,一系列针对酿酒用材料容器具导致塑化剂迁移的溯源分析发现,白酒中含有的塑化剂主要迁移于蒸馏或者转运白酒过程中使用塑料软管和塑料容器。因此,塑化剂并非作者转述的央视“明确指出塑化剂其实并非来源于酒厂解释的设备、管道中的塑料管,而是来源于灌装添加剂中的塑料桶”。
12
茅台区域酱酒的独特在于无法复制的自然生态
作者说中国白酒行业流传最广泛的谎言之一是“只有茅台才是酱香型白酒,或者说只有茅台才是正宗的酱香型白酒,因为只有茅台镇那个地方的水加上独特的微生物才能生产出正宗的茅台。”针对这点,首先要说的是行业绝对没有任何人说类似只有茅台才是酱香型白酒的话,如果有如此说的则绝对是白酒行业之外的人。其次,也没有类似“茅台才是正宗的酱香型白酒”的表述,我们强调的是在茅台所在独特的地域生态环境下酿成的酱酒具有不可复制性。
中国白酒是依托于自然生态的传统发酵产业,不同的生态环境会带来微生物群落的差异,而酿酒微生物的不同将造成即使使用相同的原料和工艺,代谢产生的微量成分会存在差异,最终体现在产品风格上的不同。这在酿酒的实践上也有印证,比如浓香有川派浓香、江淮浓香等细分风格,就主要源于地域生态的不同;再如茅台易地试验酿成的不是茅台而是珍酒。这些都证明生态通过影响微生物而带来白酒风格的差异,作者所言“茅台镇的水跟其他地方的水并无任何区别,茅台镇也不产任何独特的微生物,这类典型的反智、反科学的品牌炒作,法律上可归为误导消费者的虚假宣传。”更为充分说明其并不懂白酒产业。

编者语
写了这么多,也还有不少点没有写出来,我开始在思考一个问题:两篇文章的作者到底是在哪里获得了这么多错误的信息呢?作者为何喝了这么多年的白酒还是对中国白酒根本不懂呢?想来想去,问题还是在行业本身,我们所做的传播工作太少,才让虚假的错误的信息占据了阵地,让伪知识被别有用心之人穿上“科学”的外衣大行其道。这是多年没有做好引导和传播的恶果,但我们看到行业已在大力推动消费大众正确认知中国白酒,并取得显著成效。我相信,明明白白的中国白酒必将被大众正确认识,必然会被人们加以尊重。
最后,学习下原文作者,为让写的东西更可信,表达下自己身份。本人是工学硕士,食品专业出身,去过茅台、泸州老窖、洋河等名优酒企和中小企业数十家并提供技术服务,写过《专业辟谣:细数网络红文“领导人只喝酱香酒”的十宗罪》、《客观看待白酒中塑化剂等风险物质》等科普和辟谣文。

源坤第十六期全国品酒师培训班将于2019年8月9日至8月16日在成都安泰安蓉大酒店召开,报名通道已开放,可点击文末“阅读原文”在线报名。

