据 Grand View Research 统计,全球脑机接口市场规模由 2019 年的 12 亿美元,增长至 2023 年近 20 亿美元,2019 -2023 年复合增长率超 13%。从行业前景来看,未来脑机接口技术的应用可能性和潜力巨大,但目前脑机接口技术在人体上的应用仍处在临床试验阶段,且还面临着伦理道德和社会接受度的挑战,因此当前不同机构对于脑机接口产业的前景预测有较大差异,取均值计算预计到 2029年全球脑机接口产业规模将达到 76.3 亿美元。
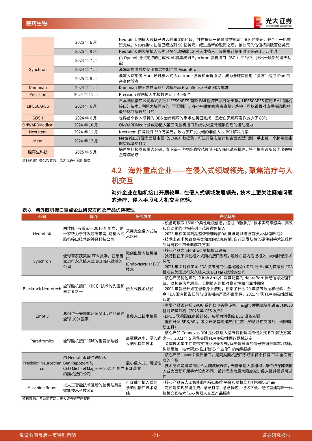
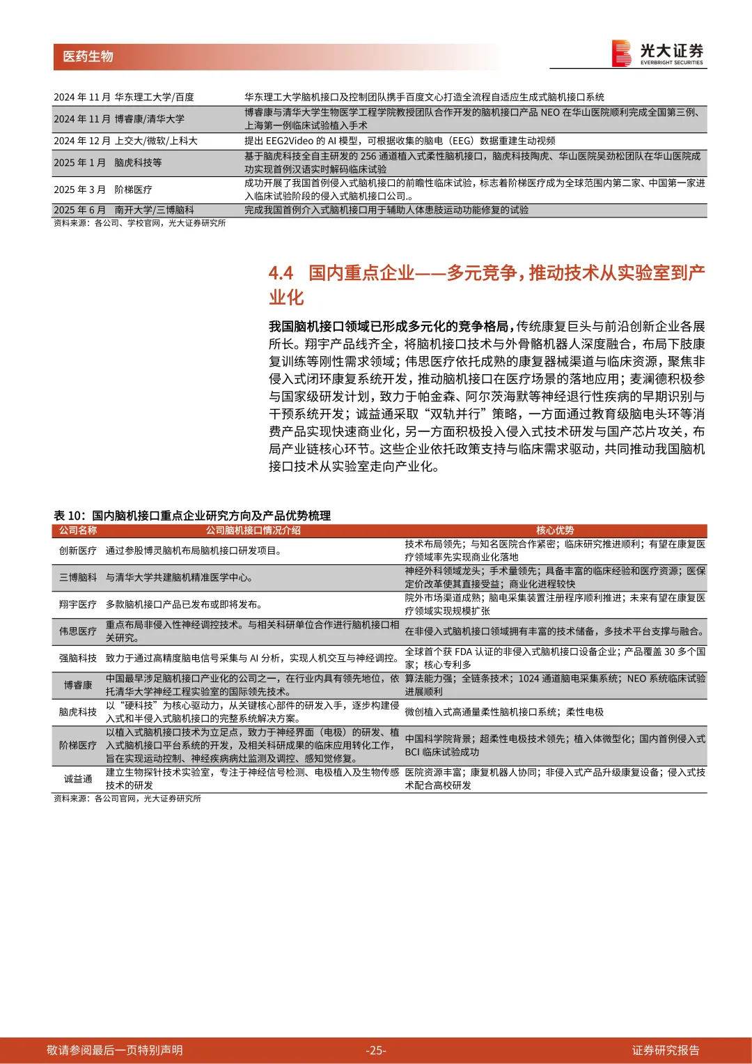
在此背景下,特此分享光大证券的《脑机接口行业深度报告:解码大脑交互密码,开启人机协同纪元》,涉及Neuralink、Synchron、Blackrock Neurotech、Emotiv、Paradromics、Precision Neuroscience、Maschine Robot、创新医疗、三博脑科、翔宇医疗、伟思医疗、强脑科技、博睿康、脑虎科技、阶梯医疗、诚益通等全球知名公司核心优势分析。





























了解更多脑机接口(BCI)行业领域应用,推荐您关注:IHMD第二届脑科学医疗器械创新与产业化论坛

IHMD 2026
2026年度首场脑机接口产业盛会——IHMD第二届脑科学医疗器械创新与产业化论坛将于1月16日在上海虹桥万丽酒店盛大启幕!
会议名称|IHMD第二届脑科学医疗器械创新与产业化论坛
会议主题|智启未来:脑科学医疗器械的产研创新之路
主办单位|上海博迈思医疗服务有限公司
联合主办|中国研究型医院学会医工转化与健康产业融合专委会
会议地点|上海虹桥万丽酒店 3 楼大宴会厅
会议时间|2026年1月16日 09:00-18:00



本届IHMD脑科学论坛汇集博睿康、微灵医疗、韶脑科技、神芯科技、翔宇医疗、傲意科技、明视医疗、佳量医疗、江苏集萃、星愿智能等十多家头部脑机企业,以及来自华中科技大学同济医学院附属同济医院、复旦大学附属华山医院、南京医科大学康复医学院、福建医科大学附属第一医院等多家脑机临床医院的杰出专家代表齐聚。
近20位来自神经科学、脑机研发与临床领域的顶尖先驱,聚焦“脑机接口核心技术攻坚与创新”与“脑机接口的产业化实践”等核心议题带来深入的探讨,同时还将有20多家优质展商携带其最新脑机接口产品莅临现场,多个维度为您解密这场由脑科学引领的静默革命。
大会议程
Agenda

报名参会
扫码免费报名参会

咨询电话:0755-86060912、18529585391
【免责声明】
本文整理自公开资料,内容仅代表原作者观点,不代表本平台立场。转载目的为信息分享,如存在问题,请联系第一时间处理。
点击阅读原文,报名参加IHMD第二届脑科学医疗器械创新与产业化论坛
