

高压快充行业概述
高压快充行业是指专注于为电动汽车、移动设备等提供高功率、高效率充电服务的行业。高压快充技术旨在通过采用更高的电压和更大的电流,缩短充电时间并提高充电效率。这种技术可以使电动汽车在短时间内充满电,从而提高其可用性和用户体验。高压快充能够有效解决电动车里程焦虑、快速充电问题,已成为未来补能技术演进新趋势。


高压快充行业发展背景
电动汽车的快速普及有效带动了充电桩单桩利用率的提升,为充电运营商改善盈利状况创造了有利条件。在此过程中,消费者对快速充电需求的日益凸显,正持续推动高压快充技术成为行业关键解决方案,高压快充概念再度活跃,推动行业发展。中国充电联盟数据显示,截至2025年8月,中国充电桩保有量为1734.8万台,较2024年底增加453万台。其中,公共充电桩数量为431.6万台,较2024年底增加73.7万台;私人充电桩数量为1303.2万台,较2024年底增加379.3万台。充电桩保有量的增长为高压快充技术的推广与应用奠定了坚实的设施基础。


高压快充行业政策
近年来,国家及地方层面出台了一系列支持高压快充行业发展的政策,这些政策为高压快充技术的研发、应用和相关产业链的发展提供了有力的保障和推动。例如,2024年10月,国家发展改革委等六部门印发《关于大力实施可再生能源替代行动的指导意见》,统筹新基建和可再生能源开发利用。加强充电基础设施、加气站、加氢站建设,完善城乡充电网络体系。2025年7月,国家发展改革委办公厅等四部门印发《关于促进大功率充电设施科学规划建设的通知》,提出到2027年底,力争全国范围内大功率充电设施超过10万台,服务品质和技术应用实现迭代升级。


高压快充行业产业链
高压快充产业链上游为原材料和零部件,其中,原材料包括碳化硅功率器件、负极材料、电解液等;零部件包括新能源汽车充电模块、智能电表、DC转换器、高压直流继电器、薄膜电容器等。产业链中游为充电设备的设计与生产,包括充电桩和充电站的生产、建设和运营。产业链下游主要应用于新能源汽车充电,新能源汽车用户是高压快充产业链的最终受益者,他们的充电需求将推动整个产业链的持续发展。

公安部统计,截至2025年6月底,全国新能源汽车保有量达3689万辆,占汽车总量的10.27%,上半年新注册登记新能源汽车562.2万辆,同比增长27.86%,创历史新高,新能源汽车新注册登记量占汽车新注册登记量的44.97%。随着新能源汽车规模化普及,用户对高效、便捷充电设施的需求日益凸显,在此背景下,高压快充技术凭借其在缩短充电时间、延伸续航里程方面的显著优势,成为缓解用户“里程焦虑”、匹配行业快速发展需求的关键路径,其应用与推广正获得强劲的市场动力。

相关报告:智研咨询发布的《中国高压快充行业市场全景调查及投资战略研判报告》

高压快充行业发展现状
近年来,随着电动汽车市场的快速扩张与消费者对高效补能需求的日益提升,高压快充技术凭借其通过提升电压与电流以大幅缩短充电时间、显著提高充电效率的突出优势,已成为补能技术未来发展的重要方向。在此趋势下,众多车企已陆续部署800V及以上高压电气平台,旨在实现更极致的快速充电体验。作为高压充电体系中的关键基础设施,高压直流充电桩以其高效、快速的充电特性,承担着重要的市场角色。目前,我国高压直流桩的保有量整体保持稳步增长。数据显示,2024年中国高压直流桩保有量为44万台。预计到2026年中国高压直流桩保有量达98万台。

随着新能源汽车市场渗透率的持续提升,我国已建成全球规模最大、服务范围最广、类型最完善的充电基础设施体系,截至2025年上半年,全国总车桩比为2.29:1。然而,充电效率仍是行业发展的关键瓶颈:慢充普遍需要6-10小时,常规快充也需2-4小时,在长途出行或节假日高峰期间,充电效率不足的矛盾尤为突出,消费者对类似传统燃油车加油体验的便捷补能需求日益迫切。在此背景下,高压快充技术通过大幅提升充电效率与便捷性,有效满足快速补能需求,推动行业进入新发展阶段。目前高压快充行业已形成两大主流技术路线——液冷超充与800V高压平台。液冷超充以高效热管理为核心,通过液冷循环系统驱动冷却液带走大电流充电产生的热量,典型案例如华为600kW全液冷超充桩适配极氪、小鹏等车型。800V高压平台则聚焦高压架构能效跃升,但依赖LCP聚合物等高压绝缘材料替代传统PA66。在技术突破与市场需求的双重驱动下,高压快充产业迎来快速发展机遇,系统性升级推动的万亿级市场空间正在打开。数据显示,中国高压快充行业市场规模从2022年的2478亿元增长至2024年的5286亿元,年复合增长率为46.05%。预计2025年中国高压快充行业规模将达到8720亿元。

高压快充架构凭借其充电速度快、能量效率高的显著优势,正成为提升新能源汽车产品竞争力的重要手段,并逐渐发展为车型差异化卖点。自2019年保时捷推出全球首款800V高压平台车型Taycan以来,全球主流车企纷纷加速高压快充车型的布局。在海外市场,保时捷、奥迪、奔驰、宝马、大众、现代等品牌已陆续推出量产车型,通用、福特等企业也计划在未来两年内推出相应产品。中国市场中,比亚迪、小鹏、广汽埃安等车企较早投入高压快充技术研发,已在快充领域建立起领先优势;与此同时,极狐、阿维塔、极氪、智界、智己等新兴品牌则通过产业链合作与技术整合,积极提升其在高压快充赛道上的竞争能力,共同推动高压快充技术的规模化应用与持续演进。

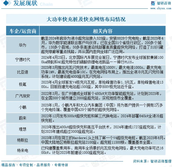
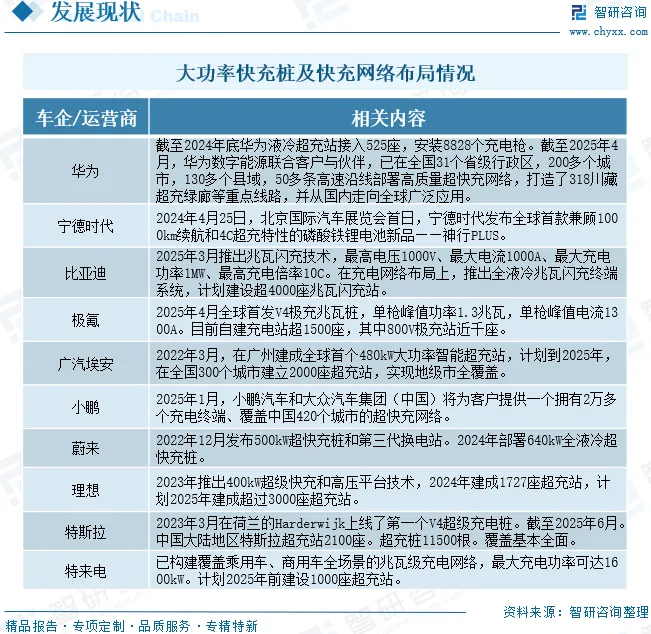
完善大功率充电基础设施网络建设是推动高压快充技术实现规模化应用的关键支撑。为匹配800V高压平台车型的规模化量产进程,新能源汽车领军企业、电池龙头企业及充电运营商正积极布局大功率直流充电网络。其中,华为、宁德时代、比亚迪、极氪等企业相继突破兆瓦级超充技术瓶颈,加速推进超快充网络建设。例如,2025年3月,比亚迪推出超级e平台3.0,发布兆瓦闪充技术,最大充电功率1MW、支持10C充电倍率;2025年4月,华为发布超充联盟2.0,发布全液冷兆瓦级超充解决方案,峰值功率达1.5兆瓦,最大充电电流2400A,可实现15分钟为300度电池包完成满电循环,补能效率较传统快充桩提升近4倍。


高压快充行业企业格局和重点企业分析
随着电动汽车市场的快速发展,参与高压快充业务的企业数量逐年增加,包括新能源汽车制造商、电池技术公司、充电设备供应商和能源基础设施企业。行业内市场集中度较高,尤其是在高压快充设备和技术研发领域,龙头企业如宁德时代、比亚迪等掌握了核心技术和市场资源。高压快充行业的竞争激烈程度较高,各大企业在技术研发、市场布局和充电网络建设上不断加码,抢占市场份额。当前,中国高压快充行业代表企业主要包括比亚迪、宁德时代、国电南瑞、特锐德、英威腾、伊戈尔、永贵电器、摩恩电气、星云股份、奥特、道通科技、宏发股份、沃尔核材等。

1、比亚迪股份有限公司
比亚迪股份有限公司主要从事以新能源汽车为主的汽车业务,手机部件及组装业务,二次充电电池及光伏业务,同时利用自身的技术优势拓展城市轨道交通业务领域。作为全球新能源汽车行业先行者和领导者,集团凭借在汽车电动化及智能化等关键领域的雄厚技术积累,通过技术的持续创新,打造出长期、可持续的核心竞争优势,夯实了集团于全球新能源汽车行业的领导地位,加速推动全球汽车产业转型升级进程。2025年3月,集团发布全球首个量产的乘用车全域千伏高压架构—“超级e平台”,核心三电全维升级,推出10C充电倍率“闪充电池”、全球首款量产3万转电机和全新一代车规级碳化硅功率芯片,引领全球纯电技术平台的发展趋势。同时,集团宣布将通过自建及合作的方式在中国各地建设兆瓦闪充站,补齐兆瓦充电生态的最后一环,解决纯电动汽车补能痛点。“闪充电池”在超高电压1000V和超大电流1000A的加持下,可以做到全球量产最大充电功率1兆瓦(1000kW),实现“1秒2公里”的峰值充电速度和“闪充5分钟,畅行400公里”的充电效果,让“人等车”变为“车等人”,为用户带来极致的充电体验,开启“油电同速”新时代。从企业经营情况来看,2025年上半年,比亚迪营业收入为3712.81亿元,同比增长23.3%。

2、宁德时代新能源科技股份有限公司
宁德时代新能源科技股份有限公司主要从事动力电池、储能电池和电池回收利用产品的研发、生产和销售。其中,公司动力电池产品包括电芯、模组/电箱及电池包。公司可提供磷酸铁锂电池、三元高压中镍电池、三元高镍电池、钠离子电池、M3P电池、凝聚态电池等覆盖不同能量密度区间的多种化学体系产品系列,能满足快充、长寿命、长续航、高安全、宽温度适应性等多种功能需求。公司的储能电池广泛应用于表前储能和表后储能领域,包括公用事业储能、工商业储能及数据中心储能等。系统解决方案方面,在表前领域,公司依托智能液冷控温、高成组CTP、无热扩散等技术,推出了户外液冷电池柜EneOne、EnerOne Plus、TENER Flex,针对全气候场景的集装箱式液冷电池柜EnerC、EnerC Plus、EnerD、EnerX,以及单体6.25MWh的天恒储能系统、全球首款可量产的9MWh超大容量储能系统解决方案TENER Stack等产品。在表后领域,公司产品已实现从低压、中压到高压平台的全场景覆盖。其中,PR系列、Unic系列与PU系列分别可满足家庭储能、工商储能、数据中心能源管理需求。从企业经营情况来看,2025年上半年,宁德时代营业收入为1788.86亿元,同比增长7.27%。


高压快充行业发展趋势
1、技术协同化:从“单点突破”到“系统联动”
未来,高压快充的发展将超越充电桩本身的功率竞赛,迈向与整车平台、能源网络深度协同的系统性工程。技术焦点将从提升单桩功率,转向构建“车-桩-网”一体化的高效能源生态系统。这意味着,新一代高压平台车型将作为核心节点,与充电桩实现精准的充放电协议握手与热管理协同,以最大化充电效率并保障电池安全。同时,快充桩将深度融入电网调度,通过智能有序充电、光储充一体化等模式,从单纯的能源消耗单元升级为可参与电网调节的柔性单元,从而在提升充电速度的同时,增强整个能源系统的稳定性与经济性。
2、场景精细化:从“普适覆盖”到“按需分配”
随着高压快充技术的成熟,其应用场景将呈现精细化与定制化趋势。未来的充电网络建设将不再追求单一模式的全域覆盖,而是依据用户在不同空间与时间维度的需求进行精准布局。在高速公路服务区等关键走廊,将重点部署超大功率的“超充枢纽”,以满足长途出行中的极限补能需求。在城市内部,则倾向于在商业中心、办公园区等高频停留区域建设“目的地快充”,服务于用户工作、娱乐期间的碎片化补能。这种基于真实出行场景的精细化运营,将有效提升单桩利用效率,优化用户体验,并形成多元化的商业闭环。
3、体验生态化:从“功能服务”到“价值延伸”
高压快充的竞争维度将从单一的技术参数,延伸至以充电为核心的综合服务生态体验。单纯的快速补能将逐渐成为基础能力,竞争焦点会转向在充电期间为用户创造额外价值。充电站将演进为集快速补能、餐饮休息、车辆养护、商务办公乃至休闲娱乐于一体的多功能服务中心。通过构建线上平台与线下场景联动的会员体系,运营商能够深度绑定用户,将一次性的充电行为转化为可持续的生态互动。最终,成功的商业模式将不再仅仅依赖电费差价,而是源于整个服务生态所带来的高附加值和高用户粘性。
●以上数据及信息可参考智研咨询(www.chyxx.com)发布的《中国高压快充行业市场全景调查及投资战略研判报告》。
● 您可以关注【智研咨询】公众号,每天及时掌握更多行业动态。
往期推荐


中国专业的产业咨询服务平台
智研咨询(www.chyxx.com)专注产业咨询十五年,是中国产业咨询领域专业服务机构。公司以“用信息驱动产业发展,为企业投资决策赋能”为品牌理念。为企业提供专业的产业咨询服务,主要服务包含精品行研报告、专项定制、月度专题、市场地位证明、专精特新申报、可研报告、商业计划书、产业规划等。提供周报/月报/季报/年报等定期报告和定制数据,内容涵盖政策监测、企业动态、行业数据、企业排行、产品价格变化、投融资概览、市场机遇及风险分析等。

智 研 产 研 中 心
深度剖析 全景思维 优质服务










部分案例







智 研 咨 询 优 势
专业 严谨 权威 客观

15年产业研究经验

自主研发数据库

10000+客户选择

100+团队成员

质量领先保障

精密准确的研究方法

权威资质

99.9%客户满意率

完善的售后保障

文章转载、引用说明:
智研咨询推崇信息资源共享,欢迎各大媒体和行研机构转载引用。但请遵守如下规则:
1.可全文转载,但不得恶意镜像。转载需注明来源(智研咨询)。
2.转载文章内容时不得进行删减或修改。图表和数据可以引用,但不能去除水印和数据来源。
如有违反以上规则,我们将保留追究法律责任的权力。
