


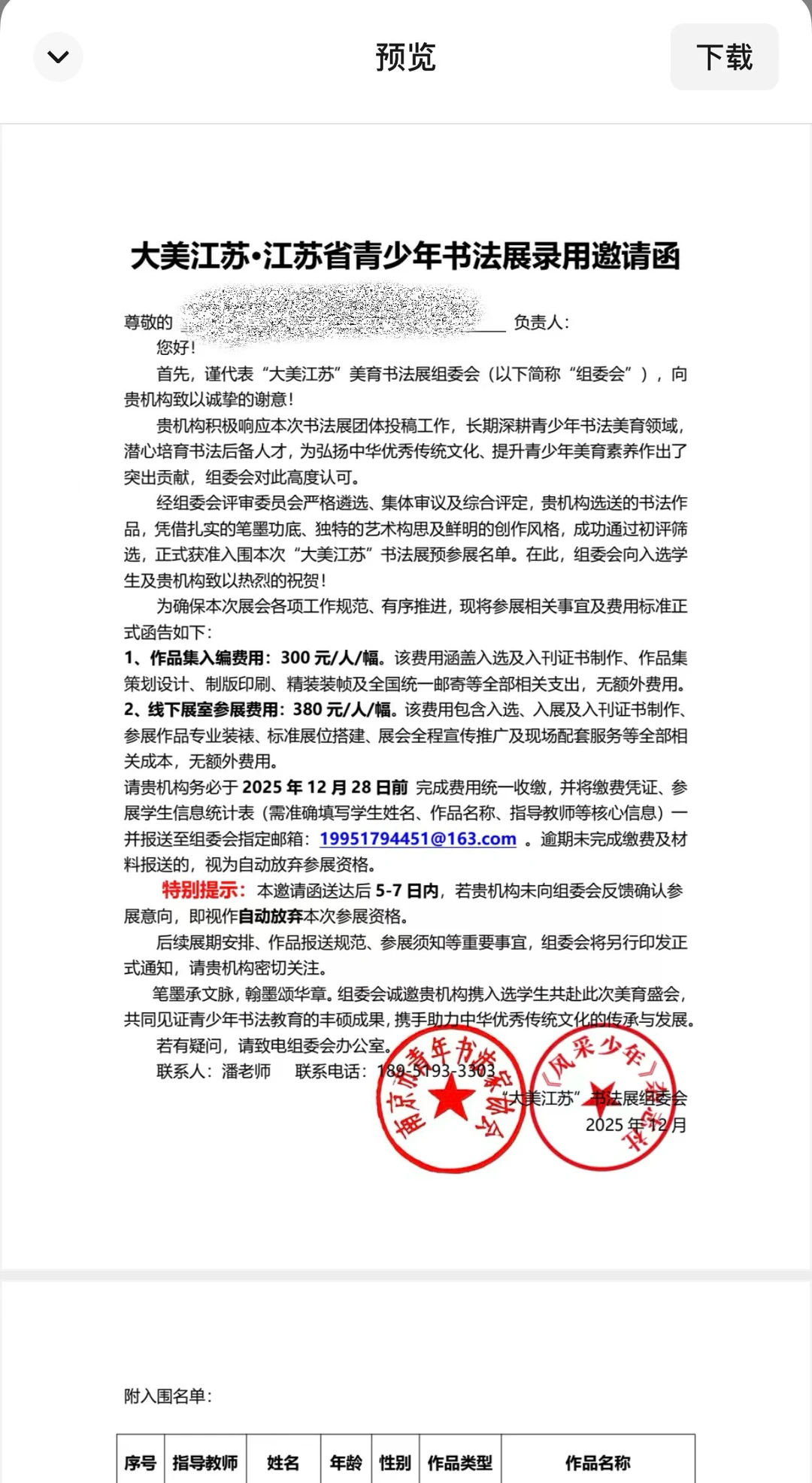
给孩子报名参加了一个听起来很“官方”的书法展,本以为是让孩子展示才华、收获鼓励的舞台。没想到,接到入围通知的那一刻起,我就感觉掉进了一个精心设计的消费陷阱。宣传时说得天花乱坠,弘扬文化、公益选拔,免费参加。孩子满怀期待地创作、投稿,家长也觉得这是个正经平台。结果,所谓的“入围”通知来了,话术却变成了“您的作品已荣获相当于一等奖的入围资格”。好一个“相当于一等奖”!这无非是利用了家长对孩子每一份成绩都视若珍宝的心理,画下一个诱人却虚幻的大饼。紧接着,收费通知紧随而至:380元/幅。该费用包含入选、入展及入刊证书制作、参展作品专业装裱、标准展位搭建、展会全程宣传推广及现场配套服务等全部相关成本,还标注无额外费用。我请问呢?这不叫额外费用吗?收着额外费用然后备注没有额外费用真的很滑稽。你说你收个奖状工本费七八十的也能接受的,380???这钱不算惊天动地,但理由令人愤怒——这分明是在用“给孩子一个正式认可”的仪式感,来绑架家长的钱包。仿佛不交这笔钱,孩子的努力就不被承认,家长的付出就显得不够。江苏省教育厅三令五申,面向中小学生的竞赛活动必须坚持公益性,不得以任何理由向学生或学校收取费用,这380元,收得理直气壮,却毫无依据!
不禁要问:审批监管在哪里?这类挂着“文化”、“教育”名头的展览比赛,在举办前是否经过相关部门的审核?审核时,是否知晓其“免费参赛、高额收费”的最终套路?
以前画室孩子的作品也是,精心画的交上去拿不回来原作也就算了,评的奖一看就非常潦草不客观,我都怀疑这些所谓评委到底有没有认真看孩子的画。之前女儿低年级时候也是参加各种比赛的,那会确实有免费的,也有一些收一些工本费的比赛,不像现在越来越夸张,吃相越来越难看,真的装都不装了。所以现在我画室组织参加的比赛也越来越少,除非是学校下发的文件家长要求辅导的。事实上有些机构组织的比赛,报名费和获奖证书老师都是能按人头拿回扣的。但我真的不想赚这昧良心的钱,甚至这不仅仅是“昧良心的钱”那么简单,它消耗的是我们作为教育者最宝贵的时间与专业精力,更在无形中践踏着艺术教育最核心的公平与真诚。
我的坚持或许微小,但意义正在于此。我宁愿把时间花在带学生观察一片叶子的脉络、感受一种情绪的色彩,或只是纯粹享受涂抹的快乐上。
因此,我的选择无比清晰:我宁愿我的画室看起来不够“成功”,也不愿让孩子们的画纸,从一开始就印上功利的价码。
不禁要问:审批监管在哪里?这类挂着“文化”、“教育”名头的展览比赛,在举办前是否经过相关部门的审核?审核时,是否知晓其“免费参赛、高额收费”的最终套路?
以前画室孩子的作品也是,精心画的交上去拿不回来原作也就算了,评的奖一看就非常潦草不客观,我都怀疑这些所谓评委到底有没有认真看孩子的画。之前女儿低年级时候也是参加各种比赛的,那会确实有免费的,也有一些收一些工本费的比赛,不像现在越来越夸张,吃相越来越难看,真的装都不装了。所以现在我画室组织参加的比赛也越来越少,除非是学校下发的文件家长要求辅导的。事实上有些机构组织的比赛,报名费和获奖证书老师都是能按人头拿回扣的。但我真的不想赚这昧良心的钱,甚至这不仅仅是“昧良心的钱”那么简单,它消耗的是我们作为教育者最宝贵的时间与专业精力,更在无形中践踏着艺术教育最核心的公平与真诚。
我的坚持或许微小,但意义正在于此。我宁愿把时间花在带学生观察一片叶子的脉络、感受一种情绪的色彩,或只是纯粹享受涂抹的快乐上。
因此,我的选择无比清晰:我宁愿我的画室看起来不够“成功”,也不愿让孩子们的画纸,从一开始就印上功利的价码。
