发布信息
登陆/注册
搜索
搜索
导航
首页
产品供应
产品求购
企业库
酒业展会
行业资讯
认证会员
站内搜索
行业企业
当前位置:
首页
行业企业
正文
投标新人必知:招标采购方式
作者:本站编辑
2025-12-23 22:35:49
13
投标新人必知:招标采购方式
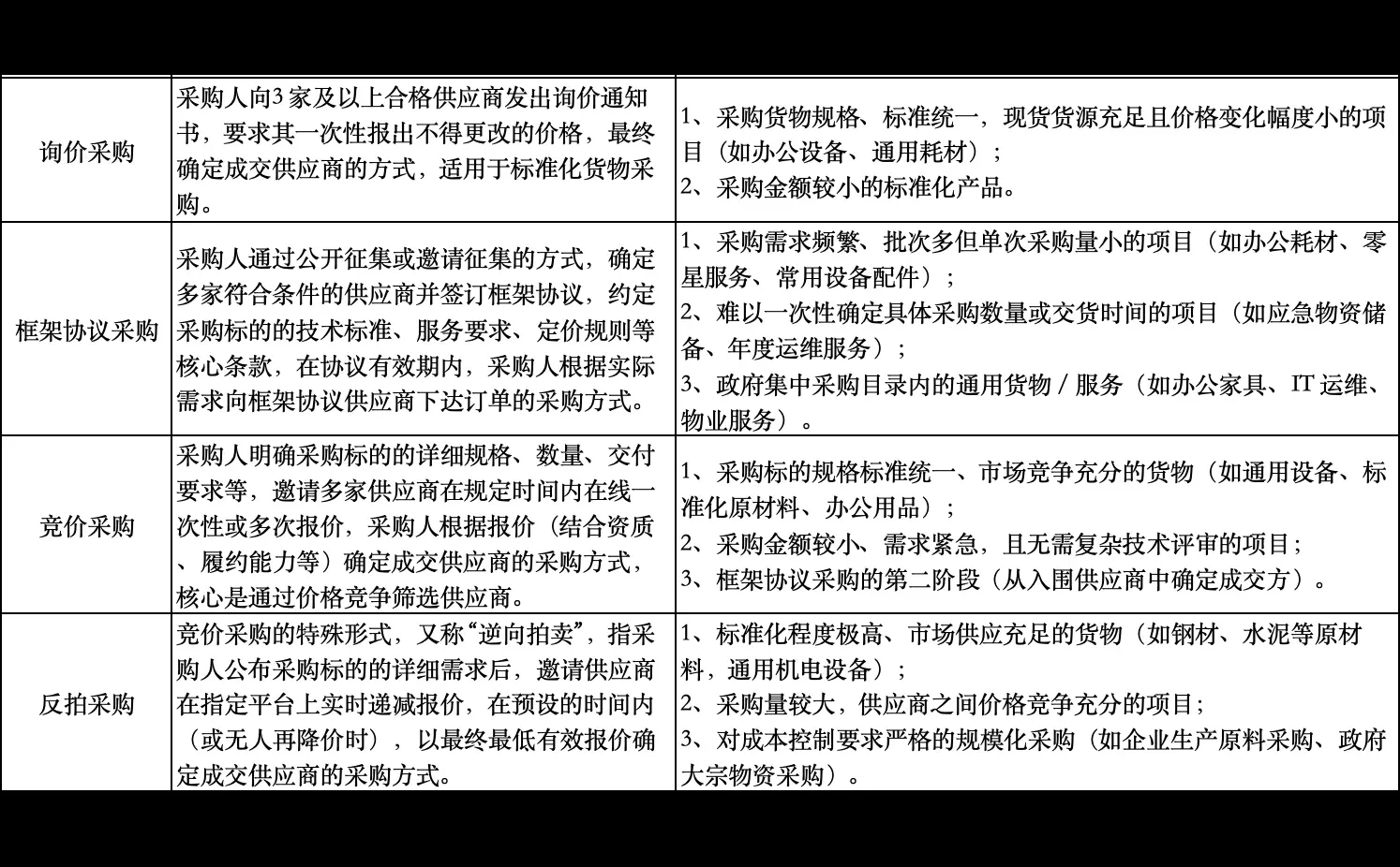
今天整理了招投标几种核心采购方式的定义和适用场景,
投标新人建议收藏哦。
采购方式:
1、公开招标
2、邀请招标
3、竞争性谈判
4、竞争性磋商
5、单一来源采购
6、询价采购
7、框架协议采购
8、竞价采购
9、反拍采购
有些采购方式真的有点难理解
,到现在还是经常搞混。好记性不如烂笔头✏️,整理一遍自己也重新理解一遍。
#投标专员
#招投标
#投标
#应届生
#职场
#干货分享
#招投标知识分享
#投标小白
下一篇:
什么是招投标看一眼就通透了。。
上一篇:
不装了,我的办公楼招标控制价编制完成了!
相关内容
查看全部
2026企业标准选择
2026-03-24 23:52
JYT-1500L矩源白
2026-03-24 23:29
四川公示2025年度
2026-03-24 23:17
消失三天,我用AI
2026-03-24 23:06
聚焦资源再利用!
2026-03-24 23:06
春糖“让利”背后
2026-03-24 22:53
重磅!今日最新【
2026-03-24 22:52
蒲公英在行动丨限
2026-03-24 22:46
筑牢安全防线 护
2026-03-24 22:30
河南物业服务企业
2026-03-24 22:30