








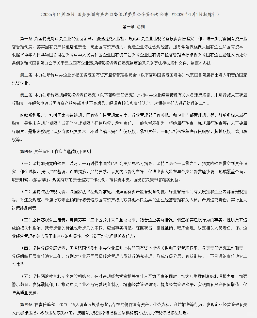
今天刷到个刚落地的官方文件:12 月 18 日国务院国资委印发了《中央企业违规经营投资责任追究实施办法》(国资委令第 46 号),作为常和国企项目打交道的新能源设计师,浅浅捋点干货~
这个办法是专门规范央企违规经营投资责任追究的,内容很落地:
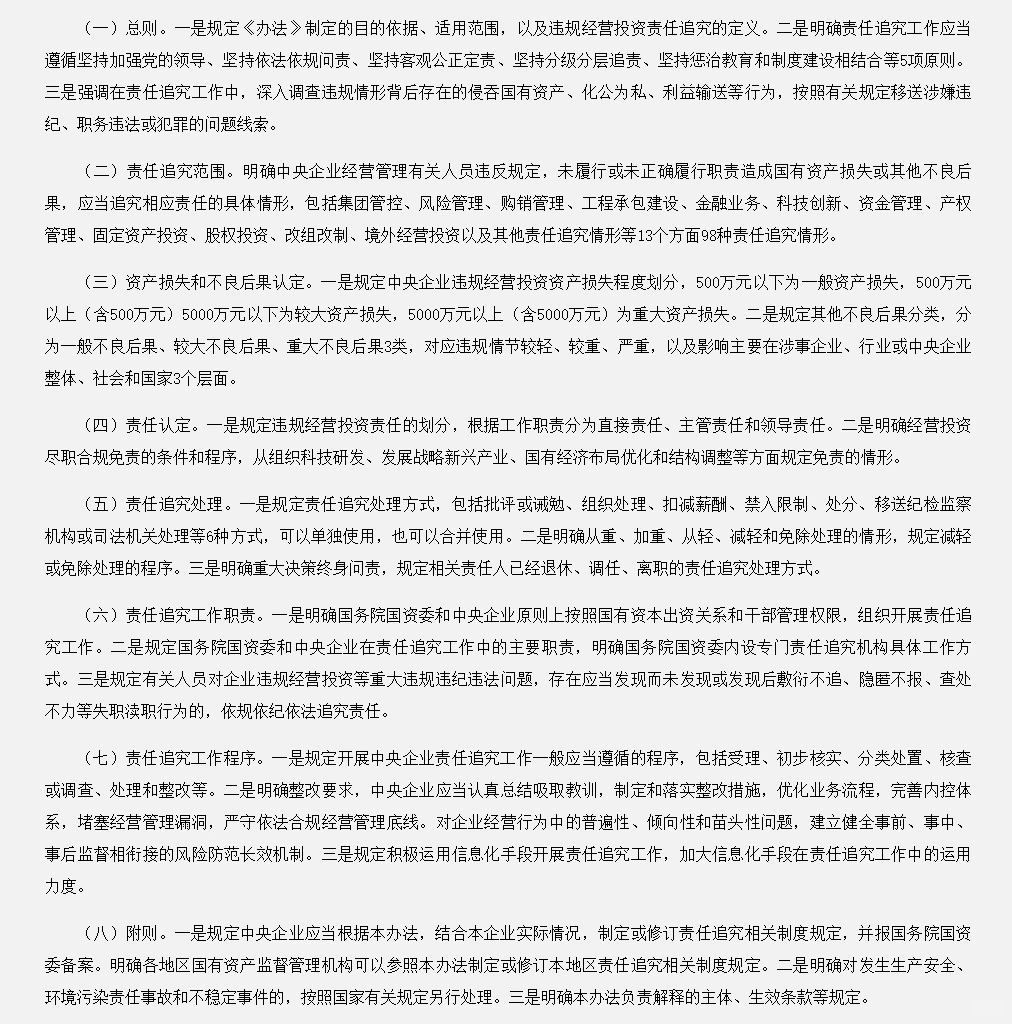
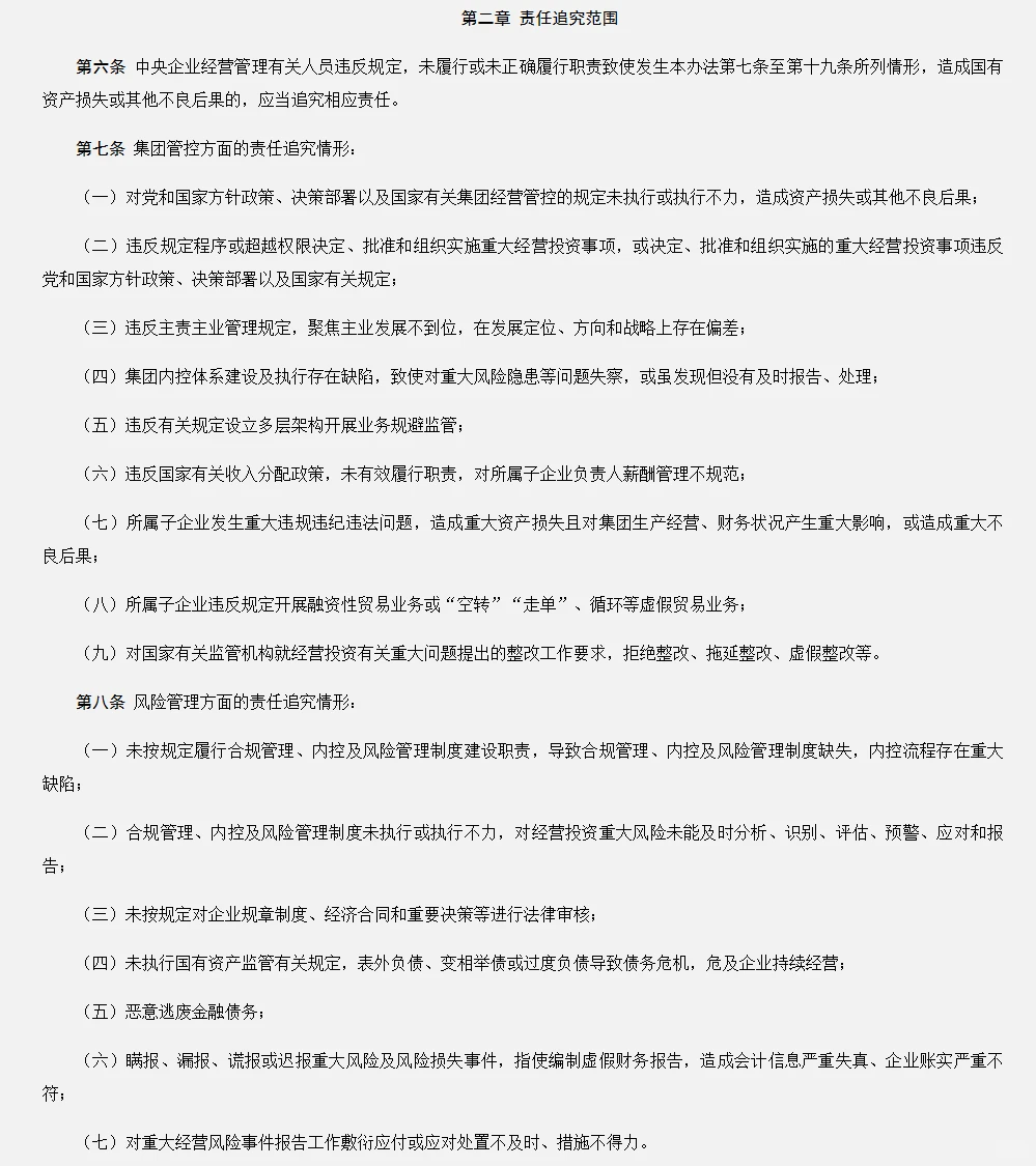
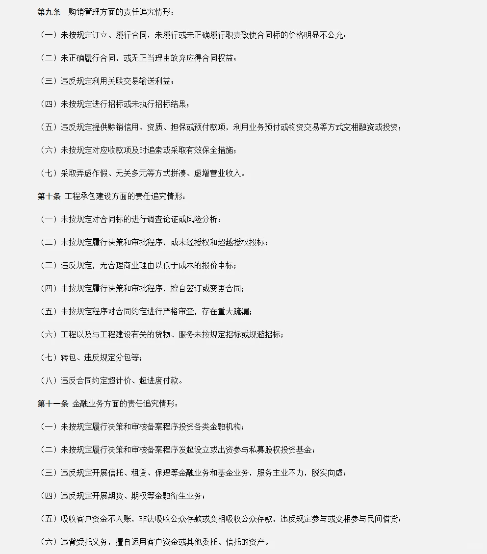
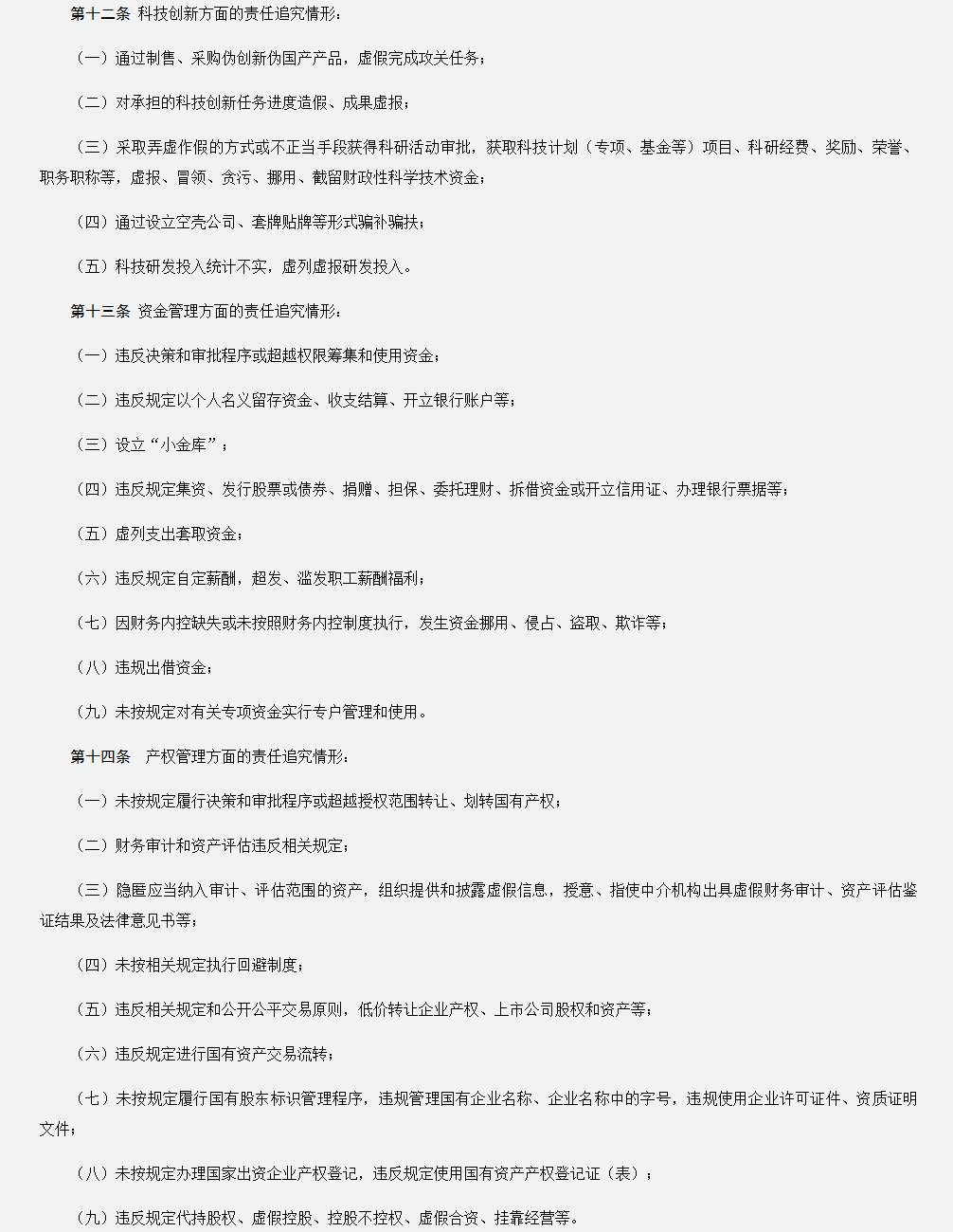
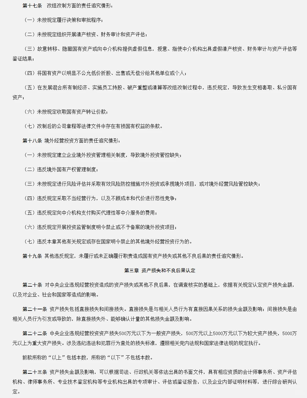
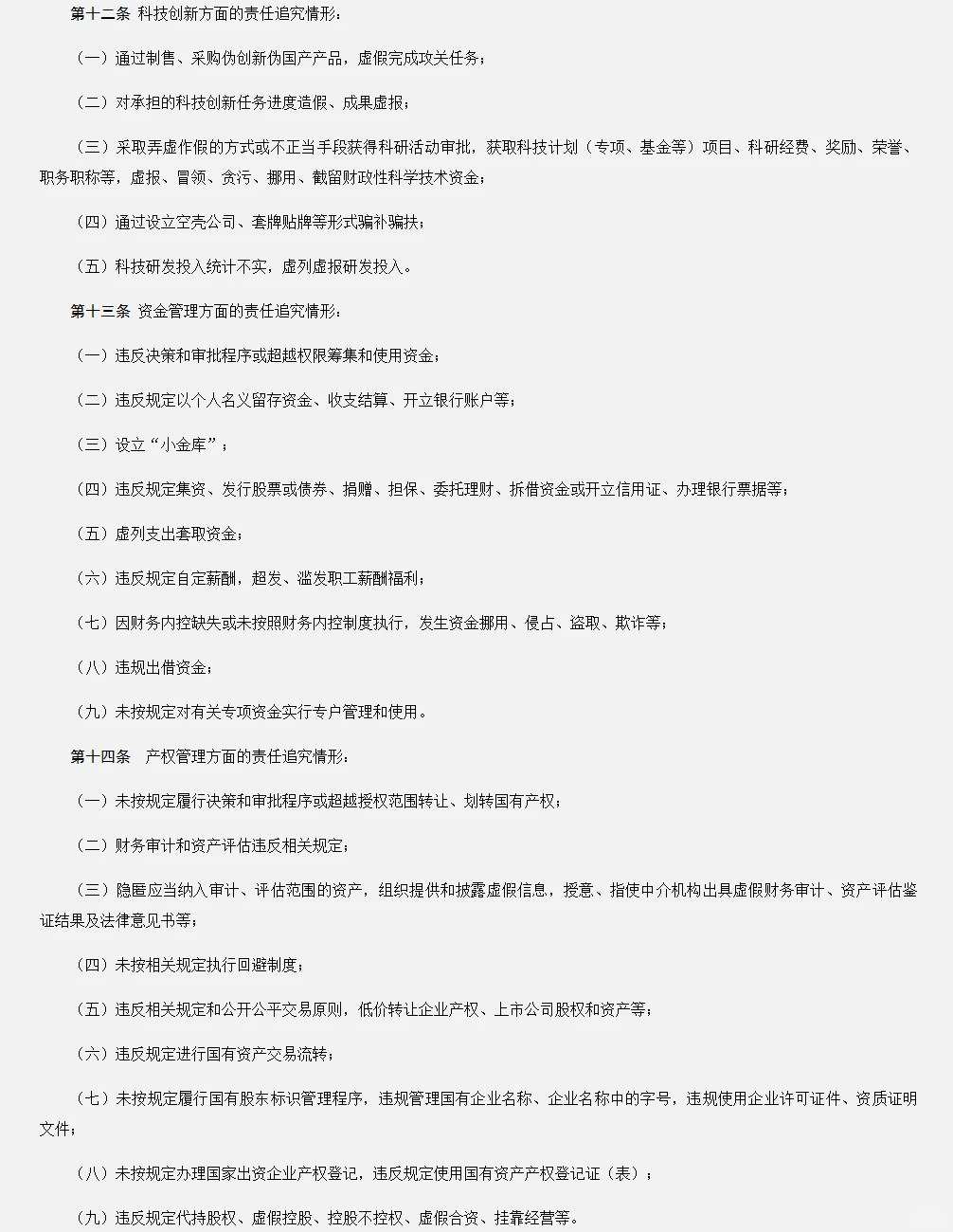
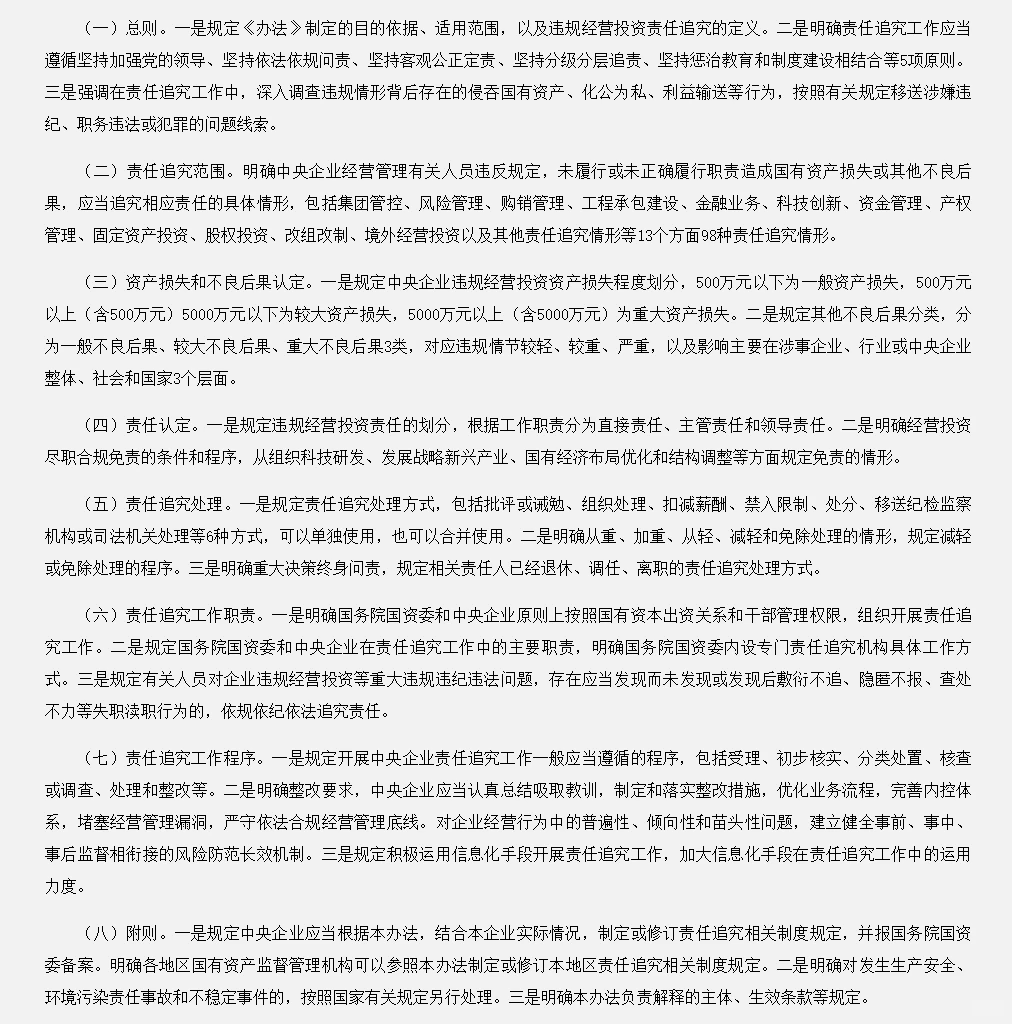
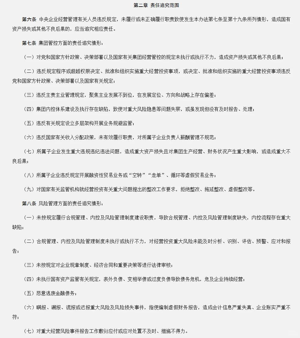
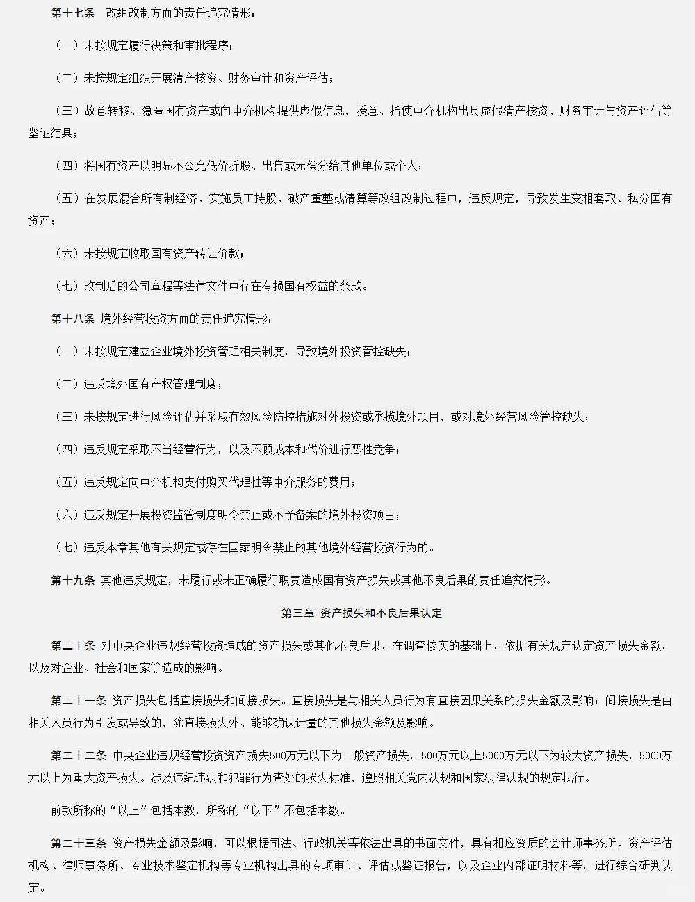
追责范围很具体:覆盖了集团管控、风险管理、采购、工程承包建设、科技创新、资金管理等 13 个领域,像工程承包里的未按规招标、违规分包,科技创新里的虚假研发验收,都列了明确的追责情形;
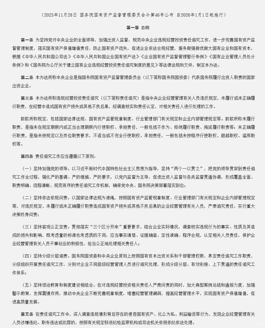
资产损失分三级:500 万元以下是一般损失,500 万 - 5000 万元是较大损失,5000 万元以上算重大损失;
责任与处理明确:责任分直接、主管、领导三类,处理方式包括批评教育、减扣薪酬、组织处理等,还明确了重大决策要终身问责。
像我们做新能源项目设计,常涉及央企的工程建设环节,这个办法把工程类违规的追责定细了,其实也是在帮项目全流程更合规.
这个办法是专门规范央企违规经营投资责任追究的,内容很落地:
追责范围很具体:覆盖了集团管控、风险管理、采购、工程承包建设、科技创新、资金管理等 13 个领域,像工程承包里的未按规招标、违规分包,科技创新里的虚假研发验收,都列了明确的追责情形;
资产损失分三级:500 万元以下是一般损失,500 万 - 5000 万元是较大损失,5000 万元以上算重大损失;
责任与处理明确:责任分直接、主管、领导三类,处理方式包括批评教育、减扣薪酬、组织处理等,还明确了重大决策要终身问责。
像我们做新能源项目设计,常涉及央企的工程建设环节,这个办法把工程类违规的追责定细了,其实也是在帮项目全流程更合规.
