发布信息
登陆/注册
搜索
搜索
导航
首页
产品供应
产品求购
企业库
酒业展会
行业资讯
认证会员
站内搜索
行业企业
当前位置:
首页
行业企业
正文
招投标干货!五种政府采购方式对比?
作者:本站编辑
2025-12-23 09:57:33
3
招投标干货!五种政府采购方式对比?
政府采购是指政府机关及其所属单位为实现公共利益,使用财政性资金购买货物、工程和服务的行为。
《政府采购法》第二十六条规定,政府采购采用以下方式:
(一)公开招标;
(二)邀请招标;
(三)竞争性谈判;
(四)单一来源采购;
(五)询价;
(六)国务院政府采购监督管理部门认定的其他采购方式。
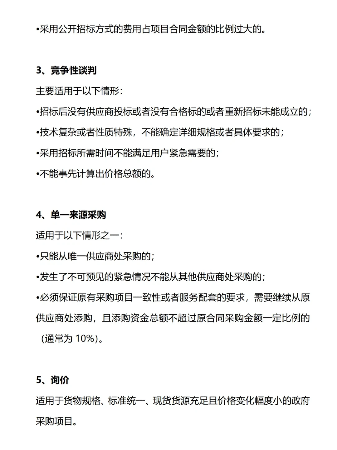
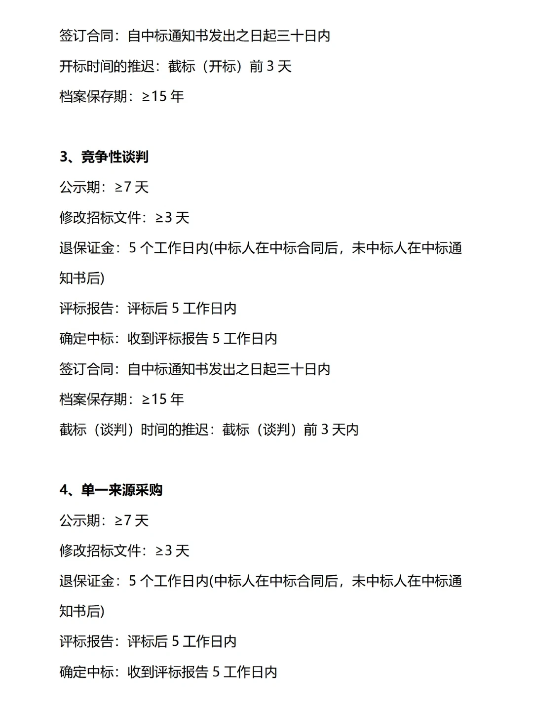
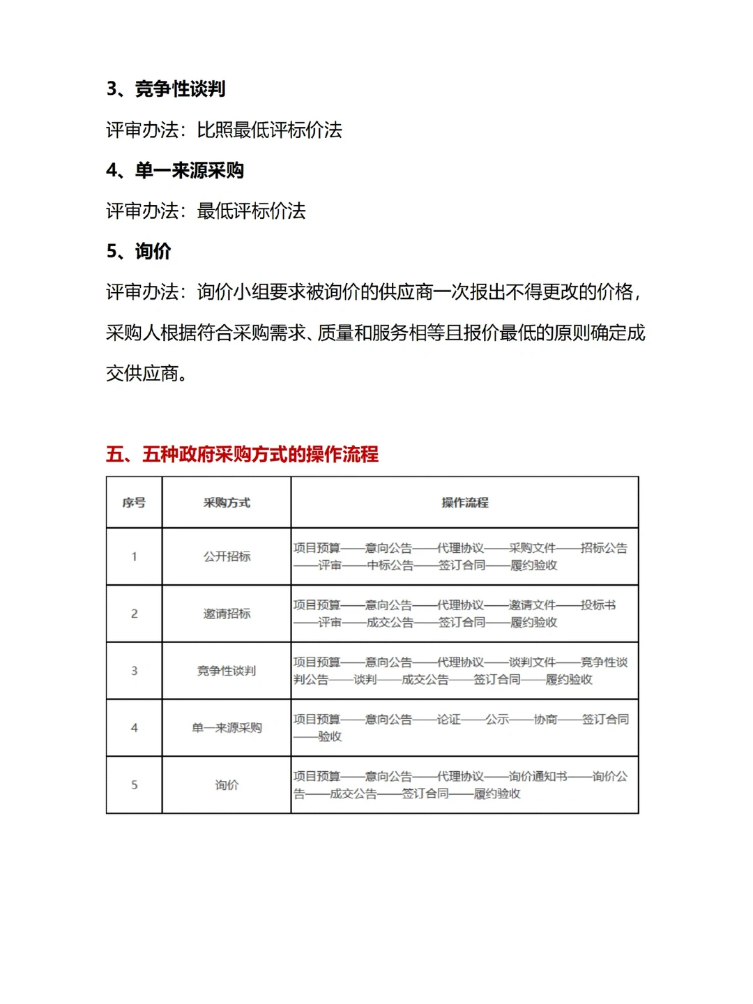
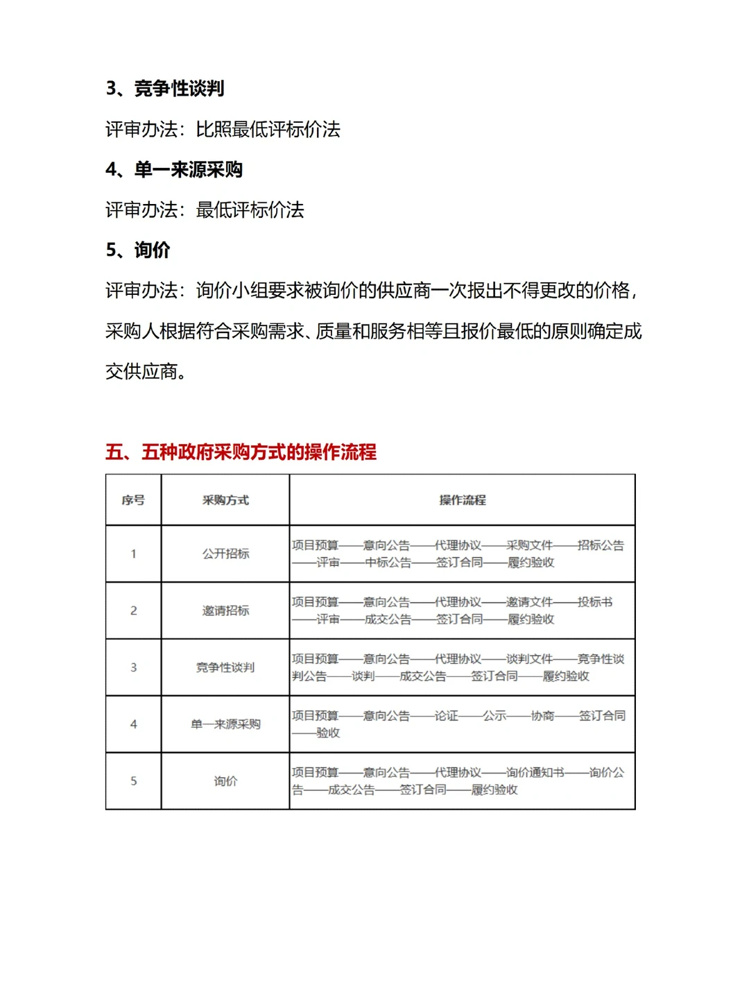
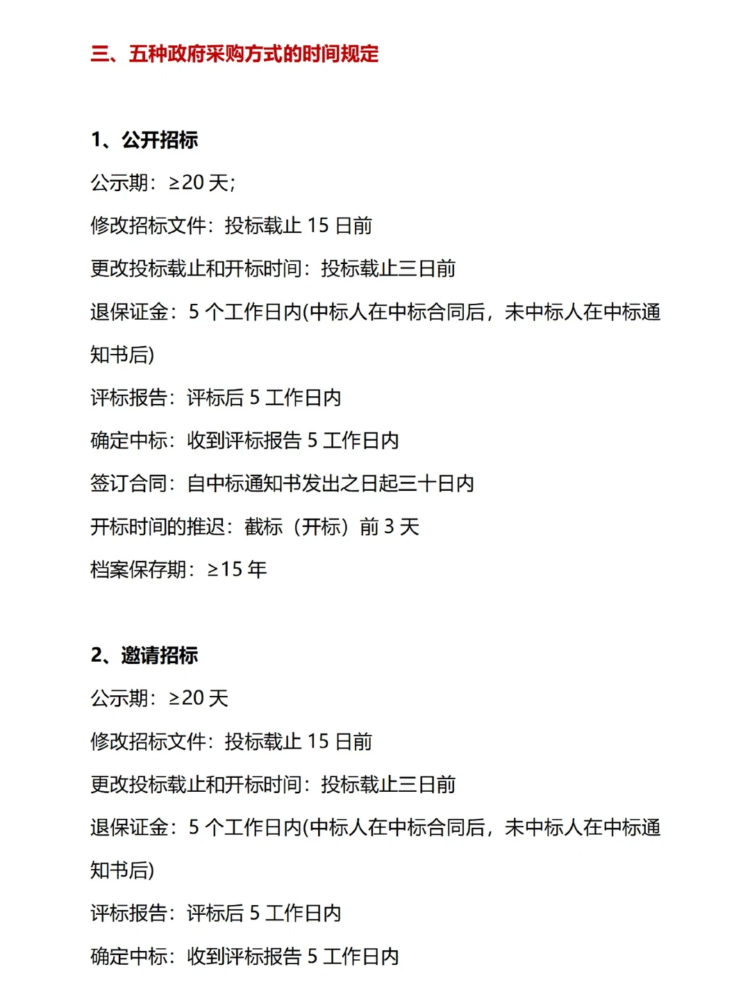
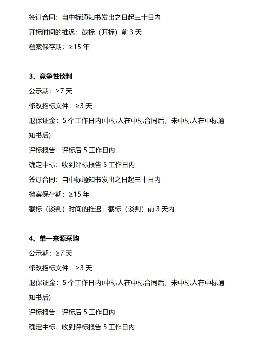
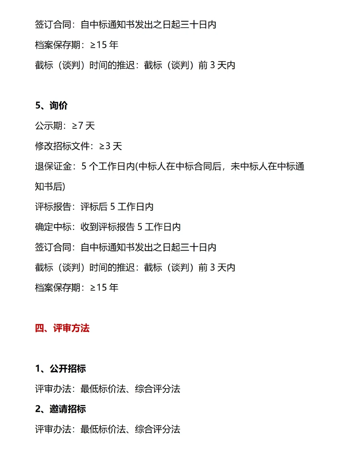
今天就帮大家把这5种采购方式的✅概念 ✅适用范围 ✅评审办法 ✅时间规定 ✅操作流程上的区别一次性总结好了,速速收藏学习?
#投标人
#标书制作
#招投标知识分享
#学习日常
#招投标
#招投标必备
#政府采购
#投标人的日常
#投标书制作
下一篇:
政府采购电子招标全流程解读
上一篇:
招投标+政府采购新规2025年1月1日实行
相关内容
查看全部
业内曝政府招标黑
2025-12-29 11:52
银川市第二人民医
2025-12-29 11:52
政府招标采购的十
2025-12-29 11:52
设备采购,政府招
2025-12-29 11:52
政府招标土壤修复
2025-12-29 11:51
10月31日政府招标
2025-12-29 11:51
10月15日政府招标
2025-12-29 11:50
政府招标项目被质
2025-12-29 11:50
财政部:政府采购(
2025-12-29 11:49
政府采购与招投标
2025-12-29 11:49