





体制内采购人必看!审计组最爱盯的高危操作?
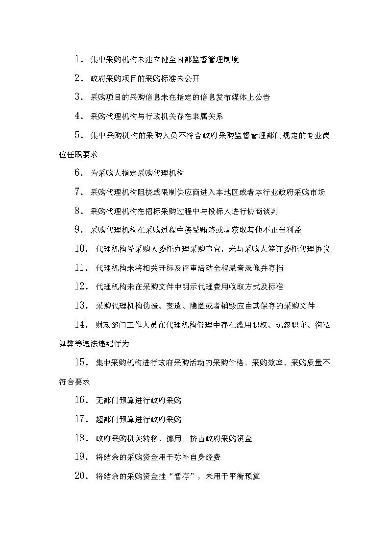
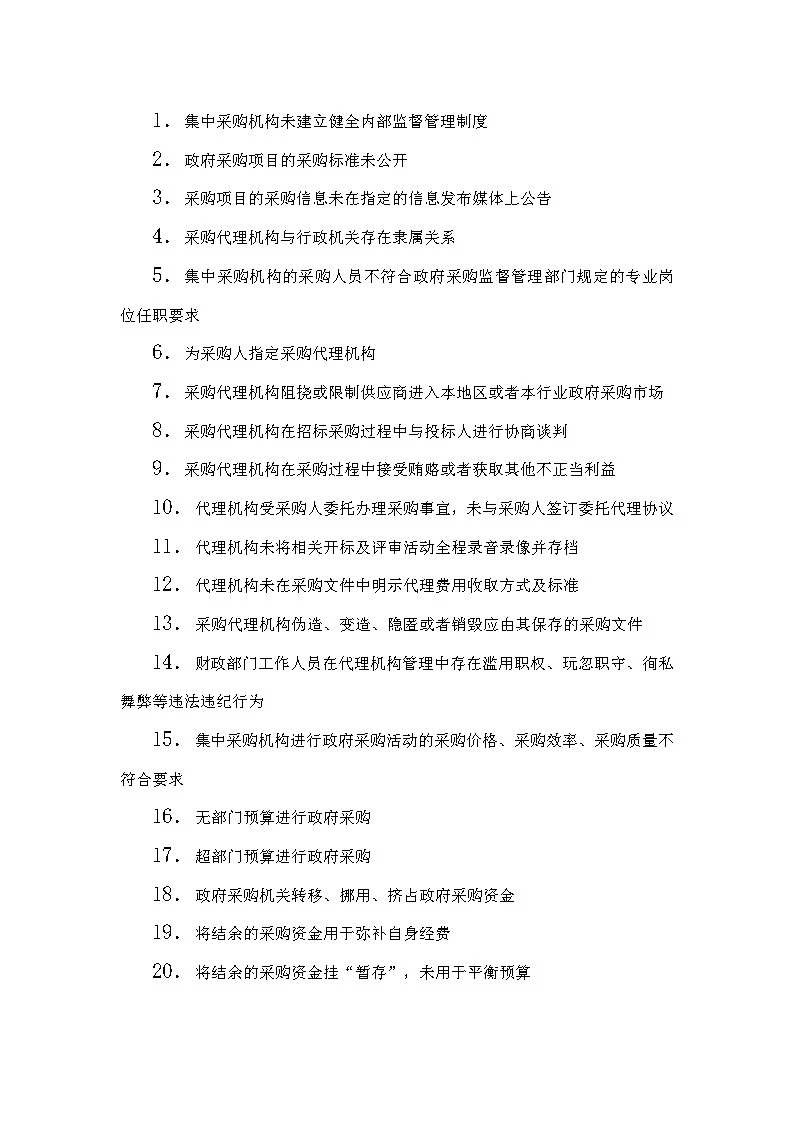
?采购程序暴雷TOP榜
1️⃣ 围标串标实锤
?投标文件MAC地址相同/保证金同一账户转出(电子标书藏暗码必死)
2️⃣ 任性选采购方式
⚠️500万项目不走公开招标,偷偷用单一来源(领导特批≠合法!)
3️⃣ 评审黑箱操作
❌专家打分表集体缺签名/打分表有明显修改痕迹(审计组最爱查原始记录)
4️⃣ 中标后玩变脸
?合同金额超中标价10%/擅自更换中标品牌(变更必须重新招标!)
5️⃣ 歧视性条款
?限定特定区域/专利/商标(变相指定供应商实锤)
?文件造假重灾区
▫️虚构中小企业声明函(查社保人数+营业收入对不上)
▫️业绩合同PS验收章(审计组会回函求证!)
▫️节能产品无强制认证(3C认证过期=废标)
?利益输送敏感点
▪️评审专家收供应商咨询费(提前3个月流水全查)
▪️采购人亲属开投标代理公司(股权穿透一查就露馅)
▪️年度采购60%都给同一供应商(触发关联交易预警)
?资金管理致命伤
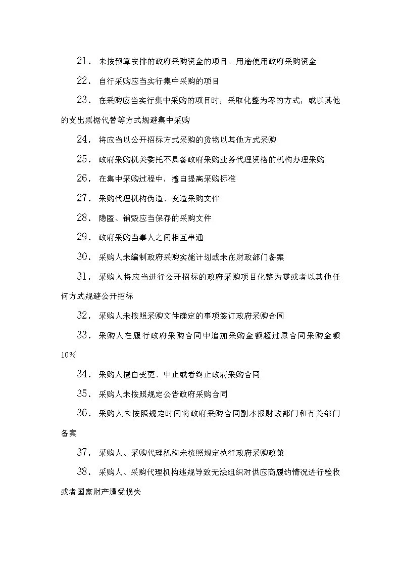
▫️超预算支付(财政备案金额≠实际执行金额)
▫️质保金拖满2年不退(法定最迟1年必须退!)
▫️挪用采购结余资金(买A项目设备偷偷换给B项目用)
?审计组暗查套路
✔️突击盘点中标设备序列号(和投标文件对不上就完蛋)
✔️调取评审现场监控录像(交头接耳直接算违规)
✔️大数据比价(同型号设备比其他单位贵30%自动预警)
收藏!下次审计前自查保命?#审计清单 #政府采购避坑 #体制内生存指南 #政府采购 #招投标
?采购程序暴雷TOP榜
1️⃣ 围标串标实锤
?投标文件MAC地址相同/保证金同一账户转出(电子标书藏暗码必死)
2️⃣ 任性选采购方式
⚠️500万项目不走公开招标,偷偷用单一来源(领导特批≠合法!)
3️⃣ 评审黑箱操作
❌专家打分表集体缺签名/打分表有明显修改痕迹(审计组最爱查原始记录)
4️⃣ 中标后玩变脸
?合同金额超中标价10%/擅自更换中标品牌(变更必须重新招标!)
5️⃣ 歧视性条款
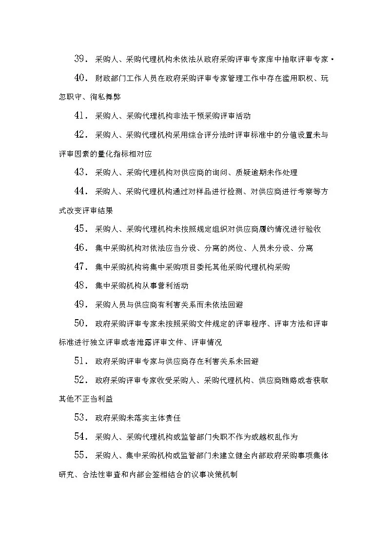
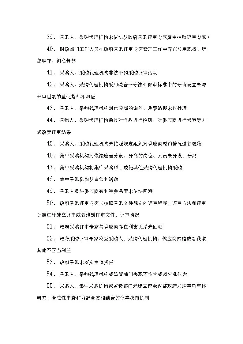
?限定特定区域/专利/商标(变相指定供应商实锤)
?文件造假重灾区
▫️虚构中小企业声明函(查社保人数+营业收入对不上)
▫️业绩合同PS验收章(审计组会回函求证!)
▫️节能产品无强制认证(3C认证过期=废标)
?利益输送敏感点
▪️评审专家收供应商咨询费(提前3个月流水全查)
▪️采购人亲属开投标代理公司(股权穿透一查就露馅)
▪️年度采购60%都给同一供应商(触发关联交易预警)
?资金管理致命伤
▫️超预算支付(财政备案金额≠实际执行金额)
▫️质保金拖满2年不退(法定最迟1年必须退!)
▫️挪用采购结余资金(买A项目设备偷偷换给B项目用)
?审计组暗查套路
✔️突击盘点中标设备序列号(和投标文件对不上就完蛋)
✔️调取评审现场监控录像(交头接耳直接算违规)
✔️大数据比价(同型号设备比其他单位贵30%自动预警)
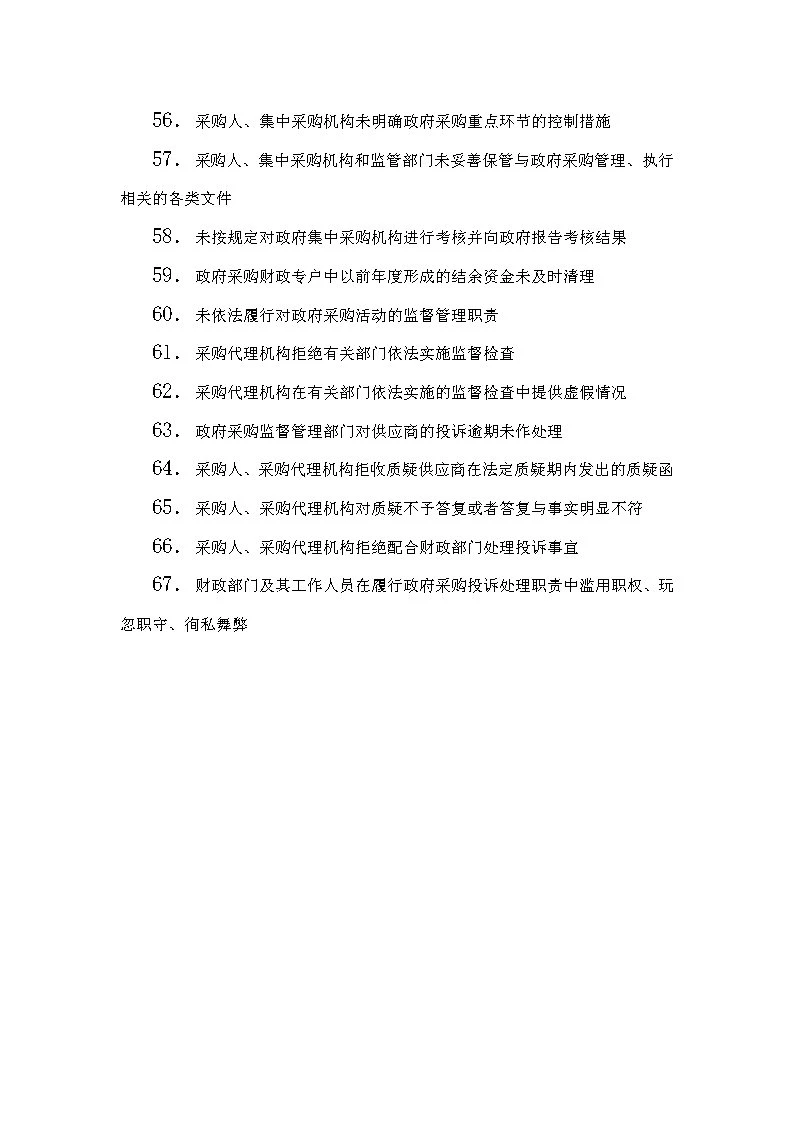
收藏!下次审计前自查保命?#审计清单 #政府采购避坑 #体制内生存指南 #政府采购 #招投标
