发布信息
登陆/注册
搜索
搜索
导航
首页
产品供应
产品求购
企业库
酒业展会
行业资讯
认证会员
站内搜索
行业企业
当前位置:
首页
行业企业
正文
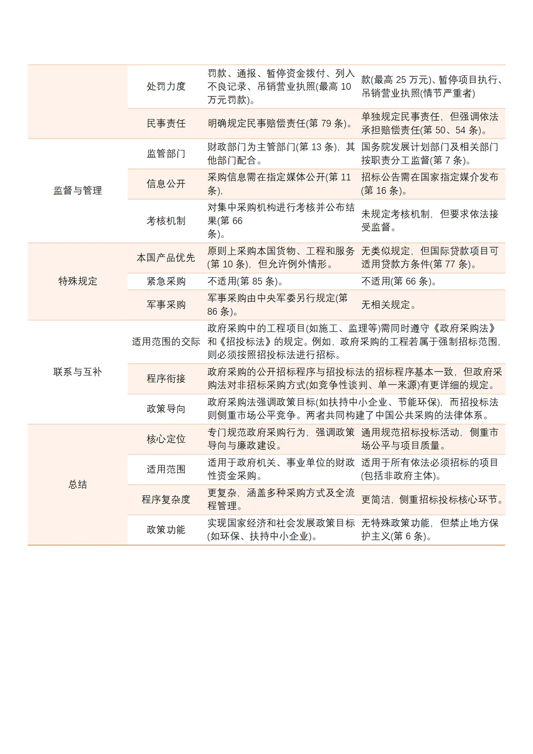
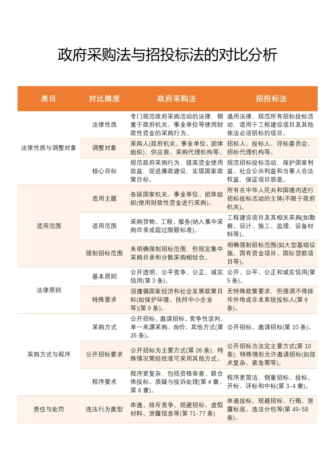
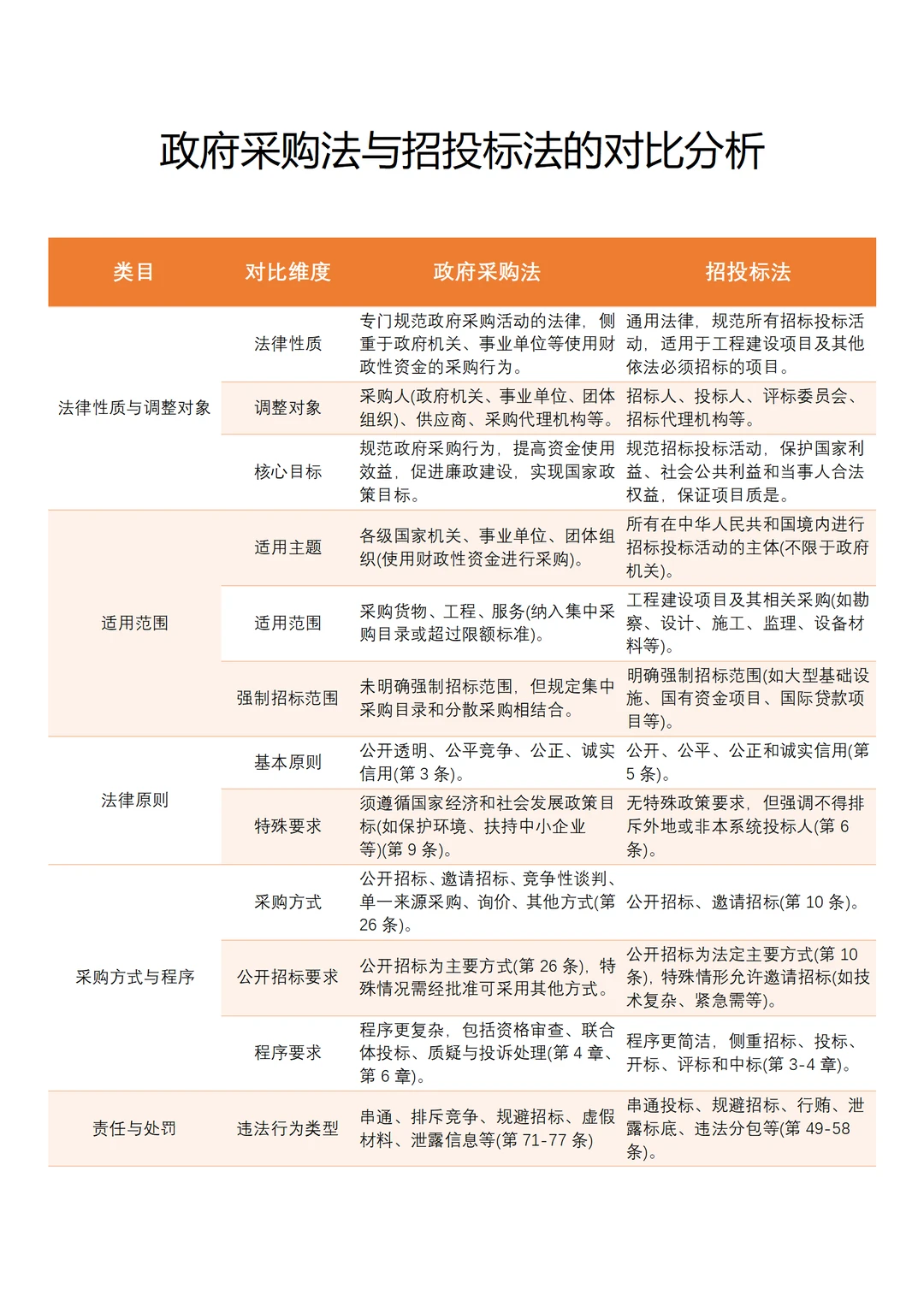
政府采购法VS招标投标法,一图读懂⛽
作者:本站编辑
2025-12-23 09:38:34
7
政府采购法VS招标投标法,一图读懂⛽
宝子们,记不住就存图,别因搞混法规踩坑
有什么招投标的问题,咱们可以评论区互动沟通,问必回!
#标书人
#投标
#企业采购
#标书制作
#标书
#政府采购
#招标投标法
下一篇:
我们上市了??
上一篇:
IPO就是上市吗⁉️一文带你看懂‼️
相关内容
查看全部
002311海大集团告
2026-04-06 23:38
【石化】石化化工
2026-04-06 22:52
天津市专精特新“
2026-04-06 17:14
环保行业废气处理
2026-04-06 15:09
中国国际货代行业
2026-04-06 15:08
对招标投标与政府
2026-04-06 14:46
行业关心的“压缩
2026-04-06 11:37
【征婚】98年大荆
2026-04-06 10:49
行业研究---双维
2026-04-06 08:50
告别1499时代 茅
2026-04-06 08:43