









1️⃣公开招标
政府采购主要方式。发布招标公告吸引供应商投标,再开标、评标、定标。
2️⃣邀请招标
适用于项目特殊,仅少数供应商能提供服务,或公开招标成本过高的情况。选定邀请对象后,进行投标、评标流程。
3️⃣竞争性谈判
当招标无果、技术复杂难定规格、时间紧或无法预估总价时采用。谈判小组与多家供应商谈判,确定成交方。
4️⃣单一来源采购
适用于只能从唯一供应商处采购、遇紧急情况,或需从原供应商添购的场景,流程相对简便。
5️⃣询价
针对规格统一、货源充足、价格波动小的货物采购。询价小组向供应商询价,按要求选定成交者。
6️⃣竞争性磋商
用于技术、服务复杂项目,综合考量多种因素,通过磋商确定供应商。
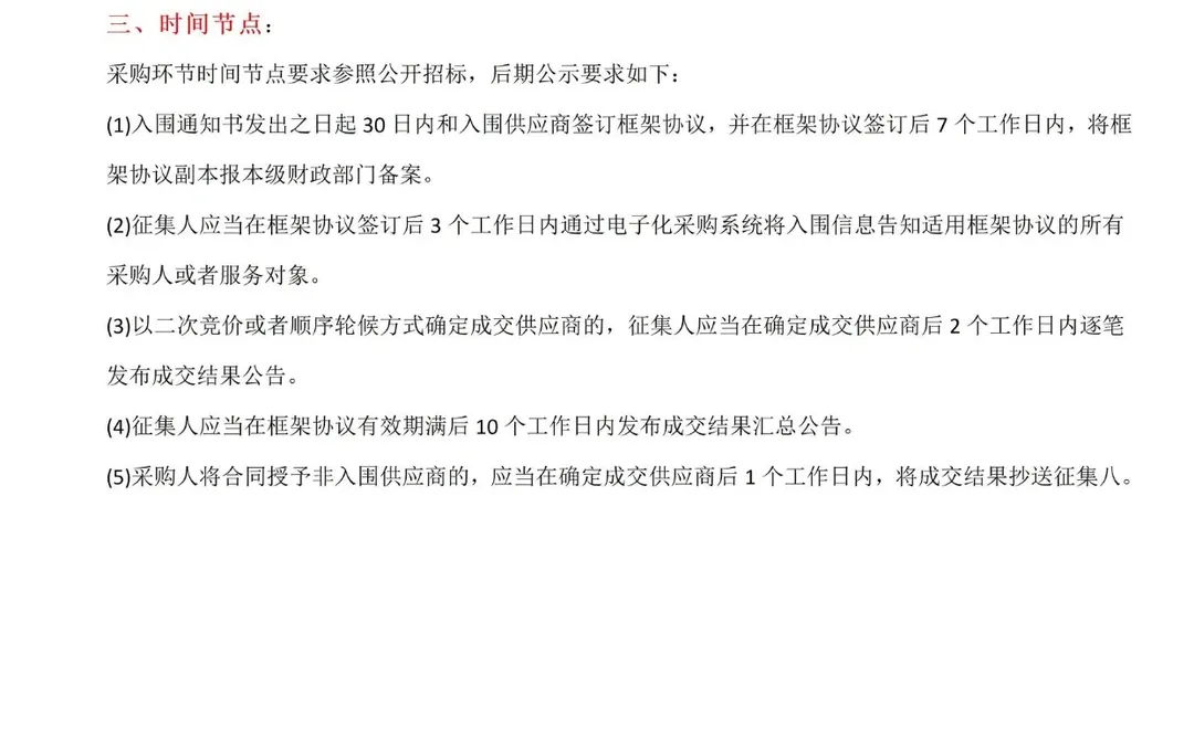
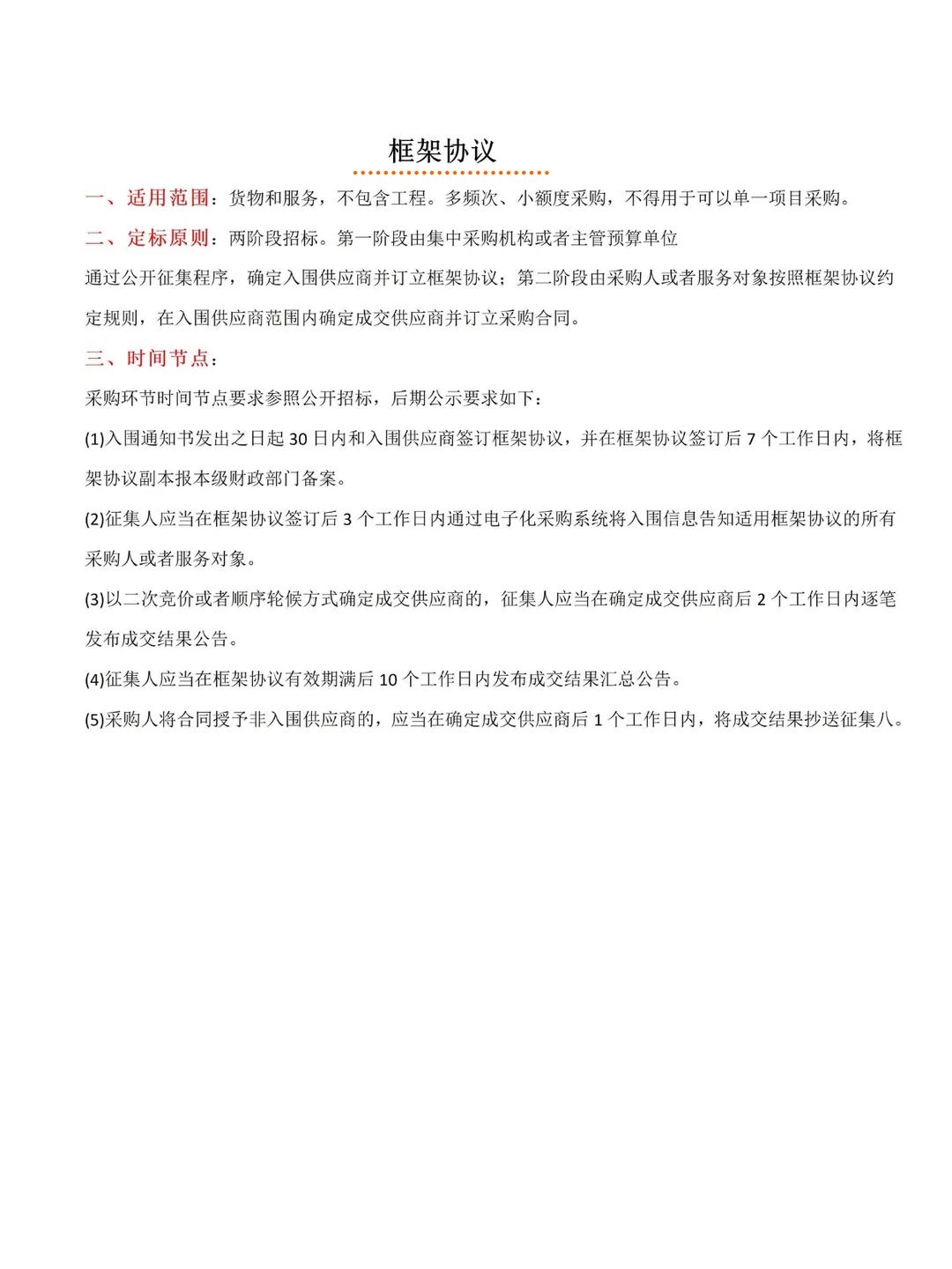
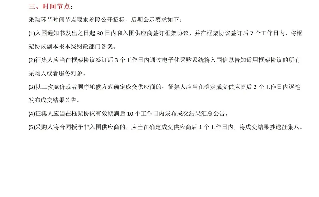
7️⃣框架协议
适用于集中采购目录内货物及耗材、配件,或目录外部分服务。先确定框架协议供应商,后续依协议采购。
#政府采购 #招投标 #招标 #投标 #采购 #标书制作 #投标人的日常 #企业采购 #干货 #智标领航
政府采购主要方式。发布招标公告吸引供应商投标,再开标、评标、定标。
2️⃣邀请招标
适用于项目特殊,仅少数供应商能提供服务,或公开招标成本过高的情况。选定邀请对象后,进行投标、评标流程。
3️⃣竞争性谈判
当招标无果、技术复杂难定规格、时间紧或无法预估总价时采用。谈判小组与多家供应商谈判,确定成交方。
4️⃣单一来源采购
适用于只能从唯一供应商处采购、遇紧急情况,或需从原供应商添购的场景,流程相对简便。
5️⃣询价
针对规格统一、货源充足、价格波动小的货物采购。询价小组向供应商询价,按要求选定成交者。
6️⃣竞争性磋商
用于技术、服务复杂项目,综合考量多种因素,通过磋商确定供应商。
7️⃣框架协议
适用于集中采购目录内货物及耗材、配件,或目录外部分服务。先确定框架协议供应商,后续依协议采购。
#政府采购 #招投标 #招标 #投标 #采购 #标书制作 #投标人的日常 #企业采购 #干货 #智标领航
