发布信息
登陆/注册
搜索
搜索
导航
首页
产品供应
产品求购
企业库
酒业展会
行业资讯
认证会员
站内搜索
行业企业
当前位置:
首页
行业企业
正文
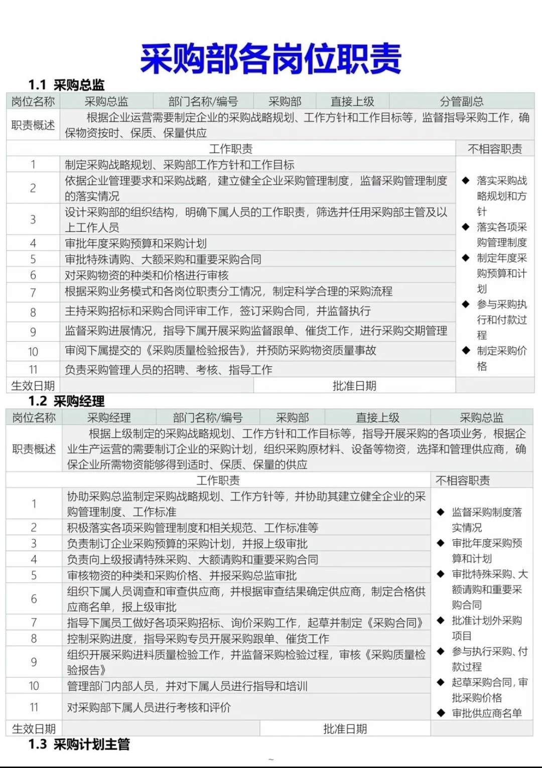
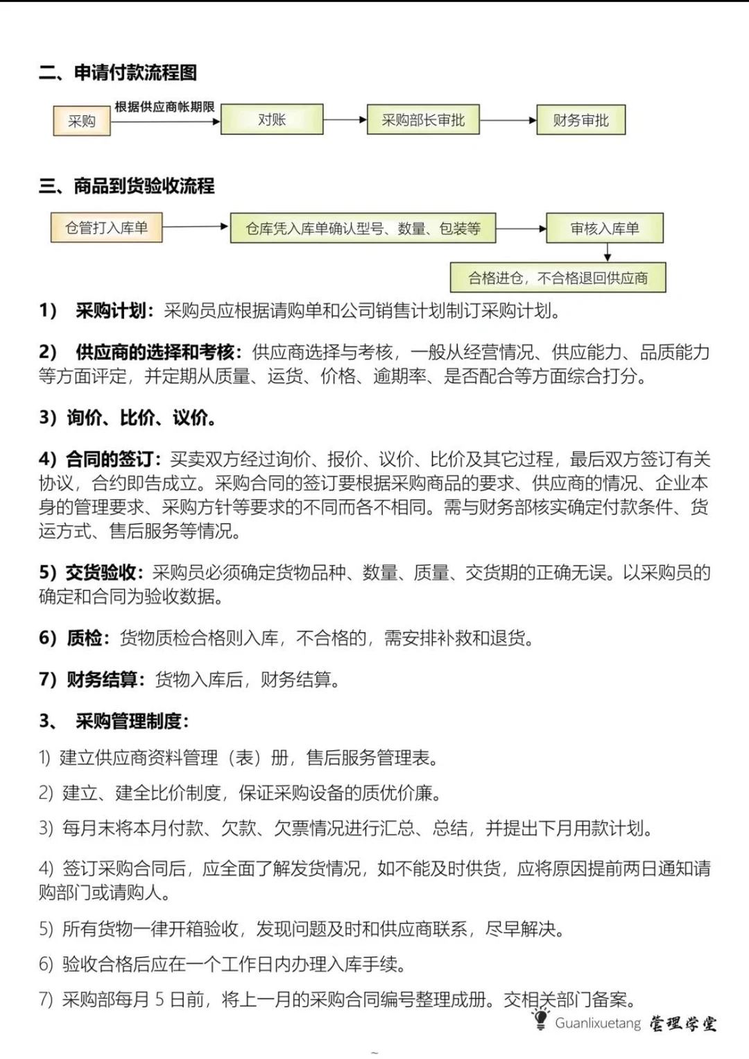
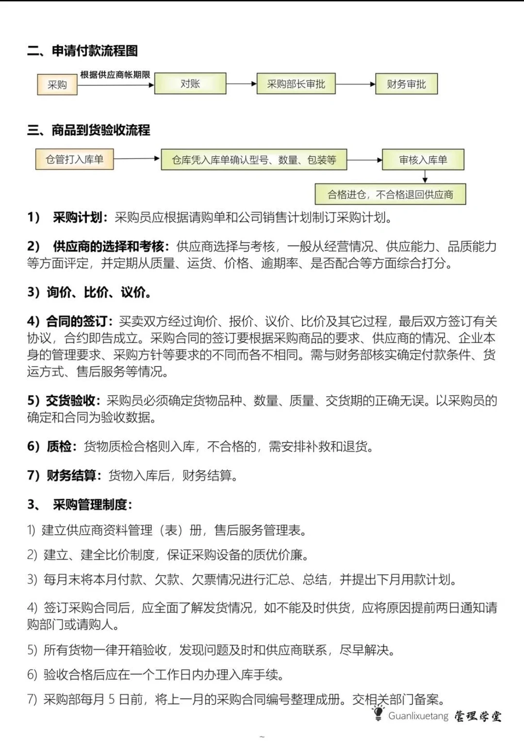
大厂的采购流程就是好用,看人家是怎么操作
作者:本站编辑
2025-12-23 07:15:20
11
大厂的采购流程就是好用,看人家是怎么操作
#企业采购
#采购日常
#供应链管理
#职场工具人
#采购
#流程化管理
#采购供应链管理
#采购流程
#工作流程
#采购资料分享
下一篇:
供应商管理四大步骤。
上一篇:
揭秘采购岗位的主要工作内容,建议收藏!
相关内容
查看全部
医药行业ERP选型
2026-04-08 23:42
3项化工安全强制
2026-04-08 23:07
CAGR为5.9%,狭缝
2026-04-08 23:07
定义行业标准:龙
2026-04-08 23:06
闵行区关于开展培
2026-04-08 23:03
行业选择与企业管
2026-04-08 23:00
2026年4月8日(酒
2026-04-08 22:55
做中医行业的企业
2026-04-08 22:19
行业资讯|镇江市
2026-04-08 22:18
行业变局下,这场
2026-04-08 22:16