发布信息
登陆/注册
搜索
搜索
导航
首页
产品供应
产品求购
企业库
酒业展会
行业资讯
认证会员
站内搜索
行业企业
当前位置:
首页
行业企业
正文
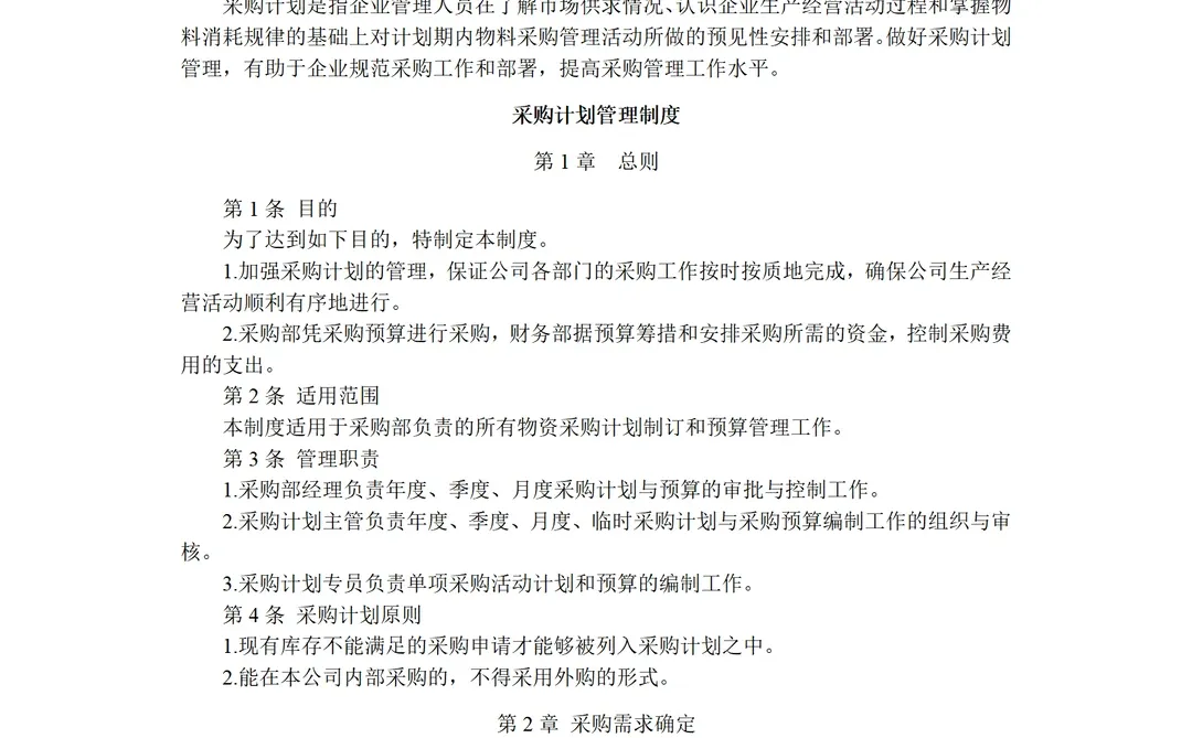
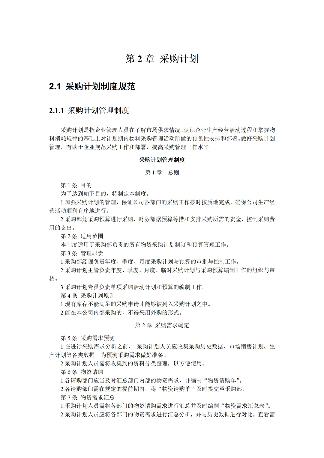
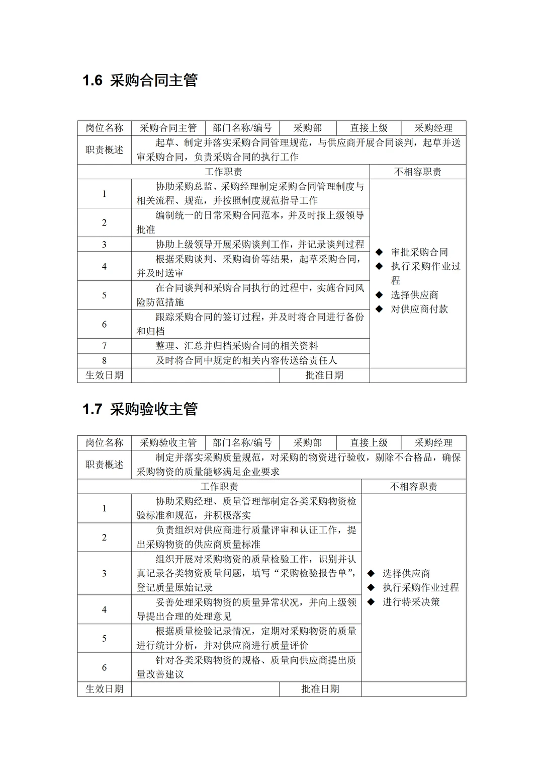
采购人必看,采购精细化管理
作者:本站编辑
2025-12-23 06:28:50
7
采购人必看,采购精细化管理
我今天被采购大佬的精细化管理制度震撼到了
#记录吧就现在
采购大佬给的采购部精细化管理制度,全面实用,采购同事人手一份
#采购部
#采购
#企业采购
#管理制度
#精细化管理
#采购部
#采购
#供应链
#供应链管理
#分享我的考试秘籍
下一篇:
采购人,一定要懂的核心公式!
上一篇:
采购计划管理制度分享
相关内容
查看全部
构建危机防火墙:
2026-03-31 09:31
A股剧本已定?茅台
2026-03-31 09:10
茅台涨价背后:读
2026-03-31 09:09
白酒行业2025年总
2026-03-31 09:08
【全球行业报告库
2026-03-31 09:07
时隔8年,飞天茅台
2026-03-31 09:06
全球AI+储能20家
2026-03-31 09:06
贵州茅台涨价:开
2026-03-31 09:05
龙头企业,时装行
2026-03-31 09:03
税务严查方向已定
2026-03-31 09:02