发布信息
登陆/注册
搜索
搜索
导航
首页
产品供应
产品求购
企业库
酒业展会
行业资讯
认证会员
站内搜索
行业企业
当前位置:
首页
行业企业
正文
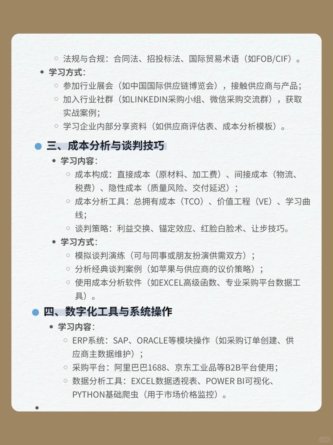
采购五大核心学习模块
作者:本站编辑
2025-12-23 06:25:48
8
采购五大核心学习模块
入行采购别瞎忙活!找准这 5 个核心方向,快速从小白变大神?
#采购
#企业采购
#供应链管理
#中山
#珠海
#人才管理战略
#采购员
#行政采购
#采购部
#职场干货
下一篇:
采购计划管理制度分享
上一篇:
2026年供应链管理(SCMP)证书:怎么考?
相关内容
查看全部
002311海大集团告
2026-04-06 23:38
【石化】石化化工
2026-04-06 22:52
天津市专精特新“
2026-04-06 17:14
环保行业废气处理
2026-04-06 15:09
中国国际货代行业
2026-04-06 15:08
对招标投标与政府
2026-04-06 14:46
行业关心的“压缩
2026-04-06 11:37
【征婚】98年大荆
2026-04-06 10:49
行业研究---双维
2026-04-06 08:50
告别1499时代 茅
2026-04-06 08:43