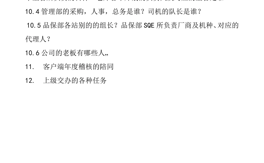
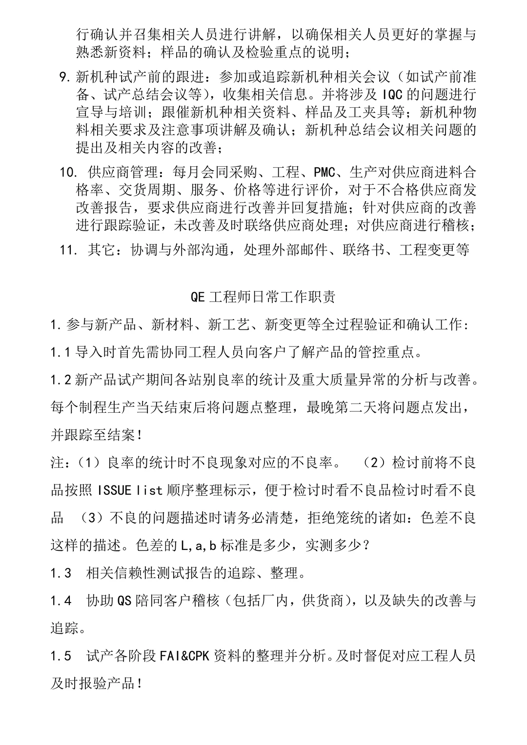
发布信息
登陆/注册
搜索
搜索
导航
首页
产品供应
产品求购
企业库
酒业展会
行业资讯
认证会员
站内搜索
行业企业
当前位置:
首页
行业企业
正文
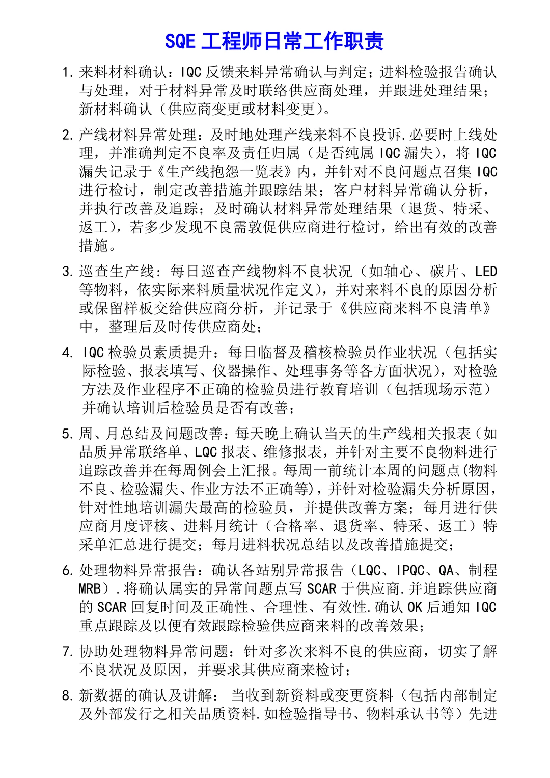
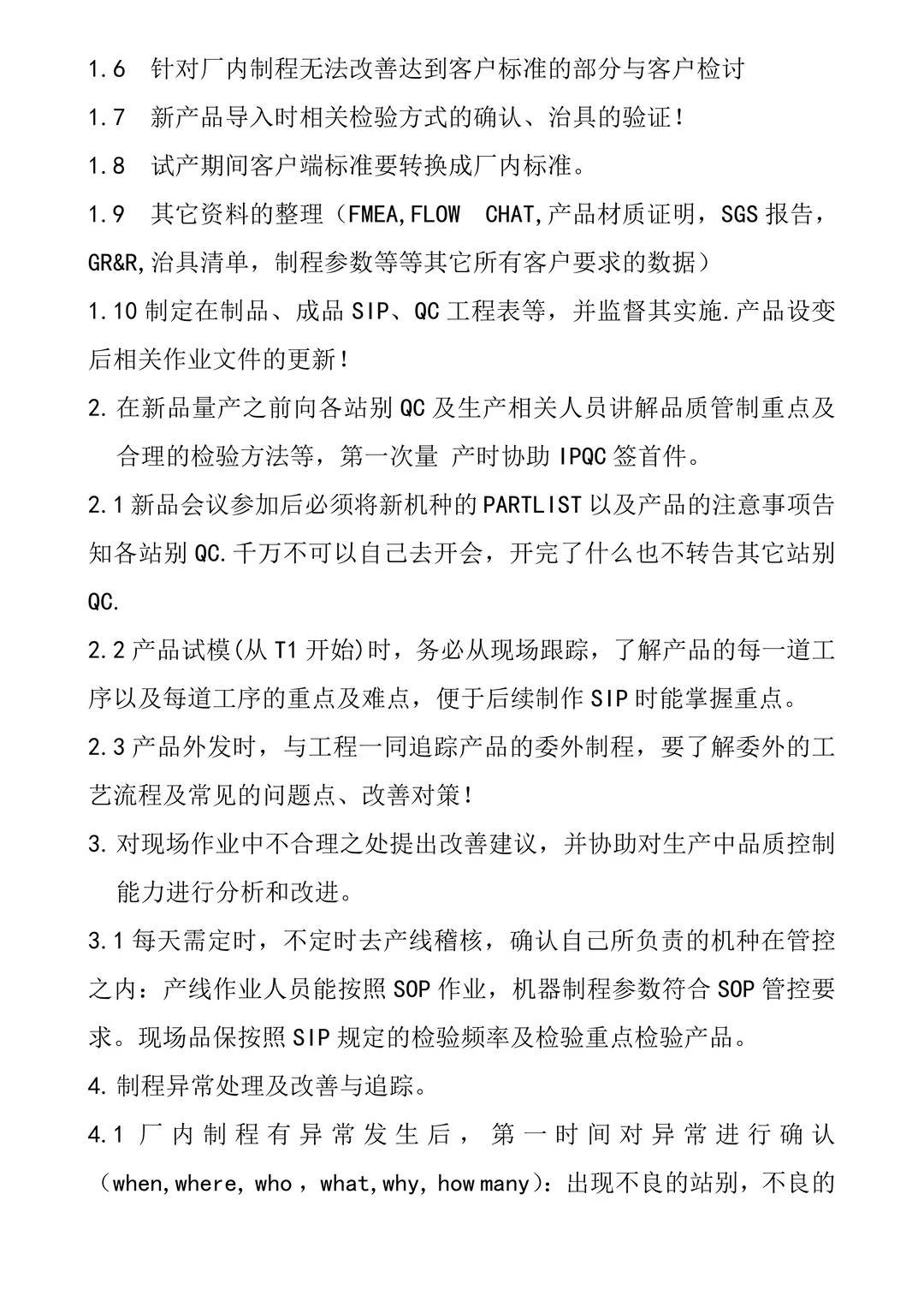
SQE工程师日常工作职责
作者:本站编辑
2025-12-23 06:04:49
0
SQE工程师日常工作职责
#采购管理
#质量
#供应链
#供应链管理
#SQE
下一篇:
采购需诚信与权责分明
上一篇:
12.22江淮汽车秋招,研后有约专场启动
相关内容
查看全部
采购管理高薪与晋
2025-12-23 06:31
采购人,一定要懂
2025-12-23 06:30
采购人必看,采购
2025-12-23 06:28
采购计划管理制度
2025-12-23 06:27
采购五大核心学习
2025-12-23 06:25
2026年供应链管理
2025-12-23 06:24
2025年度采购经理
2025-12-23 06:23
老金高项打卡第十
2025-12-23 06:18
Winter solstice
2025-12-23 06:16
招标采购与供应商
2025-12-23 06:15