发布信息
登陆/注册
搜索
搜索
导航
首页
产品供应
产品求购
企业库
酒业展会
行业资讯
认证会员
站内搜索
展会信息
当前位置:
首页
展会信息
正文
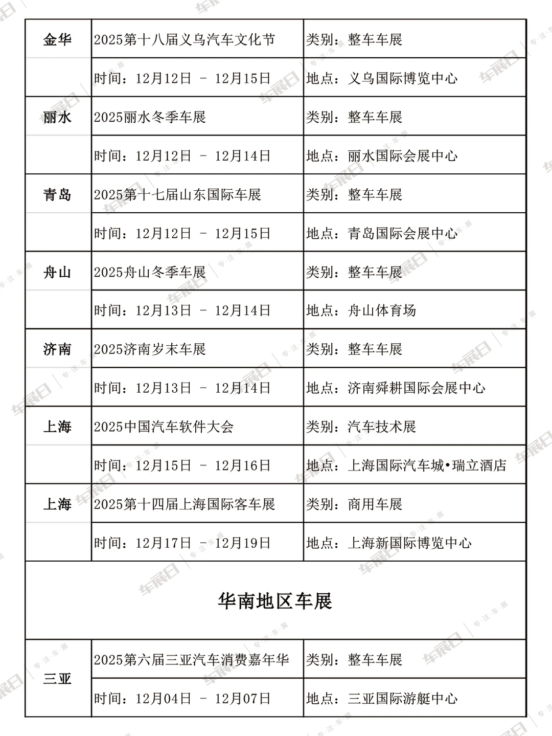
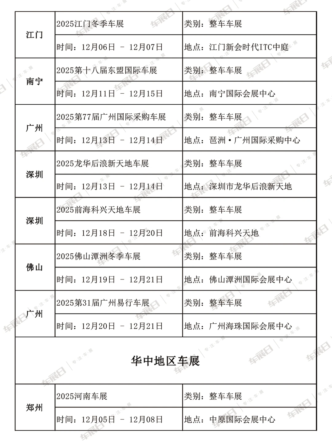
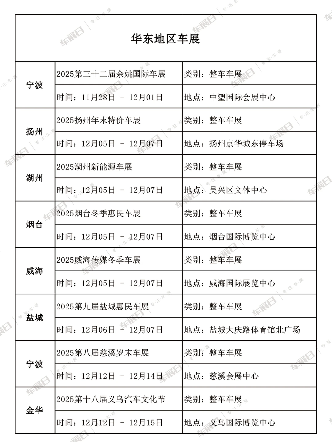
2025年12月全国车展时间安排表
作者:本站编辑
2025-12-21 06:11:03
7
2025年12月全国车展时间安排表
2025年12月全国各地车展排期信息,包括
#车展时间
、车展举办地点、
#车展门票
领取等。我们的车展信息在不断更新,赶紧收藏起来!
#东盟国际车展
即将盛大启幕,车展门票限时免费领取,@南宁 的朋友们赶紧来领!想了解最新最全的车展信息请留言。
#车展日
下一篇:
展位告急,速定席位CES Asia2026北京亦创
上一篇:
赣州年末漫展合集!4 场漫展现场攻略?
相关内容
查看全部
2026第17届西北美
2026-04-16 20:01
4.23展览|《“声
2026-04-16 19:55
翔安新会展5盘实
2026-04-16 19:49
察雅县召开2026年
2026-04-16 19:48
从“群嘲”到“真
2026-04-16 19:47
县市动态| 特克斯
2026-04-16 19:45
展会落幕,芯启未
2026-04-16 19:45
广交世界 出行有
2026-04-16 19:45
校园展会巡游260/
2026-04-16 19:44
全省市场监管系统
2026-04-16 19:43