发布信息
登陆/注册
搜索
搜索
导航
首页
产品供应
产品求购
企业库
酒业展会
行业资讯
认证会员
站内搜索
行业企业
当前位置:
首页
行业企业
正文
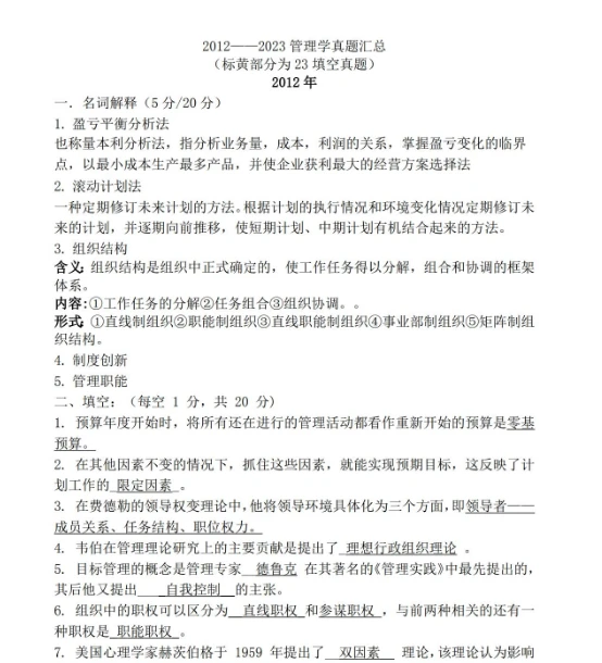
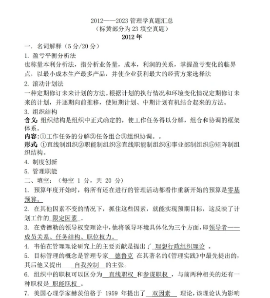
甘肃农业大学342农综四818管理学考研真题
作者:本站编辑
2025-12-19 20:02:50
9
甘肃农业大学342农综四818管理学考研真题
甘肃农业大学342农综四818管理学考研真题
真题年份:2012-2025
回忆版真题含45%左右的答案吧
#考研真题
#专业课资料
#甘肃农业大学342
#甘肃农业大学818
#342农业知识综合
#818管理学
#甘肃农业大学考研
下一篇:
美丽乡村振兴旅游建设农业PPT项目方案计
上一篇:
四川农业大学附近锦绣城三期精装套四出租
相关内容
查看全部
企业服务行业前景
2026-04-05 10:56
【智研咨询】水质
2026-04-05 10:22
中国肽行业市场集
2026-04-05 10:20
覆盖13大重点行业
2026-04-05 10:17
光存储行业:数据
2026-04-05 10:06
重庆招聘 | 互联
2026-04-05 09:47
行业内卷下的生存
2026-04-05 09:40
2025年度中国国际
2026-04-05 09:03
行业动态 | 解民
2026-04-05 08:30
半导体行业圆台平
2026-04-05 08:30