





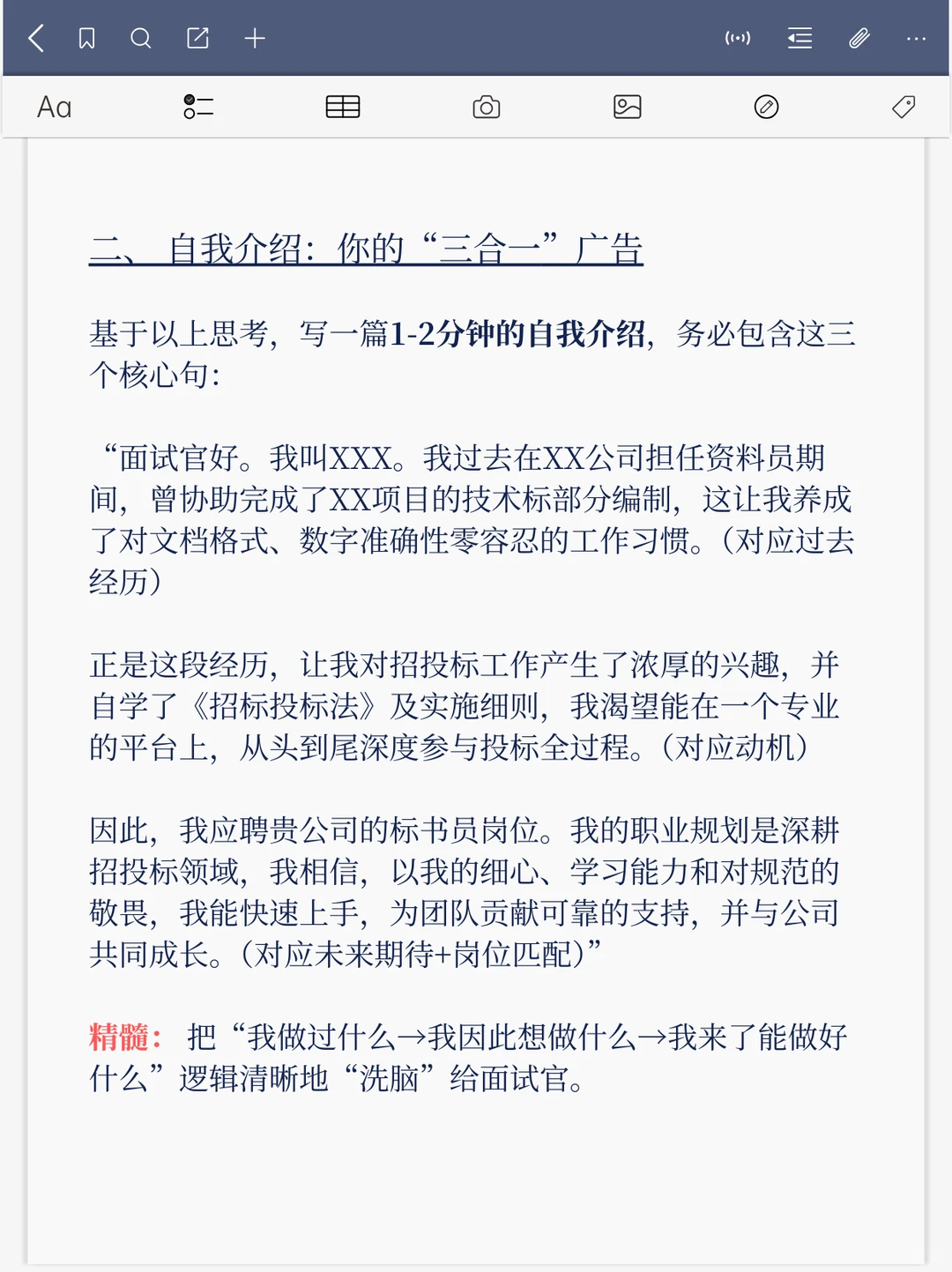
核心思想: 面试官不是在找一个完美的“标书机器”,而是在找一个 可靠、细心、有潜力、能融入团队 的合作伙伴。你的任务就是通过三个问题,证明你就是那个人。
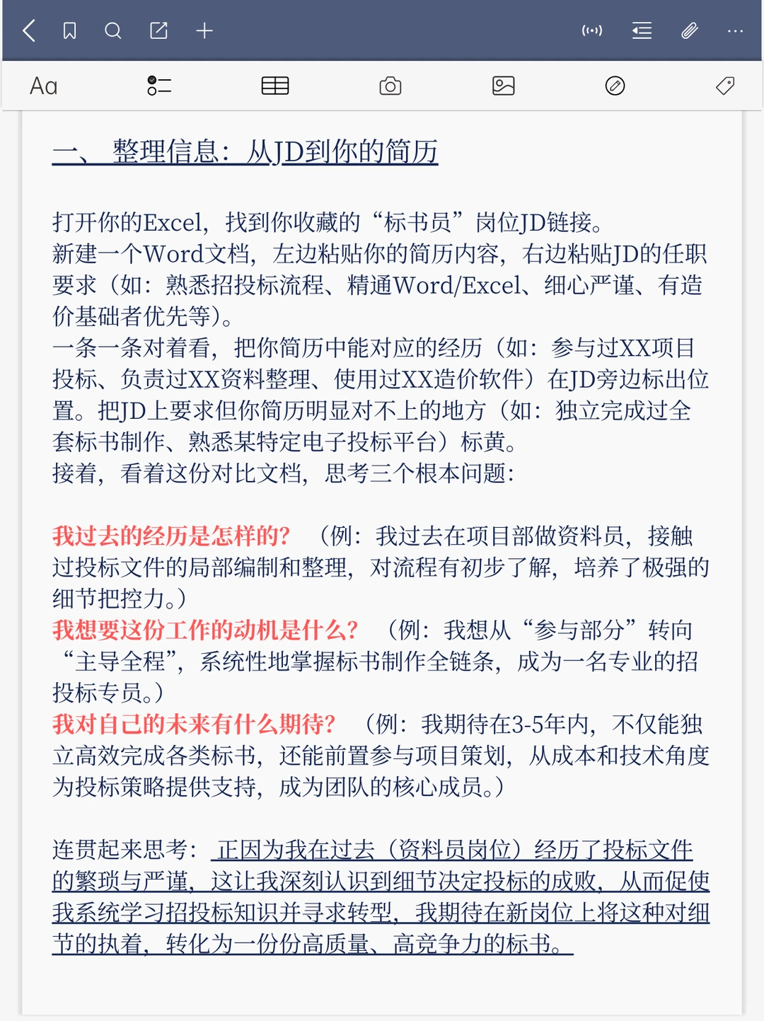
一、 整理信息:从JD到你的简历
打开你的Excel,找到你收藏的“标书员”岗位JD链接。
新建一个Word文档,左边粘贴你的简历内容,右边粘贴JD的任职要求(如:熟悉招投标流程、精通Word/Excel、细心严谨、有造价基础者优先等)。
一条一条对着看,把你简历中能对应的经历(如:参与过XX项目投标、负责过XX资料整理、使用过XX造价软件)在JD旁边标出位置。把JD上要求但你简历明显对不上的地方(如:独立完成过全套标书制作、熟悉某特定电子投标平台)标黄。
接着,看着这份对比文档,思考三个根本问题:
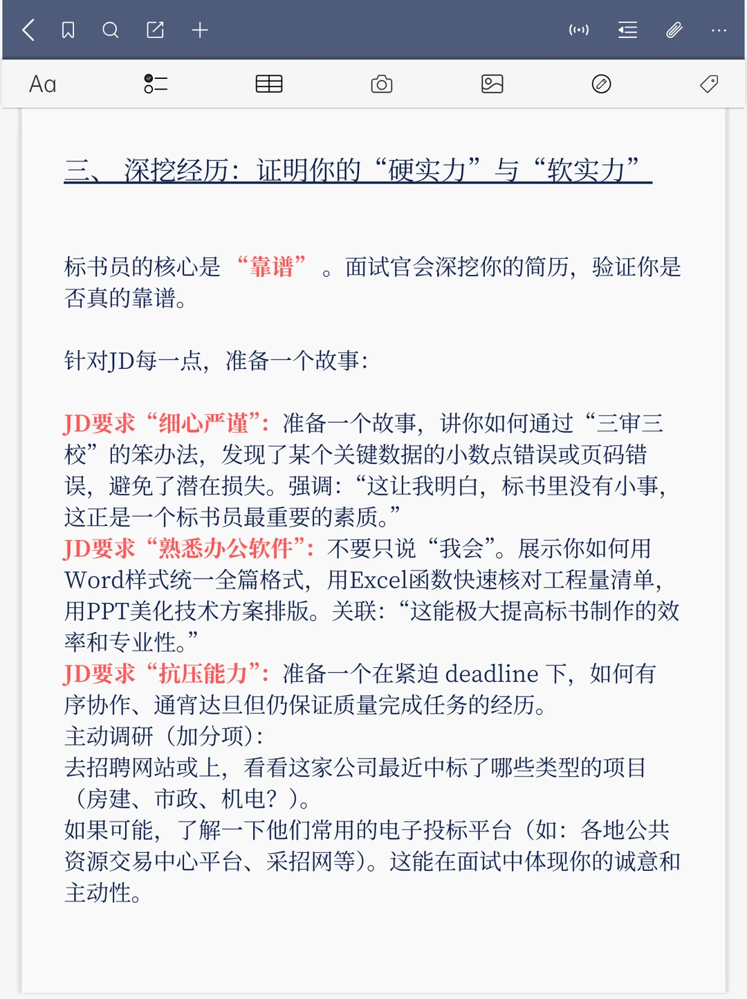
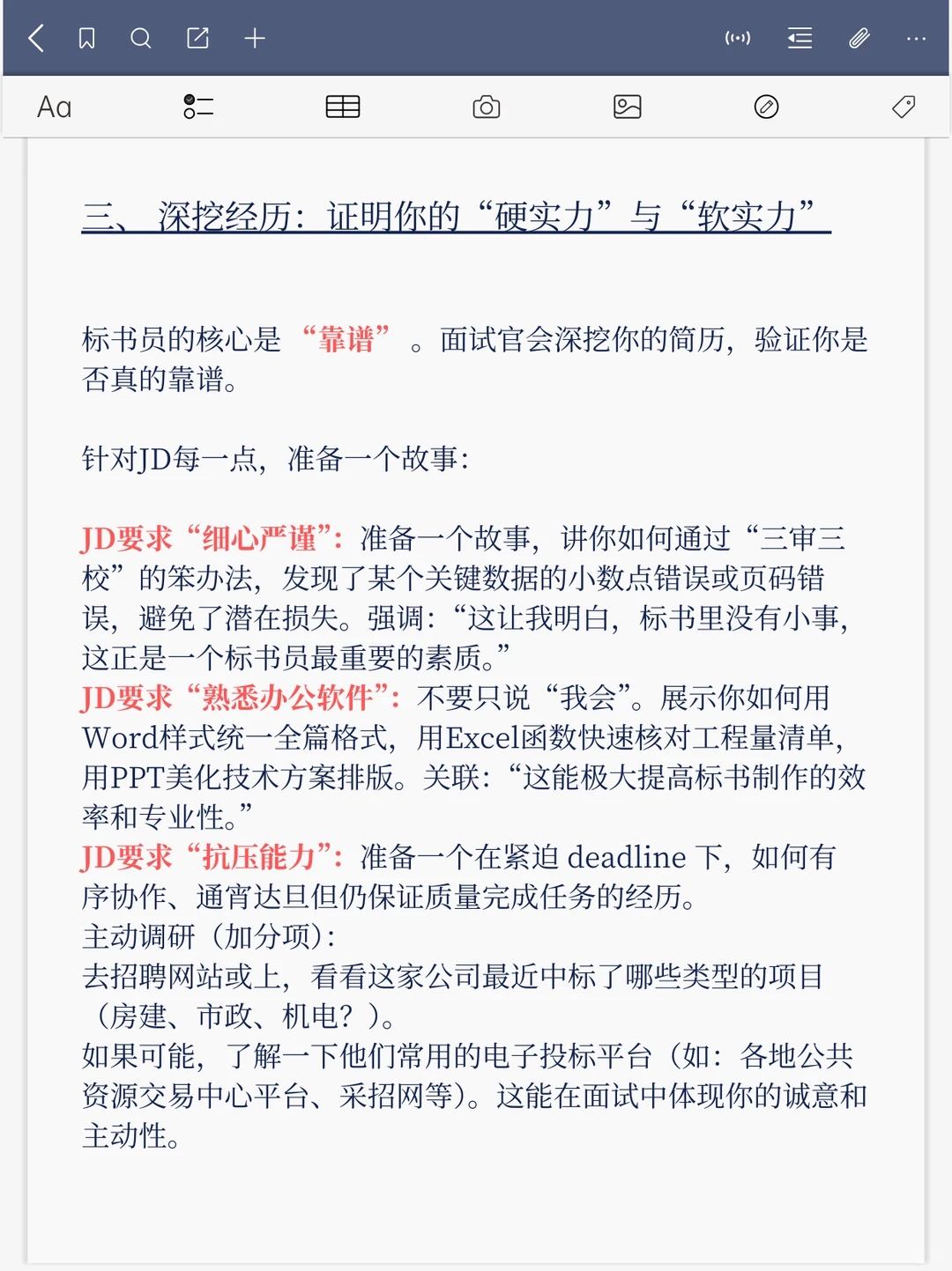
……
#标书制作 #投标 #标书 #面试技巧 #招投标 #招标投标 #标书人
一、 整理信息:从JD到你的简历
打开你的Excel,找到你收藏的“标书员”岗位JD链接。
新建一个Word文档,左边粘贴你的简历内容,右边粘贴JD的任职要求(如:熟悉招投标流程、精通Word/Excel、细心严谨、有造价基础者优先等)。
一条一条对着看,把你简历中能对应的经历(如:参与过XX项目投标、负责过XX资料整理、使用过XX造价软件)在JD旁边标出位置。把JD上要求但你简历明显对不上的地方(如:独立完成过全套标书制作、熟悉某特定电子投标平台)标黄。
接着,看着这份对比文档,思考三个根本问题:
……
#标书制作 #投标 #标书 #面试技巧 #招投标 #招标投标 #标书人
