发布信息
登陆/注册
搜索
搜索
导航
首页
产品供应
产品求购
企业库
酒业展会
行业资讯
认证会员
站内搜索
行业企业
当前位置:
首页
行业企业
正文
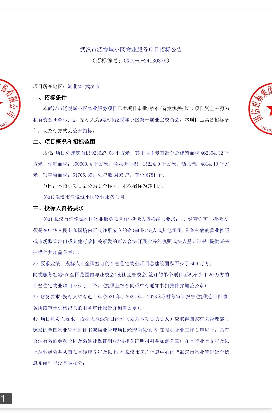
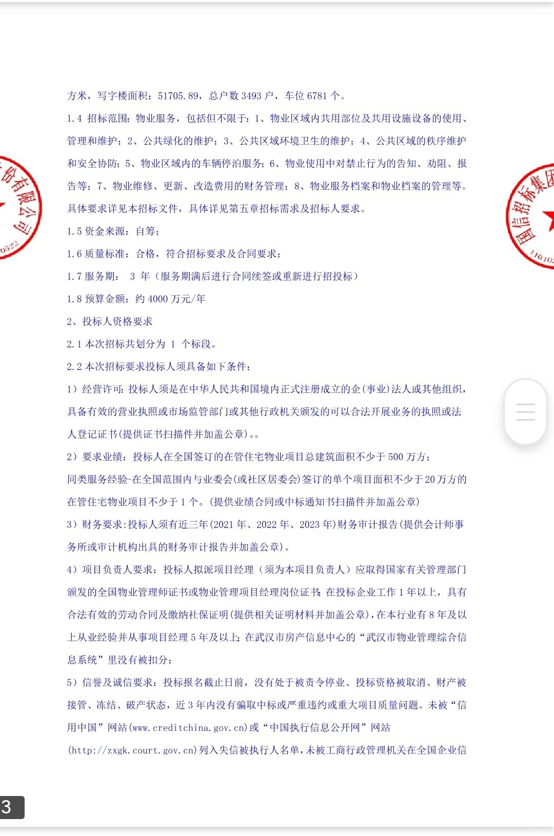
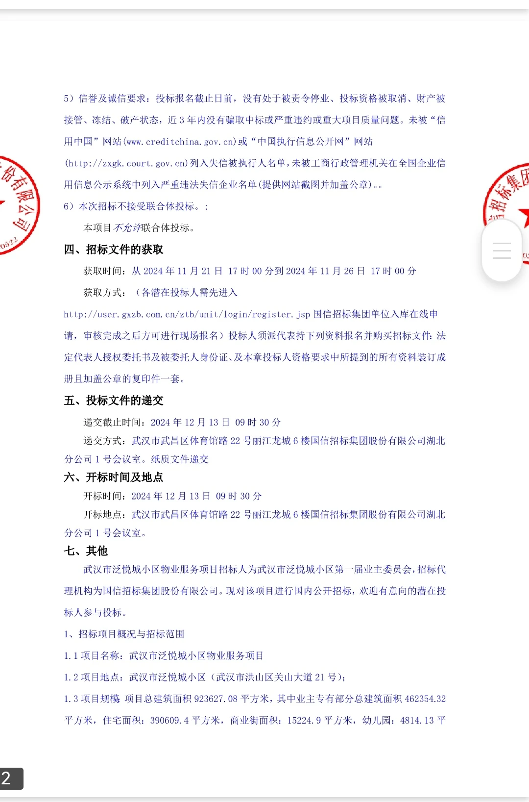
泛悦城选聘新物业-要求带资400-800万
作者:本站编辑
2025-12-19 06:49:40
5
泛悦城选聘新物业-要求带资400-800万
考虑到现物业公司的背景、写字楼的产权占比,这注定将是一场硬仗。
希望业主能够胜利。希望武汉物业市场越来越透明、业主权益越来越有保障。
加油!
下一篇:
?喜报连连!登远科技再度中标?持续奋进!
上一篇:
投标人一定要了解的政府采购流程,新手码住
相关内容
查看全部
西奥电梯入选工业
2026-01-25 11:53
昆仑数智科技有限
2026-01-25 11:15
超1500万!辽宁2-3
2026-01-25 11:10
会同县妇幼保健院
2026-01-25 11:08
【采购公告】投入
2026-01-25 11:06
32页|采购全流程
2026-01-25 11:06
按需采购数据化备
2026-01-25 11:03
软考高项案例必背
2026-01-25 10:59
docx.采购管理的
2026-01-25 10:58
超越传统采购:7-E
2026-01-25 10:58