发布信息
登陆/注册
搜索
搜索
导航
首页
产品供应
产品求购
企业库
酒业展会
行业资讯
认证会员
站内搜索
行业企业
当前位置:
首页
行业企业
正文
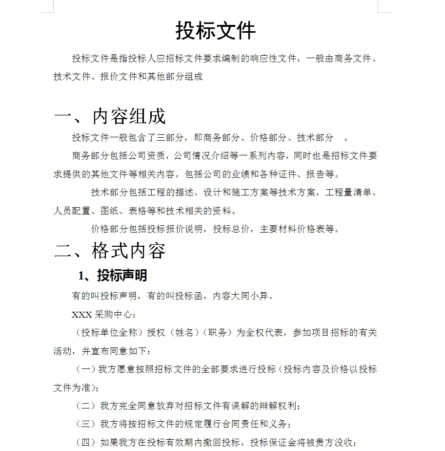
招标文件内容模版
作者:本站编辑
2025-12-19 06:42:20
8
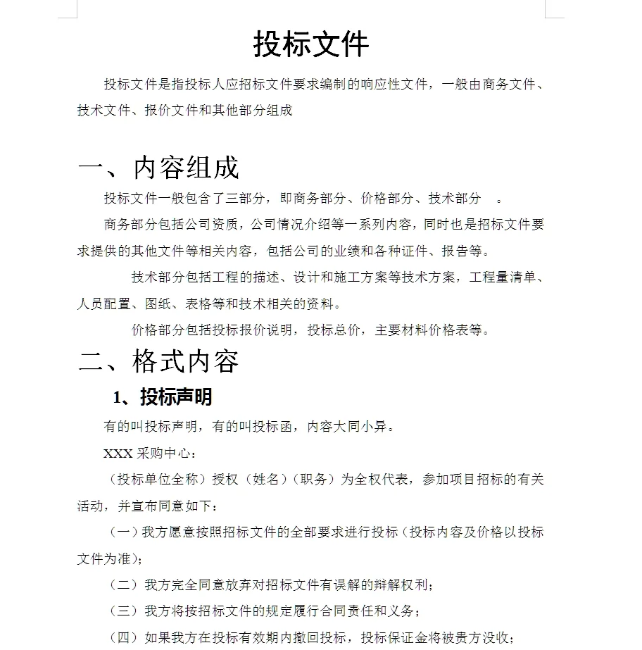
招标文件内容模版
投标文件是指投标人应招标文件要求编制的响应性文件,一般由商务文件、技术文件、报价文件和其他部分组成
#招标文件
#招标
下一篇:
食材采购
上一篇:
飞哥亲自视察加加零添加的生产线了
相关内容
查看全部
从 AI 厂商招聘信
2026-04-05 17:17
【协会动态】深耕
2026-04-05 16:37
追思前行 守护健
2026-04-05 16:33
河南省中小企业发
2026-04-05 16:29
中国气象服务协会
2026-04-05 16:21
东莞一家居企业宣
2026-04-05 16:15
防患于未“燃”!
2026-04-05 15:59
字节巅峰盛会!李
2026-04-05 14:23
华创鸿度激光企业
2026-04-05 14:21
企业失败通常是从
2026-04-05 13:21