





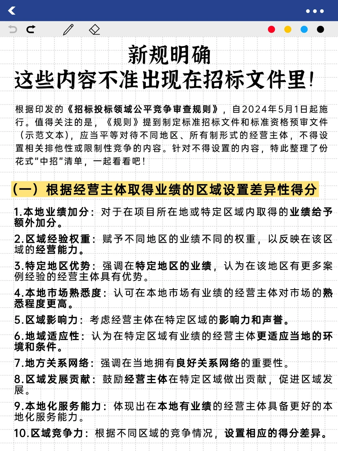
做招投标的宝子们注意啦!招标文件里这些 “排他性” 设置统统不能有了,踩雷可就违规啦~
给大家把禁区一一列清楚:
• 别再按业绩区域、所有制形式、产品产地搞差异化得分(比如本地业绩加分、国企额外赋分这些都不行);
• 别再根据企业规模、注册地、注册资金等设置得分差异(比如本地注册企业加分、大规模企业额外赋分也违规);
• 别再搞限定特定品牌、不合理技术规格、过高资质门槛、限制联合体投标这些操作…
简单来说,就是要对所有经营主体一视同仁,不能搞区别对待!做招投标的小伙伴们赶紧码住避坑,别在招标文件里栽跟头啦~
#投标 #招标 #标书制作 #招投标 #招标投标 #招标代理 #招标投标法 #标事通 #get职场新知识
给大家把禁区一一列清楚:
• 别再按业绩区域、所有制形式、产品产地搞差异化得分(比如本地业绩加分、国企额外赋分这些都不行);
• 别再根据企业规模、注册地、注册资金等设置得分差异(比如本地注册企业加分、大规模企业额外赋分也违规);
• 别再搞限定特定品牌、不合理技术规格、过高资质门槛、限制联合体投标这些操作…
简单来说,就是要对所有经营主体一视同仁,不能搞区别对待!做招投标的小伙伴们赶紧码住避坑,别在招标文件里栽跟头啦~
#投标 #招标 #标书制作 #招投标 #招标投标 #招标代理 #招标投标法 #标事通 #get职场新知识
