发布信息
登陆/注册
搜索
搜索
导航
首页
产品供应
产品求购
企业库
酒业展会
行业资讯
认证会员
站内搜索
行业企业
当前位置:
首页
行业企业
正文
政府采购非招标方式采购流程时间节点
作者:本站编辑
2025-12-19 00:37:16
13
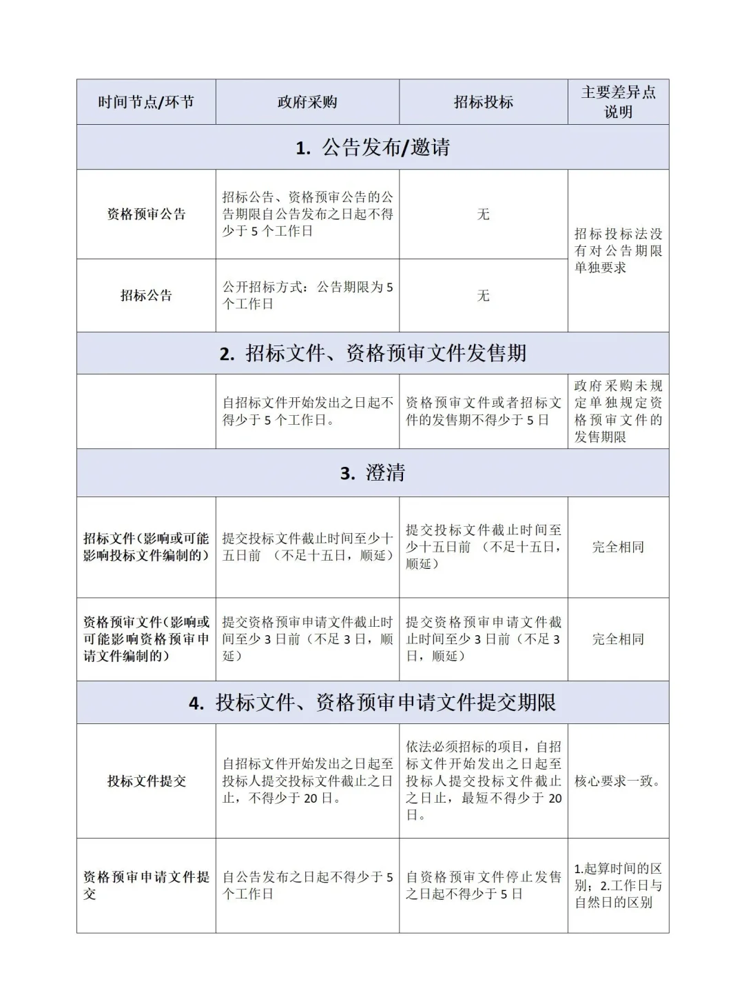
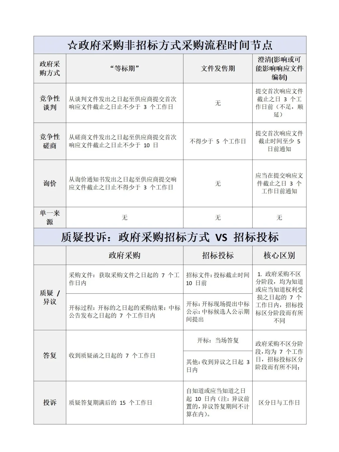
政府采购非招标方式采购流程时间节点
刚入行的时候头都大了,有一次因为记错时间导致废标
,又是被骂又是被扣工资,内耗的不行。
招投标过程非常复杂,每个阶段都有明确时间规定,很容易搞混。
?今天分享一下整理的政府采购+招投标时间节点:
政府采购招标方式 VS 招标投标时间节点
政府采购非招标方式采购流程时间节点
质疑投诉时间节点
#标书
#投标
#标书制作
#行政采购
#企业采购
#采购类标书
#政府采购招标
#标书干货
#标书人的日常
下一篇:
第二次政府采购评标心得体会
上一篇:
企业上市纪念定制纪念钞
相关内容
查看全部
2026年4月8日陕西
2026-04-09 11:56
白酒行业:"微醺
2026-04-09 11:04
白酒行业渠道全面
2026-04-09 11:00
企业支付即开票:
2026-04-09 10:59
白酒“摘帽”:从
2026-04-09 10:59
白酒行业的市场发
2026-04-09 10:58
从基础小微企业到
2026-04-09 10:57
中国化妆品行业头
2026-04-09 10:57
2026年政府工作报
2026-04-09 10:31
2026政府工作报告
2026-04-09 10:29