发布信息
登陆/注册
搜索
搜索
导航
首页
产品供应
产品求购
企业库
酒业展会
行业资讯
认证会员
站内搜索
行业企业
当前位置:
首页
行业企业
正文
7种政府采购方式评审办法
作者:本站编辑
2025-12-19 00:36:01
9
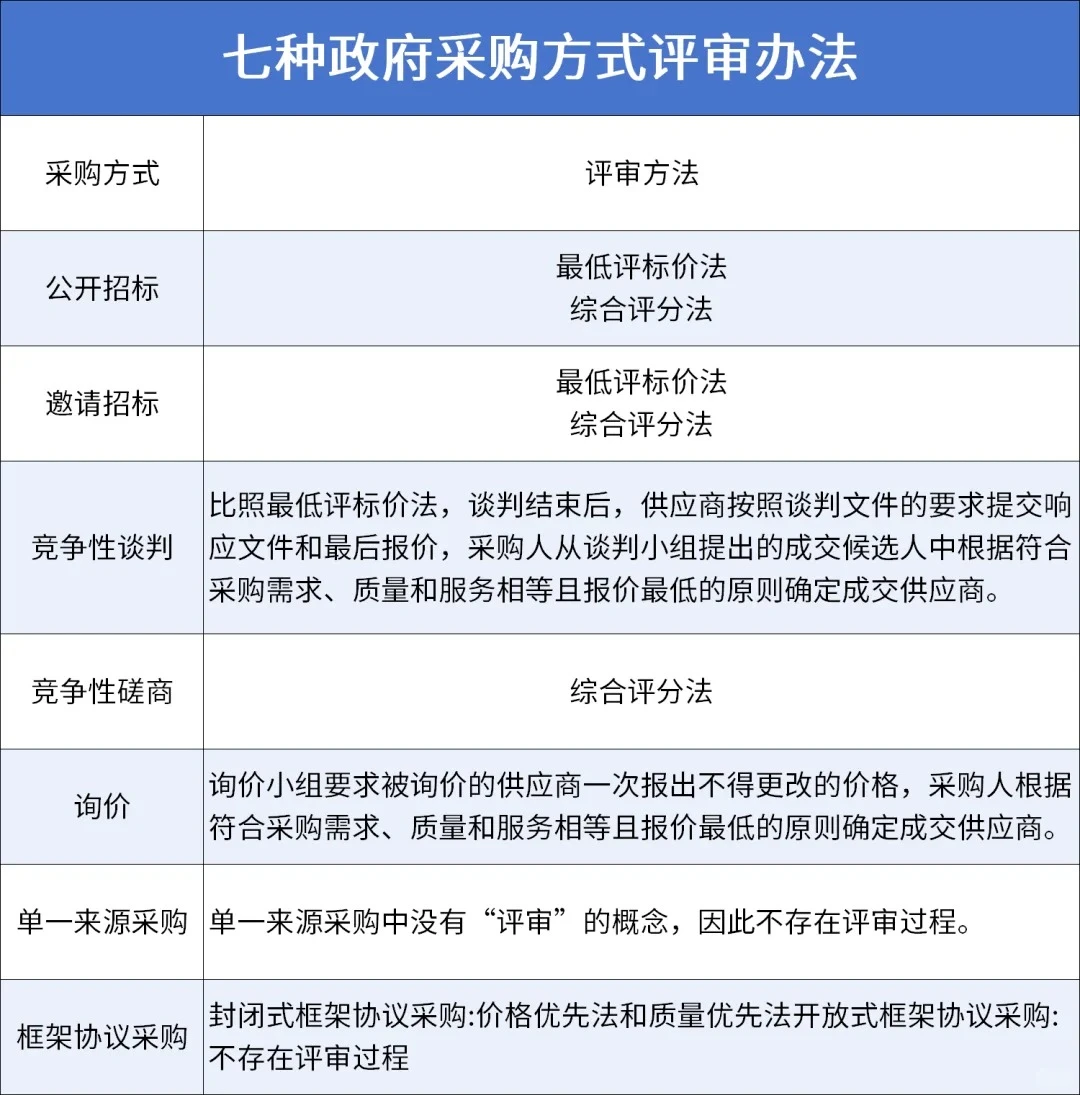
7种政府采购方式评审办法
1、公开招标
2、邀请招标
3、竞争性谈判
4、竞争性磋商
5、询价
6、单一来源采购
7、框架协议采购
#标书制作
#标书
#做标书
#标书代写
#代写标书
#投标
#招投标
#招标
#标书制作公司
#企业服务
下一篇:
企业上市纪念定制纪念钞
上一篇:
创业板企业是什么意思?需要什么要求?
相关内容
查看全部
2026年4月8日陕西
2026-04-09 11:56
白酒行业:"微醺
2026-04-09 11:04
白酒行业渠道全面
2026-04-09 11:00
企业支付即开票:
2026-04-09 10:59
白酒“摘帽”:从
2026-04-09 10:59
白酒行业的市场发
2026-04-09 10:58
从基础小微企业到
2026-04-09 10:57
中国化妆品行业头
2026-04-09 10:57
2026年政府工作报
2026-04-09 10:31
2026政府工作报告
2026-04-09 10:29