



政采人/招标人注意!?
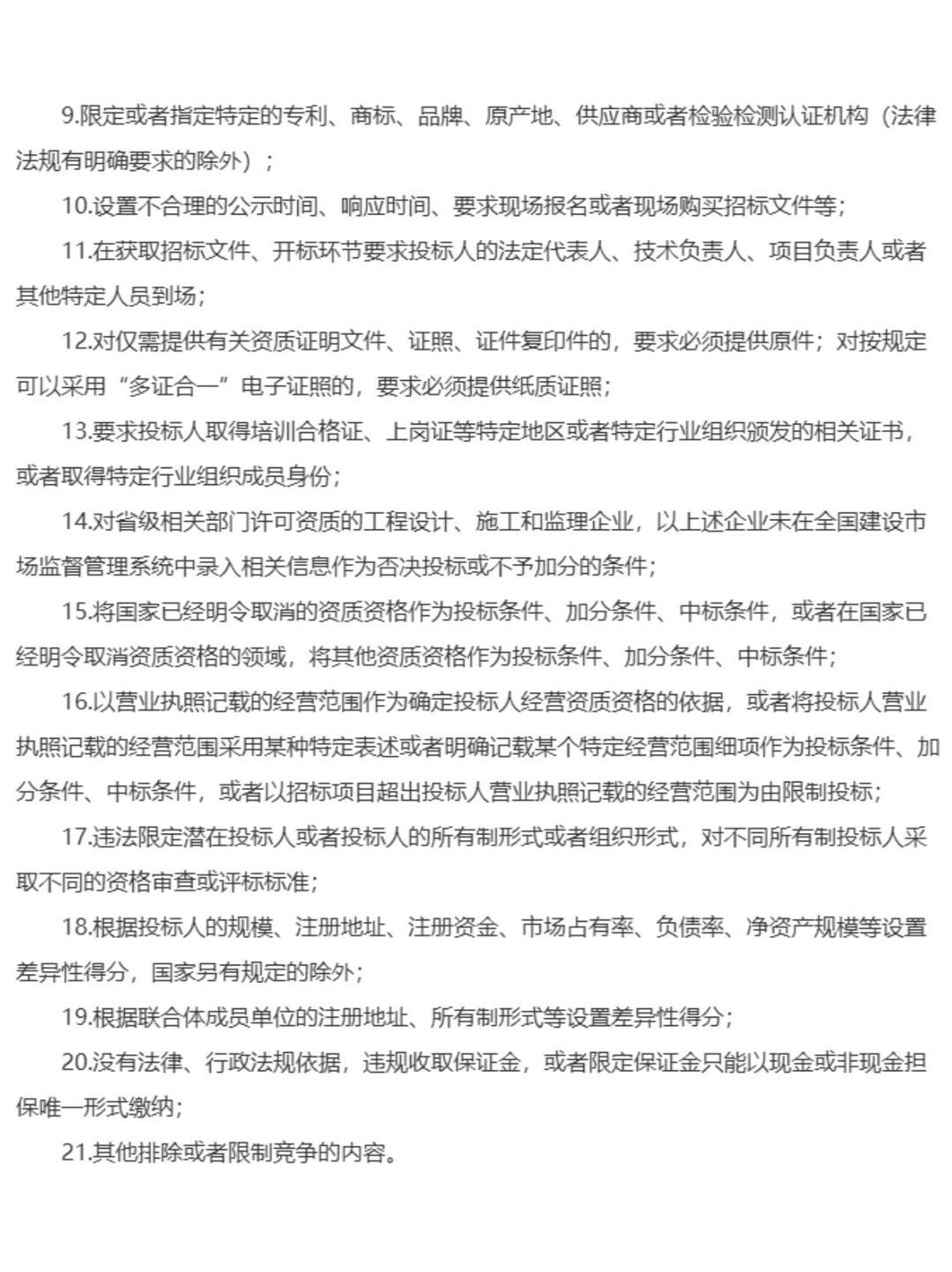
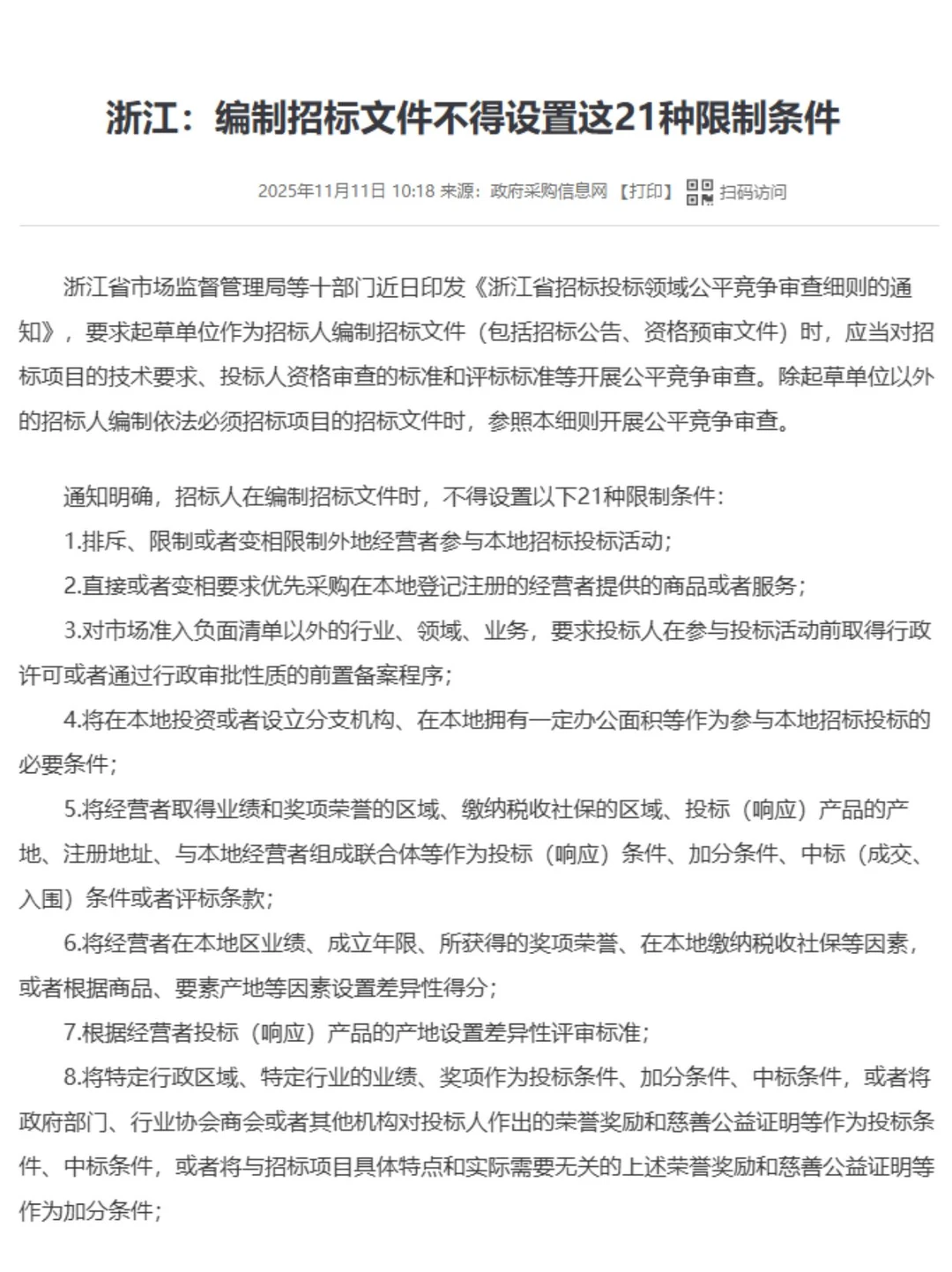
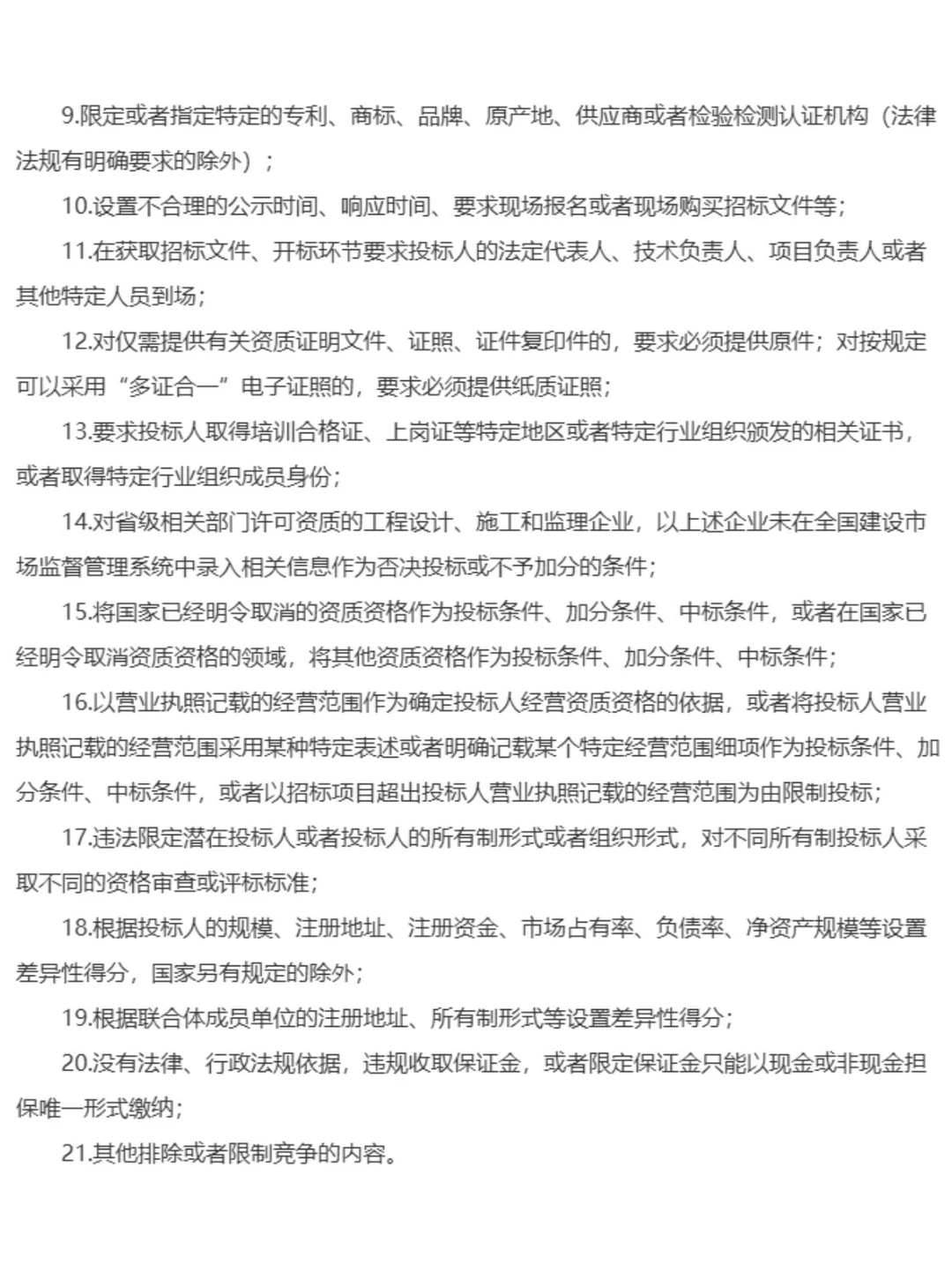
浙江十部门联合发文,为招标文件编制划出 21条“高压线”!
踩中任何一条,都可能被认定 “限制公平竞争”!
.◾【政策核心:招标必须做“公平竞争审查”】
新规要求:编制招标文件时,必须对技术要求、资格审查、评标标准等内容进行公平竞争审查。
目的是 破除隐性壁垒,营造 “人人平等” 的投标环境。
.◾【21条禁令,重点看懂这几类】
? 严禁“地方保护”
不得限制外地企业投标
不得要求本地注册、本地业绩、本地缴税
不得把在当地设分支机构、有办公面积作为投标条件
? 严禁“以貌取人”
4. 不得将特定区域/行业的 业绩、奖项 作为加分或中标条件
5. 不得将 营业执照经营范围 的表述作为投标门槛
6. 不得限定 特定专利、品牌、供应商(法律法规明确要求的除外)
? 严禁“形式主义”
7. 不得要求 法定代表人或项目经理现场签到
8. 不得设置 不合理的公示时间、响应时间
9. 不得强制要求 提供纸质原件(可用“多证合一”电子证照)
? 严禁“隐形歧视”
10. 不得根据企业 规模、注册资金、市场占有率、负债率 等设置差异评分
11. 不得对 不同所有制企业 采取不同资格审查或评标标准
12. 不得要求 培训合格证、上岗证 等特定行业组织发放的证书
.◾【对我们有什么影响?】
如果你是供应商:
✅ 遇到以上限制条款,可以 理直气壮地质疑!
✅ 重点关注招标文件中的 地域、业绩、所有制 相关条款。
如果你是招标人/代理机构:
⚠️ 编制文件时 务必逐条核对 这21项禁令。
⚠️ 建立内部 公平竞争审查机制,避免“踩雷”。
⚠️ 摒弃“想当然”的设槛思维,回归 项目实际需求。
.◾【一句话总结】
公平竞争不是口号,而是由 一条条具体规则 守护的底线。
这份清单,既是 供应商的维权武器,也是 招标人的合规手册。
#投标 #政策 #标书制作 #政府采购 #招投标 #投标 #投标人 #干货 #质疑投诉 #标书
你觉得哪一条最能打破行业“潜规则”?评论区聊聊!?
浙江十部门联合发文,为招标文件编制划出 21条“高压线”!
踩中任何一条,都可能被认定 “限制公平竞争”!
.◾【政策核心:招标必须做“公平竞争审查”】
新规要求:编制招标文件时,必须对技术要求、资格审查、评标标准等内容进行公平竞争审查。
目的是 破除隐性壁垒,营造 “人人平等” 的投标环境。
.◾【21条禁令,重点看懂这几类】
? 严禁“地方保护”
不得限制外地企业投标
不得要求本地注册、本地业绩、本地缴税
不得把在当地设分支机构、有办公面积作为投标条件
? 严禁“以貌取人”
4. 不得将特定区域/行业的 业绩、奖项 作为加分或中标条件
5. 不得将 营业执照经营范围 的表述作为投标门槛
6. 不得限定 特定专利、品牌、供应商(法律法规明确要求的除外)
? 严禁“形式主义”
7. 不得要求 法定代表人或项目经理现场签到
8. 不得设置 不合理的公示时间、响应时间
9. 不得强制要求 提供纸质原件(可用“多证合一”电子证照)
? 严禁“隐形歧视”
10. 不得根据企业 规模、注册资金、市场占有率、负债率 等设置差异评分
11. 不得对 不同所有制企业 采取不同资格审查或评标标准
12. 不得要求 培训合格证、上岗证 等特定行业组织发放的证书
.◾【对我们有什么影响?】
如果你是供应商:
✅ 遇到以上限制条款,可以 理直气壮地质疑!
✅ 重点关注招标文件中的 地域、业绩、所有制 相关条款。
如果你是招标人/代理机构:
⚠️ 编制文件时 务必逐条核对 这21项禁令。
⚠️ 建立内部 公平竞争审查机制,避免“踩雷”。
⚠️ 摒弃“想当然”的设槛思维,回归 项目实际需求。
.◾【一句话总结】
公平竞争不是口号,而是由 一条条具体规则 守护的底线。
这份清单,既是 供应商的维权武器,也是 招标人的合规手册。
#投标 #政策 #标书制作 #政府采购 #招投标 #投标 #投标人 #干货 #质疑投诉 #标书
你觉得哪一条最能打破行业“潜规则”?评论区聊聊!?
