







宝子们,你们还在为供应商管理混乱、采购质量不稳定而头疼吗?今天就来给大家分享一份超实用的《供应商管理程序》文档,这可是我在制造业摸爬滚打多年总结出来的精华,能帮你轻松搞定供应商管理,让你在职场上一路开挂!
供应商管理是采购质量的重要保障,如果管理不规范,采购质量不稳定,客户投诉不断,升职加薪更是遥遥无期。但有了这份供应商管理程序,从供应商开发、供应商评价与选择,到供应商审核、供应商绩效管理、供应商关系维护,全流程都有章可循,再也不用担心供应商出岔子啦。
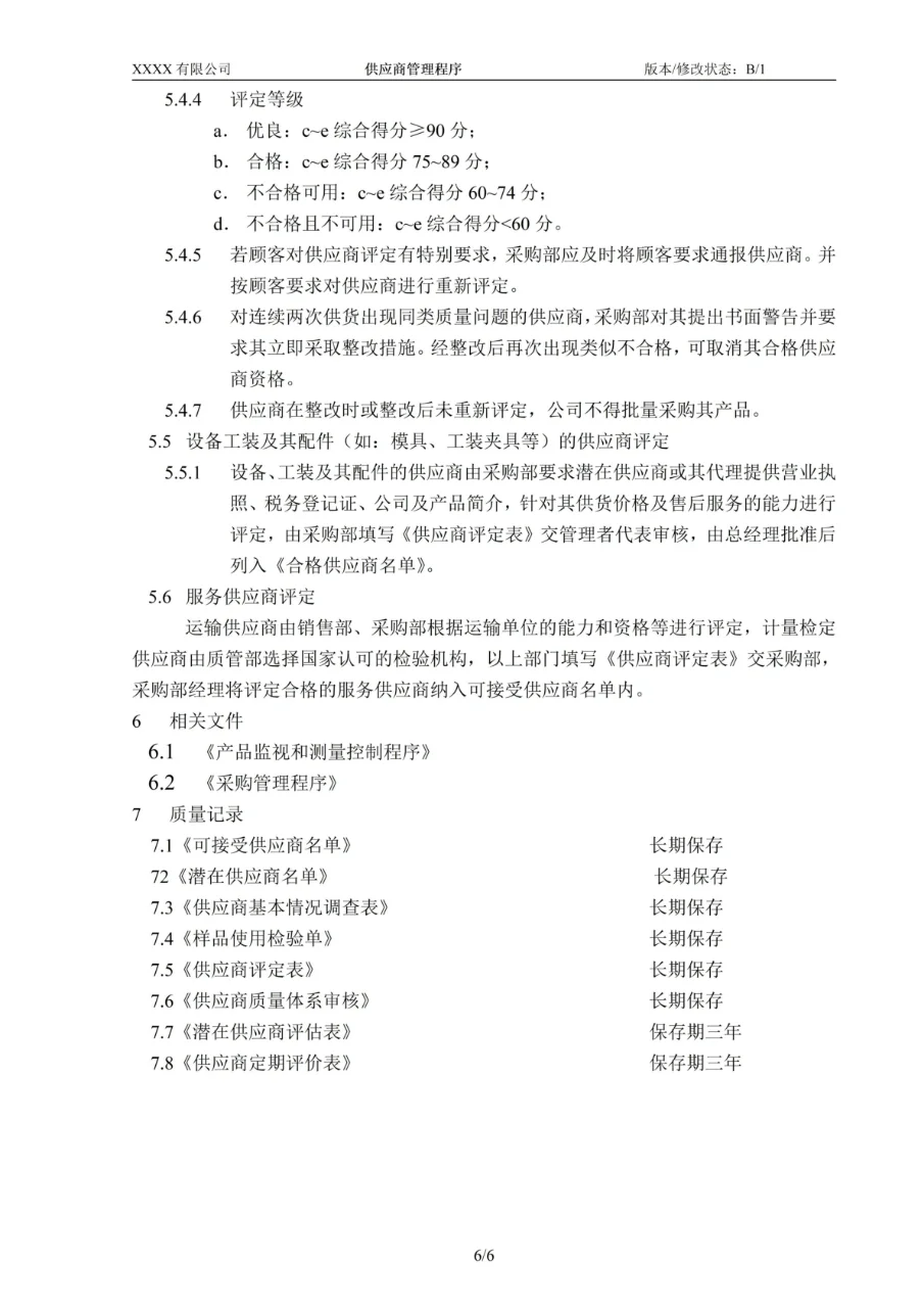
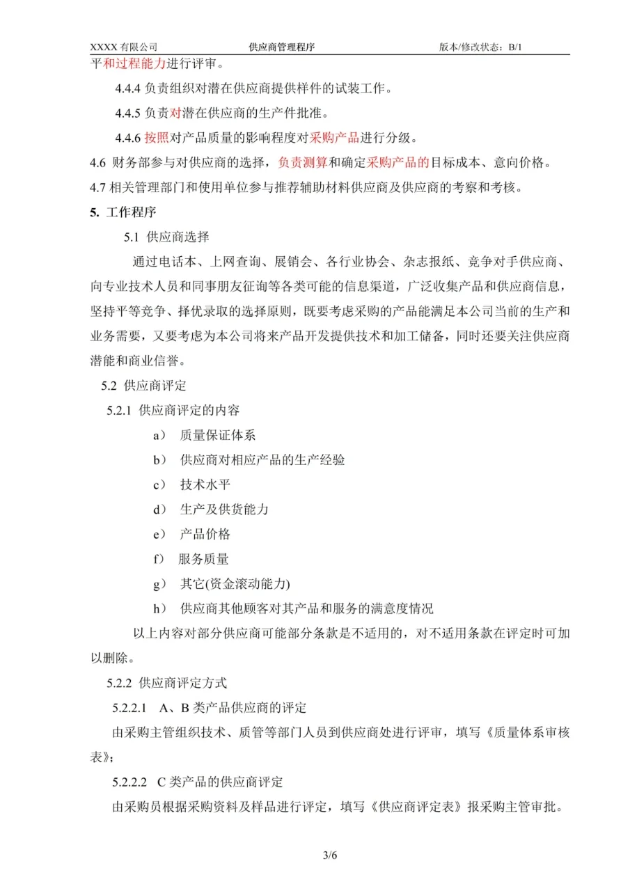
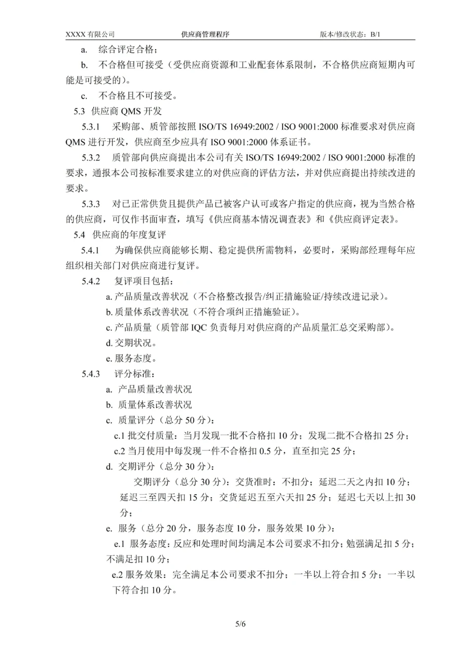
就说供应商评价与选择,评价内容包括供应商的质量体系、供货能力、价格、服务等,确保选择优质的供应商。供应商绩效管理涵盖绩效指标设定、绩效评估、绩效改进等,确保供应商持续改进。
宝子们,别小看这份供应商管理程序,它可是质量人的职场利器。学会了,工作效率蹭蹭往上涨,职场困境轻松突破,升职加薪还会远吗?快收藏起来,用它开启你的职场逆袭之路吧!
#供应商管理 #采购质量 #质量管理 #制造业 #升职加薪
供应商管理是采购质量的重要保障,如果管理不规范,采购质量不稳定,客户投诉不断,升职加薪更是遥遥无期。但有了这份供应商管理程序,从供应商开发、供应商评价与选择,到供应商审核、供应商绩效管理、供应商关系维护,全流程都有章可循,再也不用担心供应商出岔子啦。
就说供应商评价与选择,评价内容包括供应商的质量体系、供货能力、价格、服务等,确保选择优质的供应商。供应商绩效管理涵盖绩效指标设定、绩效评估、绩效改进等,确保供应商持续改进。
宝子们,别小看这份供应商管理程序,它可是质量人的职场利器。学会了,工作效率蹭蹭往上涨,职场困境轻松突破,升职加薪还会远吗?快收藏起来,用它开启你的职场逆袭之路吧!
#供应商管理 #采购质量 #质量管理 #制造业 #升职加薪
