发布信息
登陆/注册
搜索
搜索
导航
首页
产品供应
产品求购
企业库
酒业展会
行业资讯
认证会员
站内搜索
行业企业
当前位置:
首页
行业企业
正文
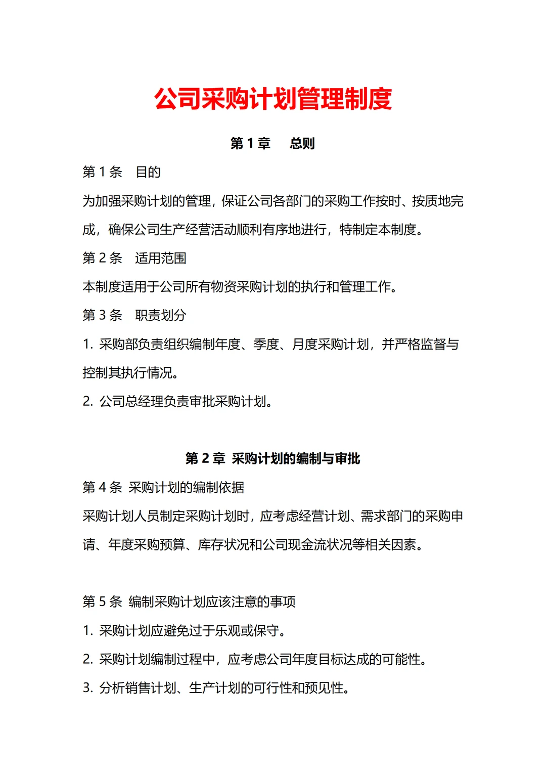
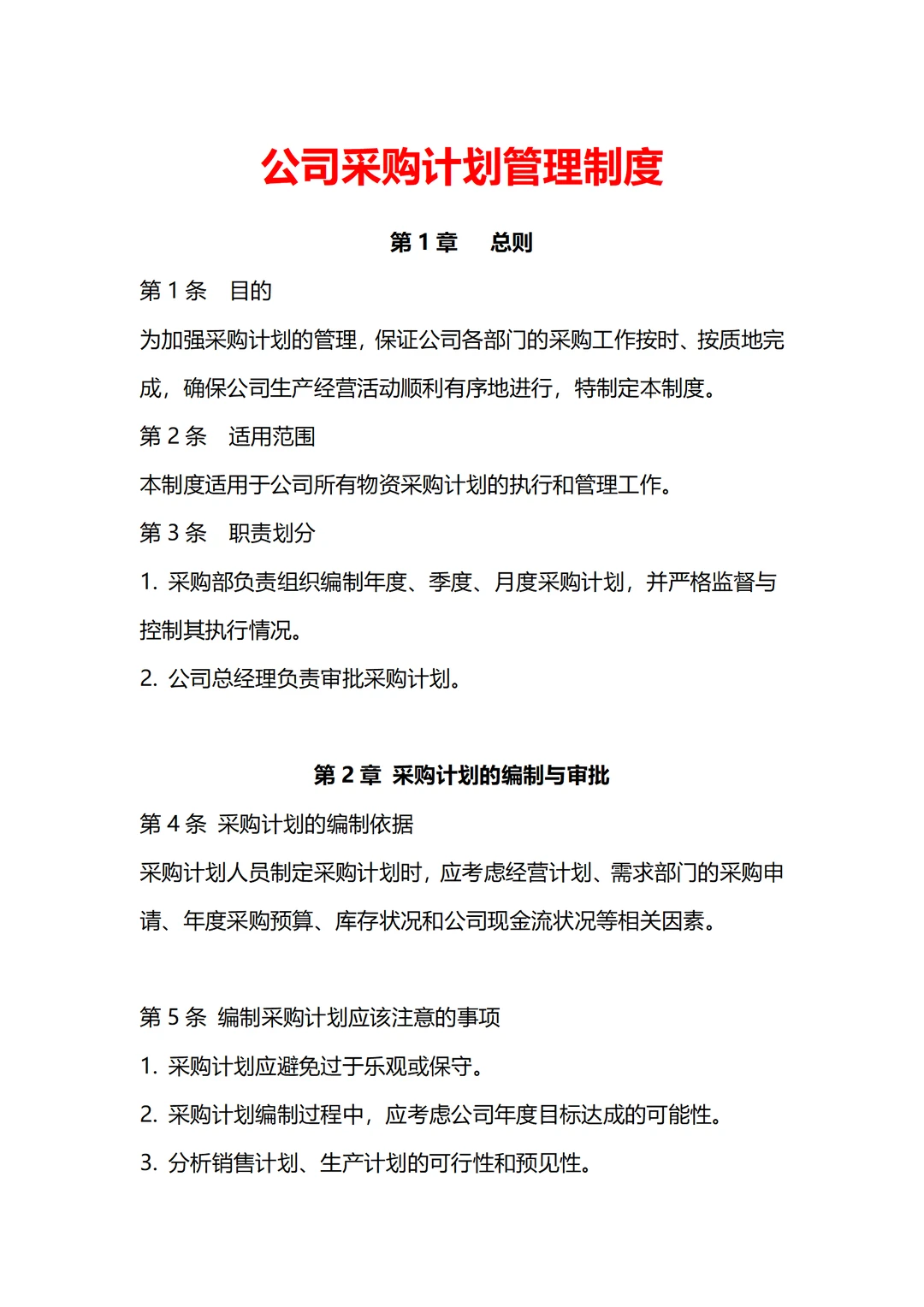
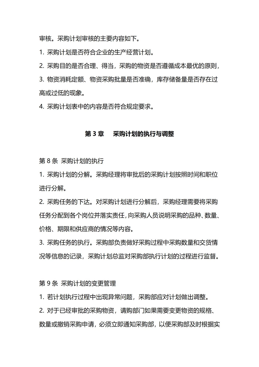
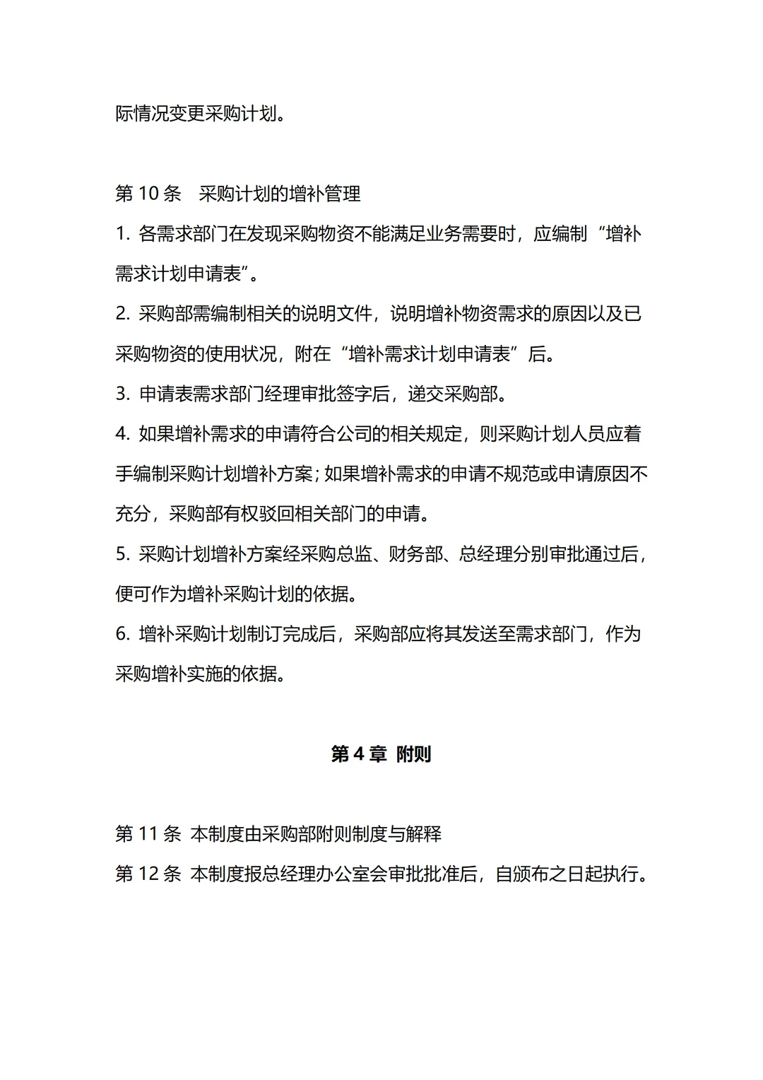
采购计划管理,如何做好?
作者:本站编辑
2025-12-18 17:44:14
8
采购计划管理,如何做好?
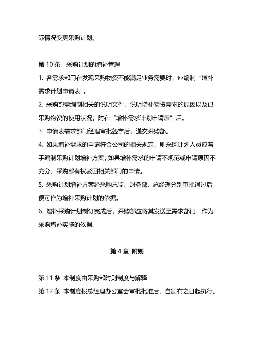
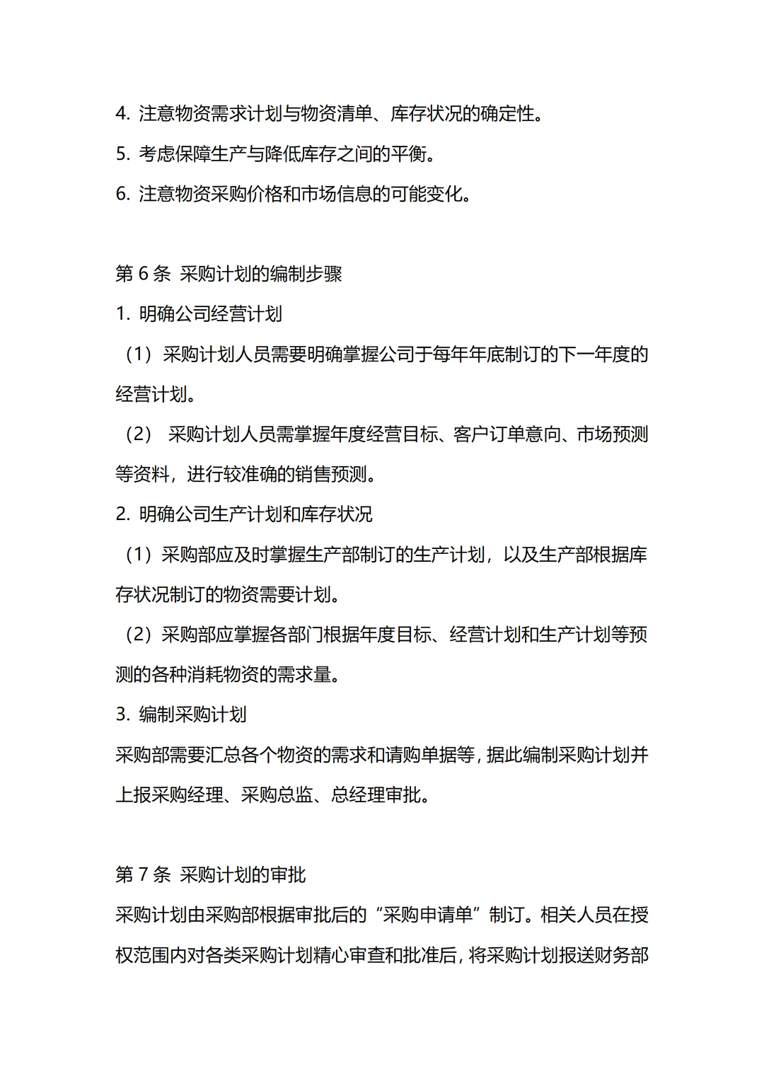
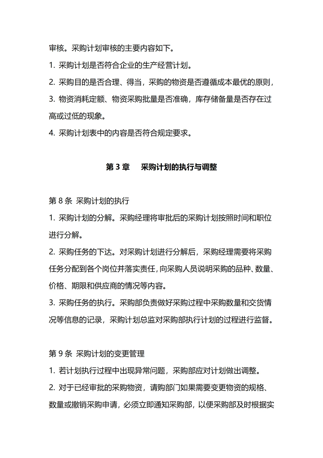
分享采购计划管理制度,采购计划管理在企业运营中起着至关重要的作用,它不仅有助于优化内部资源配置,还能增强企业对外部市场变化的适应能力。
#采购日常
#采购
#生产计划和管理
#提升管理能力
#管理制度
#企业采购
#行政采购
#干货分享
下一篇:
玻璃自爆了,更换却要600安装费
上一篇:
今天又是50+询盘,外贸工厂老板别再乱做社
相关内容
查看全部
2026企业标准选择
2026-03-24 23:52
JYT-1500L矩源白
2026-03-24 23:29
四川公示2025年度
2026-03-24 23:17
消失三天,我用AI
2026-03-24 23:06
聚焦资源再利用!
2026-03-24 23:06
春糖“让利”背后
2026-03-24 22:53
重磅!今日最新【
2026-03-24 22:52
蒲公英在行动丨限
2026-03-24 22:46
筑牢安全防线 护
2026-03-24 22:30
河南物业服务企业
2026-03-24 22:30