发布信息
登陆/注册
搜索
搜索
导航
首页
产品供应
产品求购
企业库
酒业展会
行业资讯
认证会员
站内搜索
行业企业
当前位置:
首页
行业企业
正文
采购必知:供应商产能利用率评估的重要性
作者:本站编辑
2025-12-18 16:45:52
8
采购必知:供应商产能利用率评估的重要性
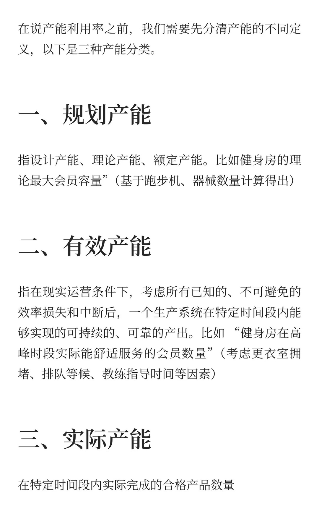
产能利用率是采购和供应链管理的关键指标,分为规划、有效和实际产能。评估时需区分实际产能与有效产能,合理谈判价格,监控交付能力。供应商产能利用率影响成本与交付,合理利用此指标可优化采购策略。
#采购
#供应链管理
#供给与需求
#采购管理
下一篇:
广交会采购商目录2025外贸人看过来??
上一篇:
福利款8.8?蜜桃渐变玻璃珠!上手就很高级?
相关内容
查看全部
2026社保合规重点
2026-04-10 04:29
中国-锂、铜、铝
2026-04-10 03:14
中国国际货代行业
2026-04-10 02:16
凝聚行业力量 共
2026-04-10 01:48
塑化行业找供应商
2026-04-10 01:45
中国股市——奕东
2026-04-10 00:08
中国股市——华脉
2026-04-10 00:07
【行业深度】洞察
2026-04-10 00:06
别让硬撑成为成年
2026-04-09 23:28
校招最受企业欢迎
2026-04-09 22:50