发布信息
登陆/注册
搜索
搜索
导航
首页
产品供应
产品求购
企业库
酒业展会
行业资讯
认证会员
站内搜索
行业企业
当前位置:
首页
行业企业
正文
项目部采购管理制度
作者:本站编辑
2025-12-18 16:39:34
7
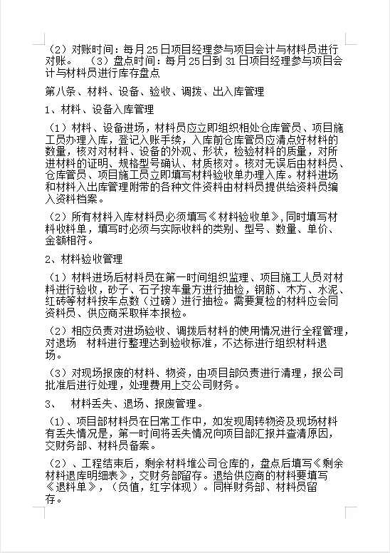
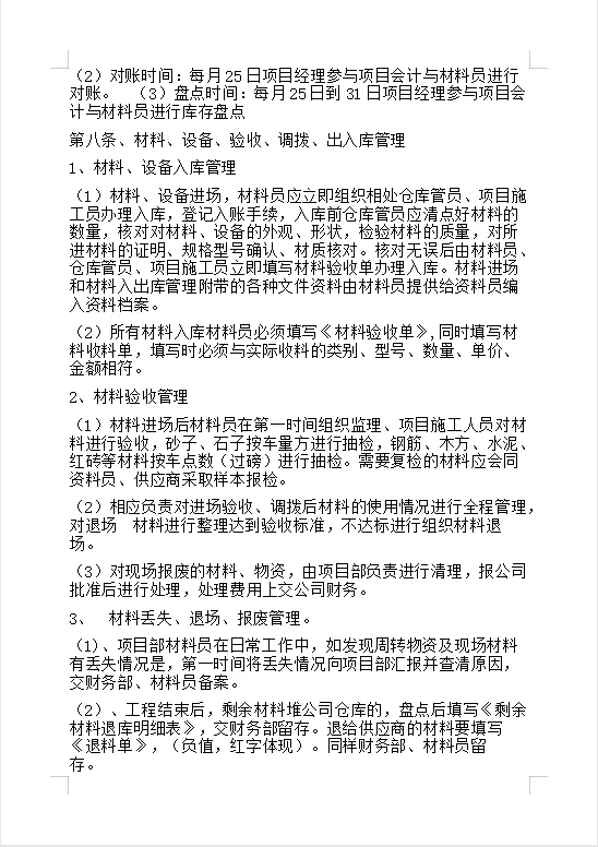
项目部采购管理制度
作为项目采购,每天跟材料、流程打交道,这套管理制度把采购全流程捋得明明白白!但你以为采购只有流程?
上次为了给一个急件询价,我一天打了 20 个供应商电话
,其中一个大哥听完需求直接说 “你这是要把我库存薅秃啊”,把我逗笑了~
#供应链管理
#采购部
#管理制度
#项目管理
#企业采购
#项目部采购
#采购
下一篇:
景德镇宝藏的玻璃小屋
上一篇:
选折怎样的钢化玻璃不容易炸裂
相关内容
查看全部
2026社保合规重点
2026-04-10 04:29
中国-锂、铜、铝
2026-04-10 03:14
中国国际货代行业
2026-04-10 02:16
凝聚行业力量 共
2026-04-10 01:48
塑化行业找供应商
2026-04-10 01:45
中国股市——奕东
2026-04-10 00:08
中国股市——华脉
2026-04-10 00:07
【行业深度】洞察
2026-04-10 00:06
别让硬撑成为成年
2026-04-09 23:28
校招最受企业欢迎
2026-04-09 22:50