发布信息
登陆/注册
搜索
搜索
导航
首页
产品供应
产品求购
企业库
酒业展会
行业资讯
认证会员
站内搜索
展会信息
当前位置:
首页
展会信息
正文
采购的工作流程
作者:本站编辑
2025-12-17 07:49:58
7
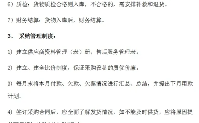
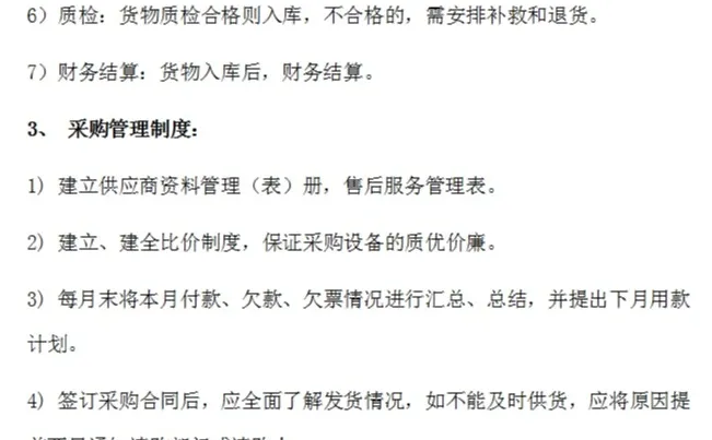
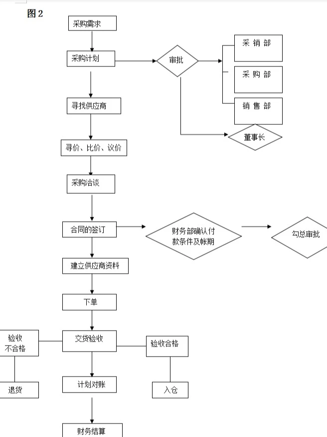
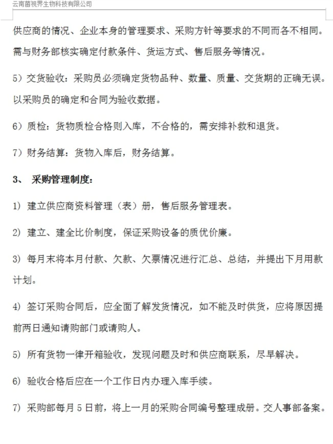
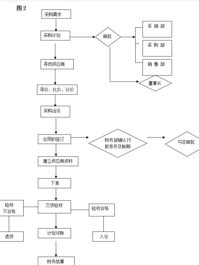
采购的工作流程
作为采购部的一名采购人员,通常来讲,釆购员的基本工作流程给大家整理出来了,希望能帮助到大家!!
#供应链管理
#采购管理
#采购
下一篇:
玩具人集合!同行都冲展了,你还在等什么❓
上一篇:
看展—2025高校成果交易会
相关内容
查看全部
北京3月23日-29日
2026-03-21 12:59
【展会预告】晶金
2026-03-21 12:58
二游大厂展会盘点
2026-03-21 12:56
距离【第114届全
2026-03-21 12:54
会展圈大老虎落网
2026-03-21 12:53
观全国第三届楷书
2026-03-21 12:53
酒说日报丨第二十
2026-03-21 12:53
硕高厨电丨中国家
2026-03-21 12:53
2026年CACLP 厦门
2026-03-21 12:52
广州清明包车出行
2026-03-21 12:52