发布信息
登陆/注册
搜索
搜索
导航
首页
产品供应
产品求购
企业库
酒业展会
行业资讯
认证会员
站内搜索
行业企业
当前位置:
首页
行业企业
正文
政府采购不同采购方式的区别!最新整理!!
作者:本站编辑
2025-12-15 18:35:19
8
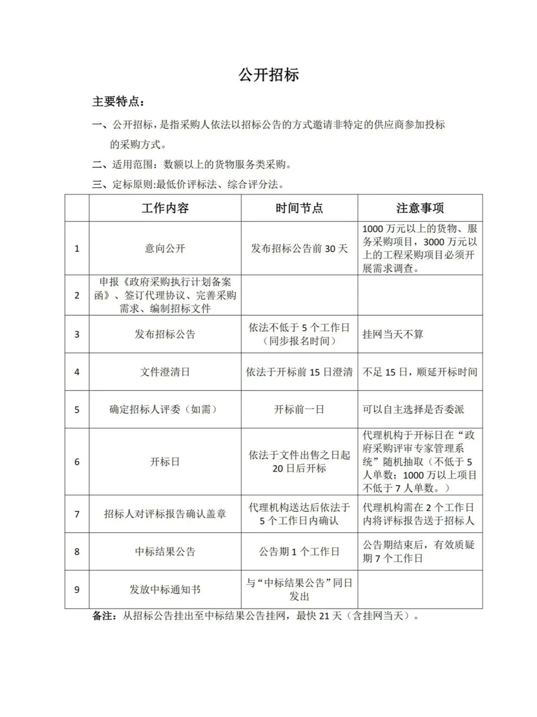
政府采购不同采购方式的区别!最新整理!!
\"这两年出的出的新政策真不少,动不动就下个文
就已经发布的新规,给大家吐血整理了最新的采购流程解析。
#招投标知识分享
#标书制作
#投标
#投标人的日常
#标书
#代写标书
下一篇:
成衣工坊|布裾衣格服装成衣作品分享
上一篇:
T恤工厂交流群
相关内容
查看全部
品牌企业推介 |
2026-03-23 18:05
海南自贸港江东新
2026-03-23 18:03
严禁超产背景下,
2026-03-23 18:00
从实验室到生产线
2026-03-23 18:00
从实验室到生产线
2026-03-23 17:57
全自动纸塑生产线
2026-03-23 17:55
乌苏首条1升装拉
2026-03-23 17:54
招商公告丨连云港
2026-03-23 17:53
兰石重装智能超合
2026-03-23 17:52
电池组PACK自动化
2026-03-23 17:49