




?为什么要整理一篇讲招标类型的内容呢?
因为作为售前,最基本的工作就是投标。有的公司可能会有专人做投标工作,也就是你可以不做,但你不能不会。
?为什么不做也必须得会呢?
因为售前在辅助销售推进项目落地时,最后一个环节就是确定采购方式,什么方式对项目有利,怎么样能争取最有利的方式,怎么能实现用最有利的方式进行采购,这需要售前和销售的智慧。作为军师,有哪些作战策略你得比冲锋陷阵的人更清楚。
?六种常见的采购方式都是什么?
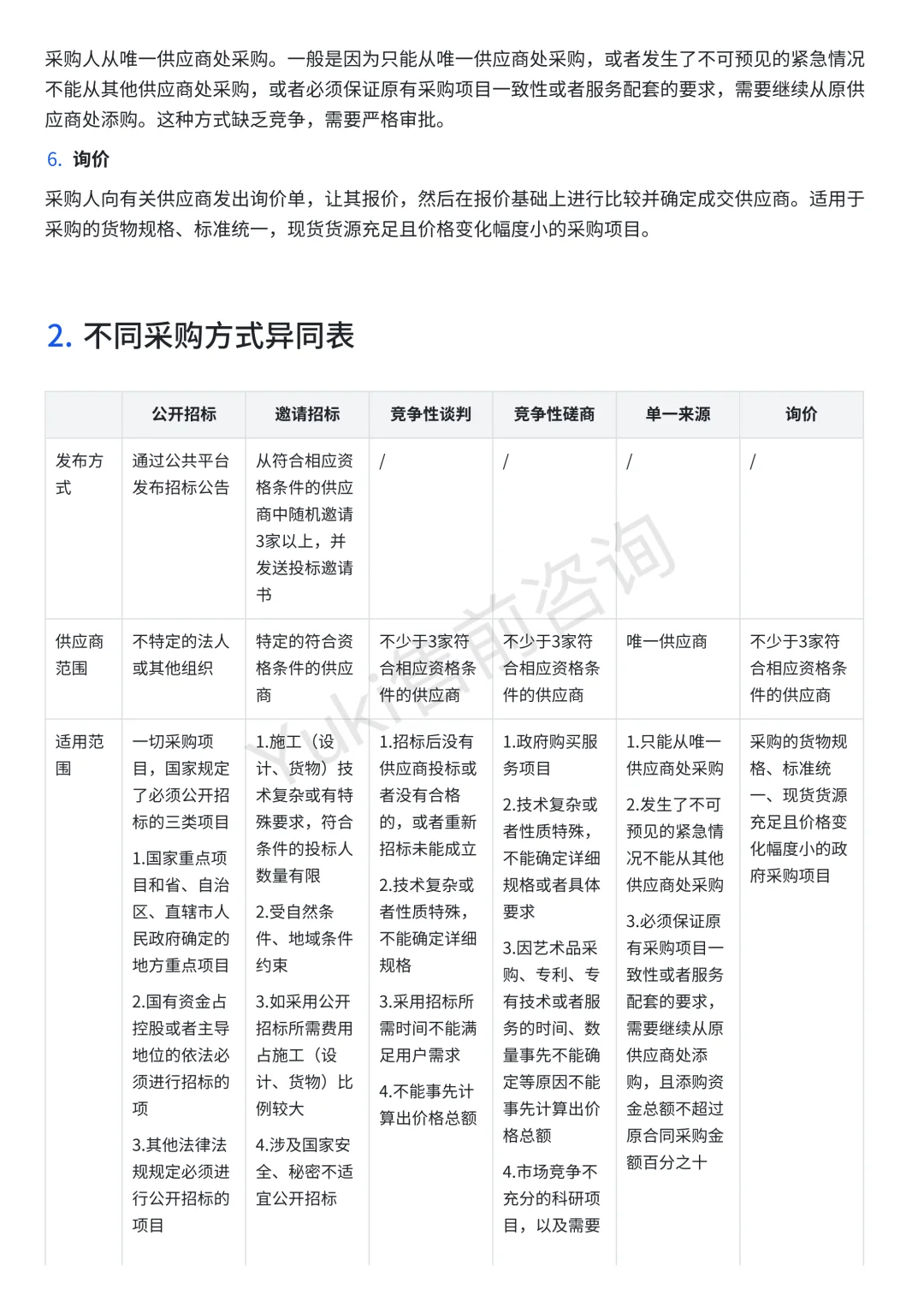
1️⃣公开招标
这是最常见且最具开放性的采购方式。采购人依法以招标公告的方式邀请不特定的供应商参加投标。优点是透明度高、竞争充分,能最大程度地实现公平竞争。但程序相对复杂,耗时较长。
2️⃣邀标
采购人从符合相应资格条件的供应商中随机邀请三家以上供应商,并以投标邀请书的方式邀请其参加投标。这种方式的供应商范围相对较小,通常适用于具有特殊性、只能从有限范围的供应商处采购的项目。
3️⃣竞争性谈判
采购人通过与多家供应商进行谈判,最后从中确定成交供应商。谈判过程中,供应商可以多次报价。适用于招标后没有供应商投标或者没有合格标的,或者重新招标未能成立的,以及技术复杂或者性质特殊,不能确定详细规格或者具体要求的等情况。
4️⃣竞争性磋商
在磋商过程中,供应商按照磋商文件的要求提交响应文件和报价,采购人从磋商小组评审后提出的候选供应商名单中确定成交供应商。与竞争性谈判相比,更强调综合评审和性价比。适用于政府购买服务项目,以及技术复杂或者性质特殊,不能确定详细规格或者具体要求的项目。
5️⃣单一来源
采购人从唯一供应商处采购。一般是因为只能从唯一供应商处采购,或者发生了不可预见的紧急情况不能从其他供应商处采购,或者必须保证原有采购项目一致性或者服务配套的要求,需要继续从原供应商处添购。这种方式缺乏竞争,需要严格审批。
6️⃣询价
采购人向有关供应商发出询价单,让其报价,然后在报价基础上进行比较并确定成交供应商。适用于采购的货物规格、标准统一,现货货源充足且价格变化幅度小的采购项目。
?这些采购方式有哪些异同呢?
往后翻看表格➡️
#售前 #售前新手带练 #投标书制作 #售前工程师 #售前面试
因为作为售前,最基本的工作就是投标。有的公司可能会有专人做投标工作,也就是你可以不做,但你不能不会。
?为什么不做也必须得会呢?
因为售前在辅助销售推进项目落地时,最后一个环节就是确定采购方式,什么方式对项目有利,怎么样能争取最有利的方式,怎么能实现用最有利的方式进行采购,这需要售前和销售的智慧。作为军师,有哪些作战策略你得比冲锋陷阵的人更清楚。
?六种常见的采购方式都是什么?
1️⃣公开招标
这是最常见且最具开放性的采购方式。采购人依法以招标公告的方式邀请不特定的供应商参加投标。优点是透明度高、竞争充分,能最大程度地实现公平竞争。但程序相对复杂,耗时较长。
2️⃣邀标
采购人从符合相应资格条件的供应商中随机邀请三家以上供应商,并以投标邀请书的方式邀请其参加投标。这种方式的供应商范围相对较小,通常适用于具有特殊性、只能从有限范围的供应商处采购的项目。
3️⃣竞争性谈判
采购人通过与多家供应商进行谈判,最后从中确定成交供应商。谈判过程中,供应商可以多次报价。适用于招标后没有供应商投标或者没有合格标的,或者重新招标未能成立的,以及技术复杂或者性质特殊,不能确定详细规格或者具体要求的等情况。
4️⃣竞争性磋商
在磋商过程中,供应商按照磋商文件的要求提交响应文件和报价,采购人从磋商小组评审后提出的候选供应商名单中确定成交供应商。与竞争性谈判相比,更强调综合评审和性价比。适用于政府购买服务项目,以及技术复杂或者性质特殊,不能确定详细规格或者具体要求的项目。
5️⃣单一来源
采购人从唯一供应商处采购。一般是因为只能从唯一供应商处采购,或者发生了不可预见的紧急情况不能从其他供应商处采购,或者必须保证原有采购项目一致性或者服务配套的要求,需要继续从原供应商处添购。这种方式缺乏竞争,需要严格审批。
6️⃣询价
采购人向有关供应商发出询价单,让其报价,然后在报价基础上进行比较并确定成交供应商。适用于采购的货物规格、标准统一,现货货源充足且价格变化幅度小的采购项目。
?这些采购方式有哪些异同呢?
往后翻看表格➡️
#售前 #售前新手带练 #投标书制作 #售前工程师 #售前面试
