发布信息
登陆/注册
搜索
搜索
导航
首页
产品供应
产品求购
企业库
酒业展会
行业资讯
认证会员
站内搜索
行业企业
当前位置:
首页
行业企业
正文
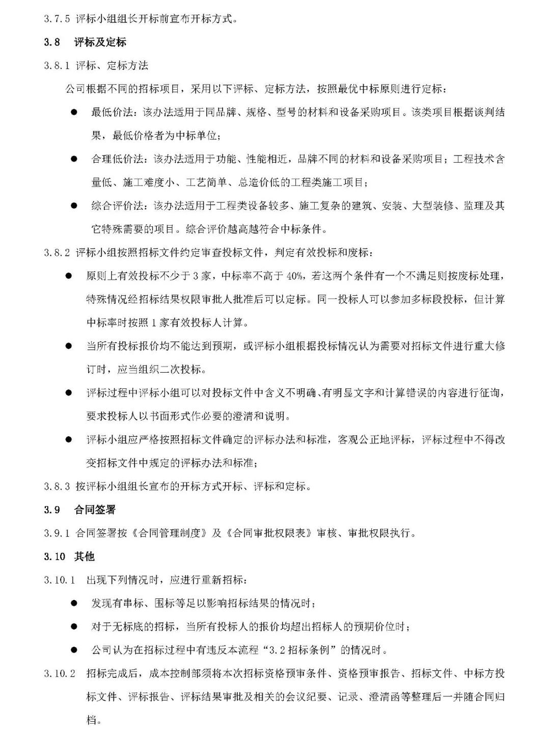
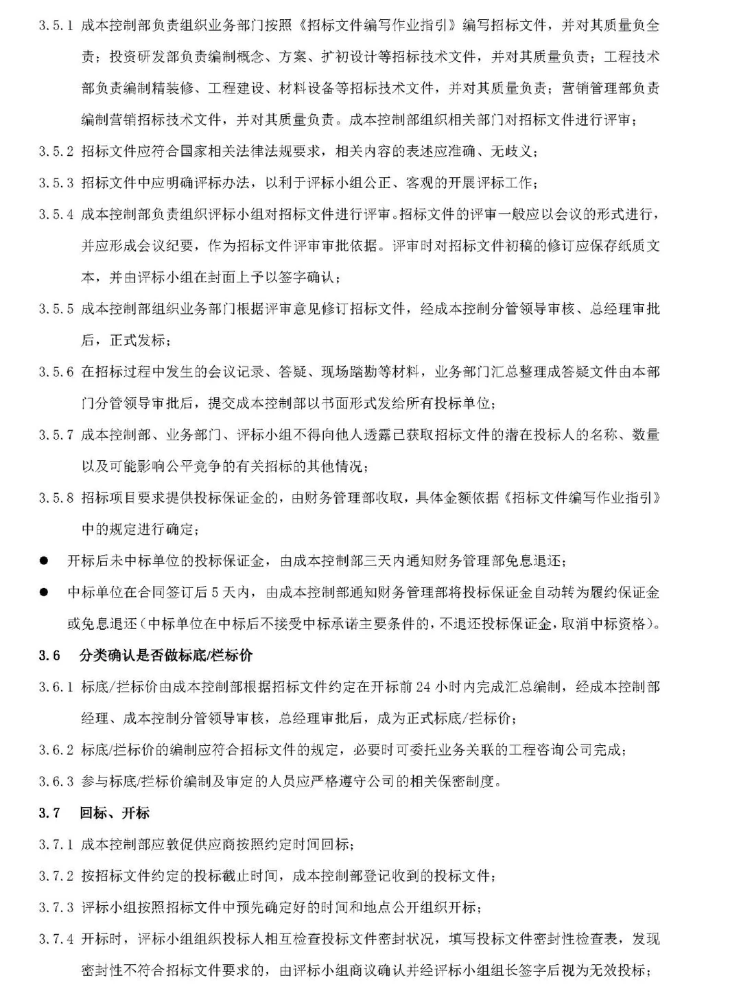
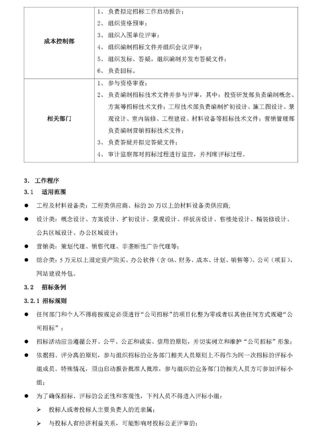
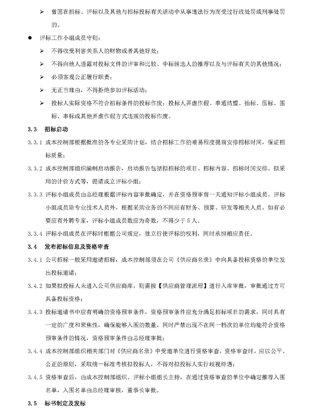
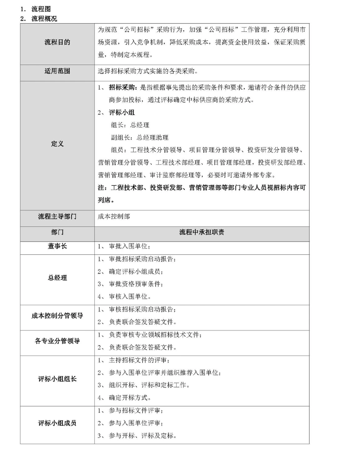
招标采购管理流程
作者:本站编辑
2025-12-15 18:23:12
8
招标采购管理流程
招标采购管理流程(文档),可领
#采购
#采购日常
#采购日常
#采购管理
#采购与供应链管理
#企业采购
#招标采购管理
#采购常用资料
下一篇:
很急了!招标采购导航网
上一篇:
服装店创业为什么会失败|快来看看??
相关内容
查看全部
准易科技|AI SOP
2026-04-17 17:10
重污染天气重点行
2026-04-17 17:09
52个 ||2025-2026
2026-04-17 17:09
4200mm宽厚板生产
2026-04-17 17:03
全套辣椒酱生产线
2026-04-17 16:59
当5家头部酒企业
2026-04-17 16:53
凝胶贴生产线设备
2026-04-17 16:50
年轻人不喝白酒,
2026-04-17 16:49
【北京 | 5月下旬
2026-04-17 16:46
青岛硅碳负极材料
2026-04-17 16:42