发布信息
登陆/注册
搜索
搜索
导航
首页
产品供应
产品求购
企业库
酒业展会
行业资讯
认证会员
站内搜索
行业企业
当前位置:
首页
行业企业
正文
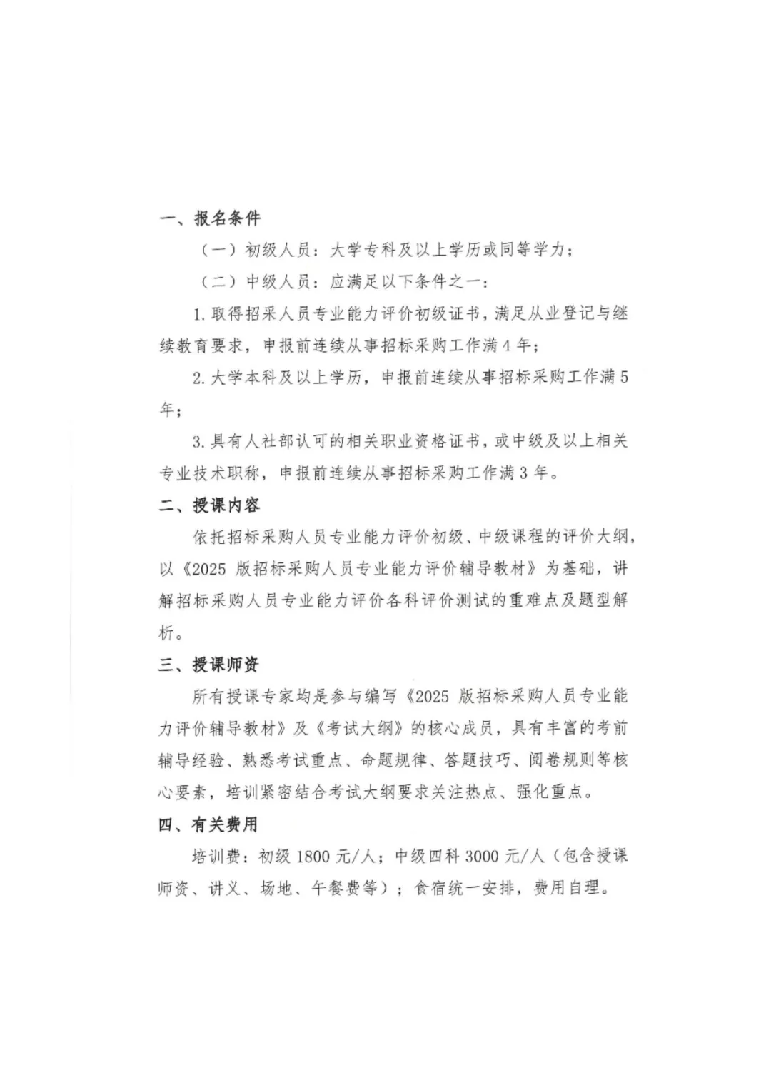
招标采购人员专业能力测评
作者:本站编辑
2025-12-15 18:10:45
11
招标采购人员专业能力测评
中国招标投标公共服务平台开展“招标采购人员专业能力评价(初级/中级)”考前辅导
时间地点:
8月21-24日北京(20日全天报到)
8月28-31日上海(27日报到)
9月4-7日西安(3日报到)
9月11-14日广州(10日报到)
#助力企业发展
下一篇:
做五金批发的,这个软件真的帮我省不少事!
上一篇:
女生必看!!赚钱只玩这3个终身赛道
相关内容
查看全部
4200mm宽厚板生产
2026-04-17 17:03
全套辣椒酱生产线
2026-04-17 16:59
当5家头部酒企业
2026-04-17 16:53
凝胶贴生产线设备
2026-04-17 16:50
年轻人不喝白酒,
2026-04-17 16:49
【北京 | 5月下旬
2026-04-17 16:46
青岛硅碳负极材料
2026-04-17 16:42
2025年中小企业税
2026-04-17 16:40
最近饮料行业企业
2026-04-17 16:39
牛企汇财税小程序
2026-04-17 16:39