发布信息
登陆/注册
搜索
搜索
导航
首页
产品供应
产品求购
企业库
酒业展会
行业资讯
认证会员
站内搜索
行业企业
当前位置:
首页
行业企业
正文
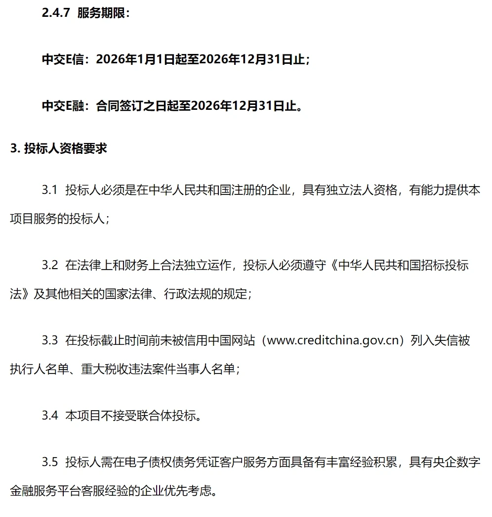
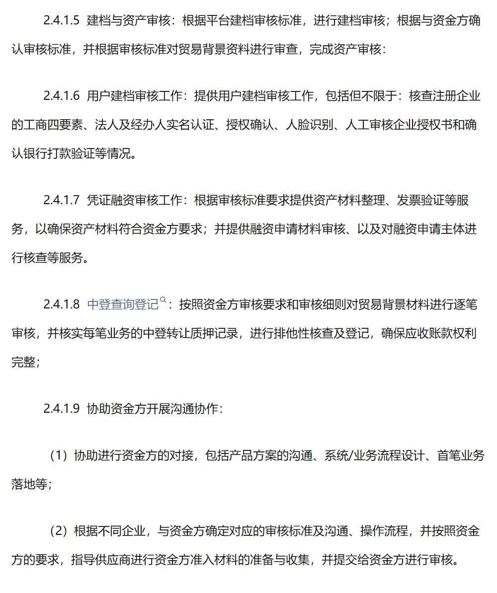
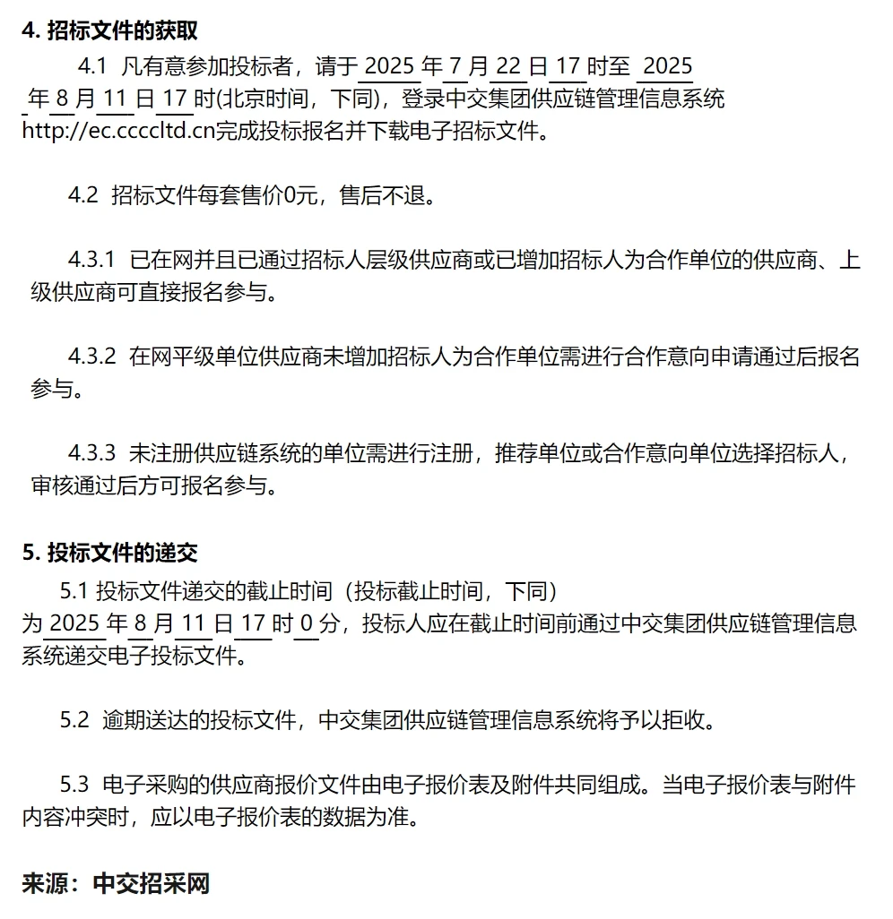
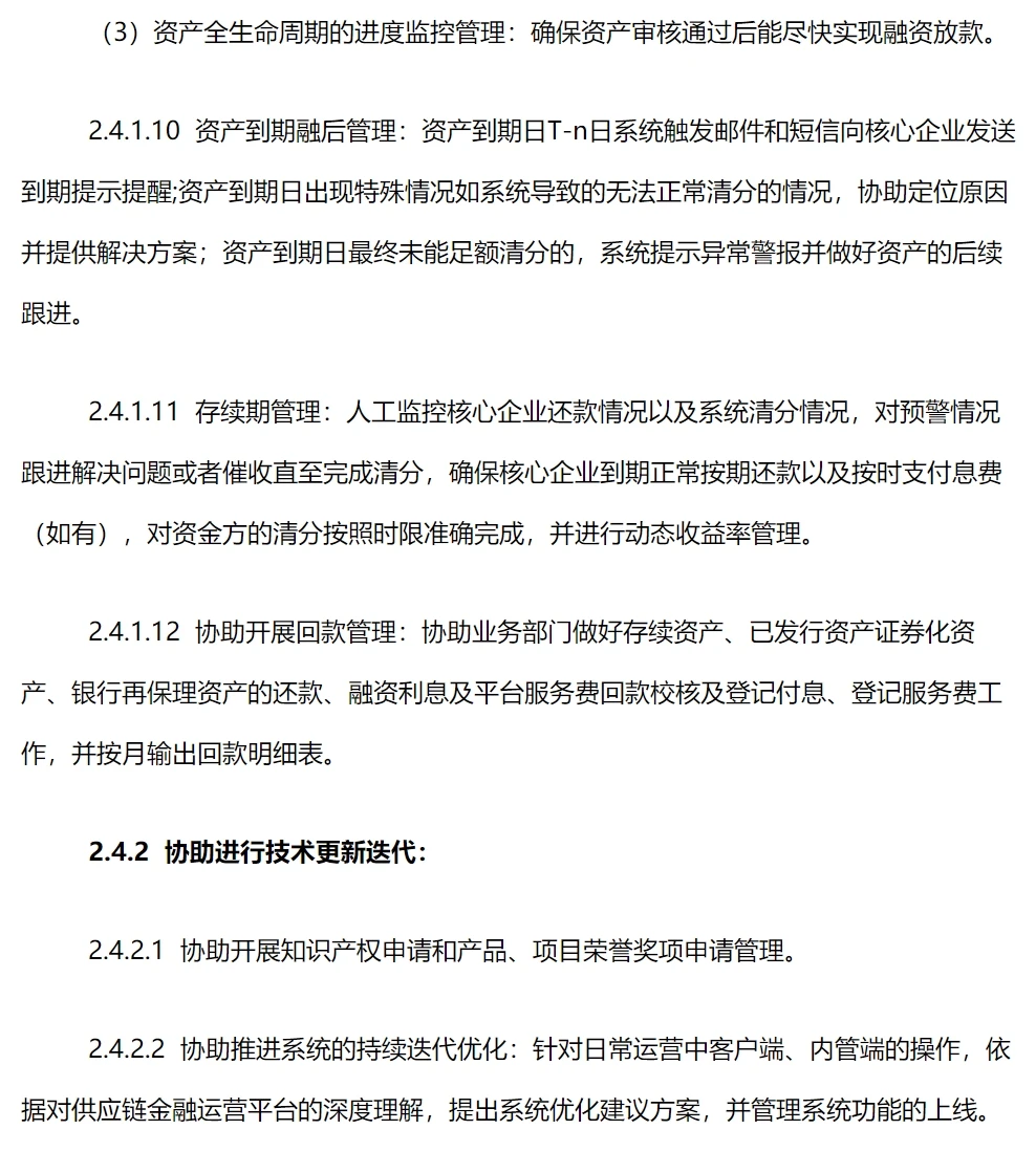
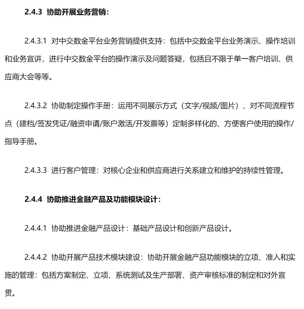
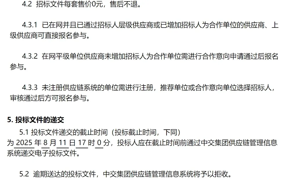
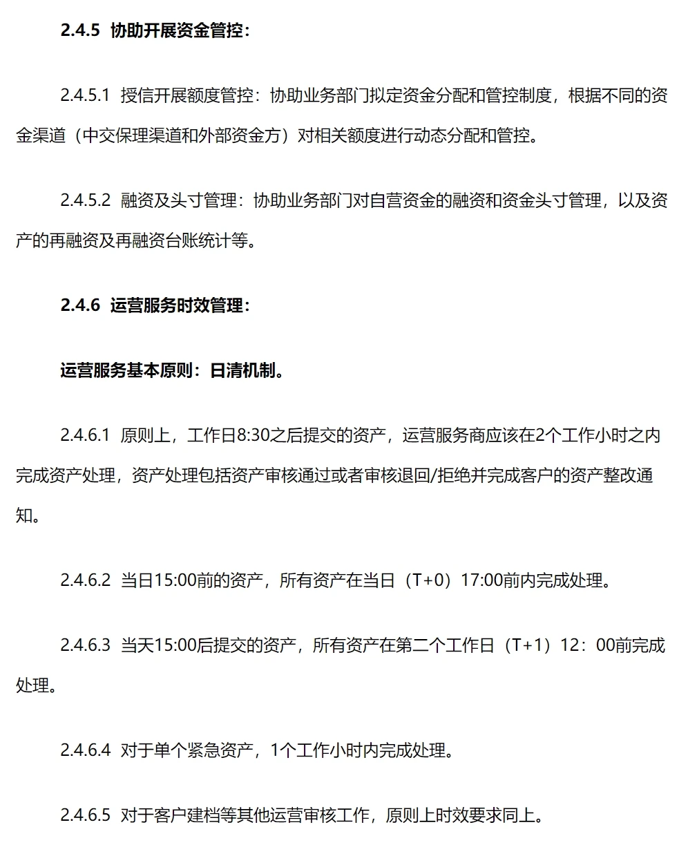
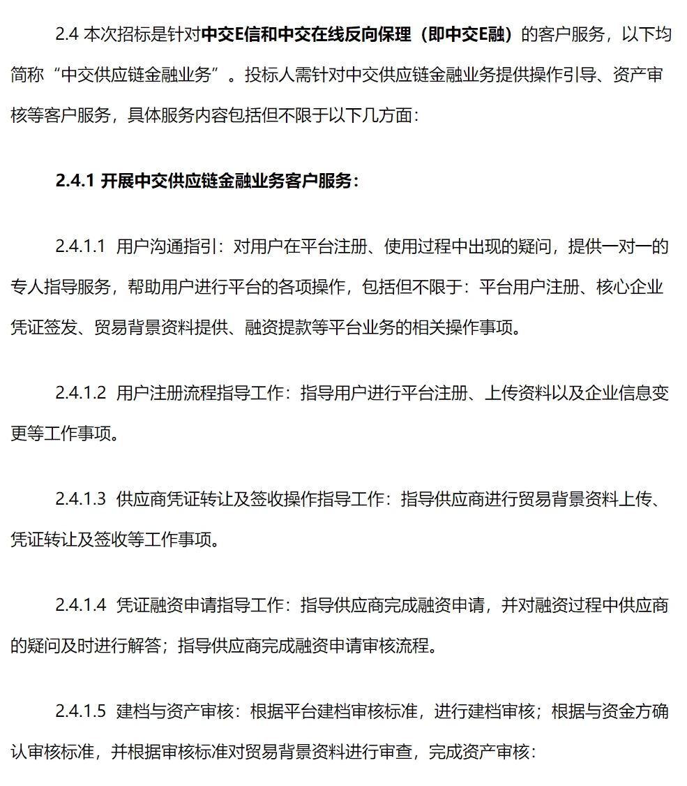
中交供应链金融运营服务招标!
作者:本站编辑
2025-12-15 15:26:05
6
中交供应链金融运营服务招标!
#商业保理
#供应链金融
#银行
#金融理财
#招投标
#运营
下一篇:
刚入行招投标?这个平台的新手友好度拉满了!
上一篇:
中石油云梦泽投标客户端格式&网站来标格式
相关内容
查看全部
上励实体施工企业
2026-01-30 10:35
河南钢铁安钢股份
2026-01-30 10:34
呼伦贝尔东北阜丰
2026-01-30 10:31
河南钢铁附企公司
2026-01-30 10:29
无人环卫项目招标
2026-01-30 10:28
中国建设银行股份
2026-01-30 10:27
【碳资产管理招标
2026-01-30 10:24
招标公告 | 舟山
2026-01-30 10:23
设备招标| 广西交
2026-01-30 10:21
SENENG | 自动化
2026-01-30 10:02