发布信息
登陆/注册
搜索
搜索
导航
首页
产品供应
产品求购
企业库
酒业展会
行业资讯
认证会员
站内搜索
行业企业
当前位置:
首页
行业企业
正文
河南公开征集招标投标领域的有关问题线索
作者:本站编辑
2025-12-15 14:42:17
13
河南公开征集招标投标领域的有关问题线索
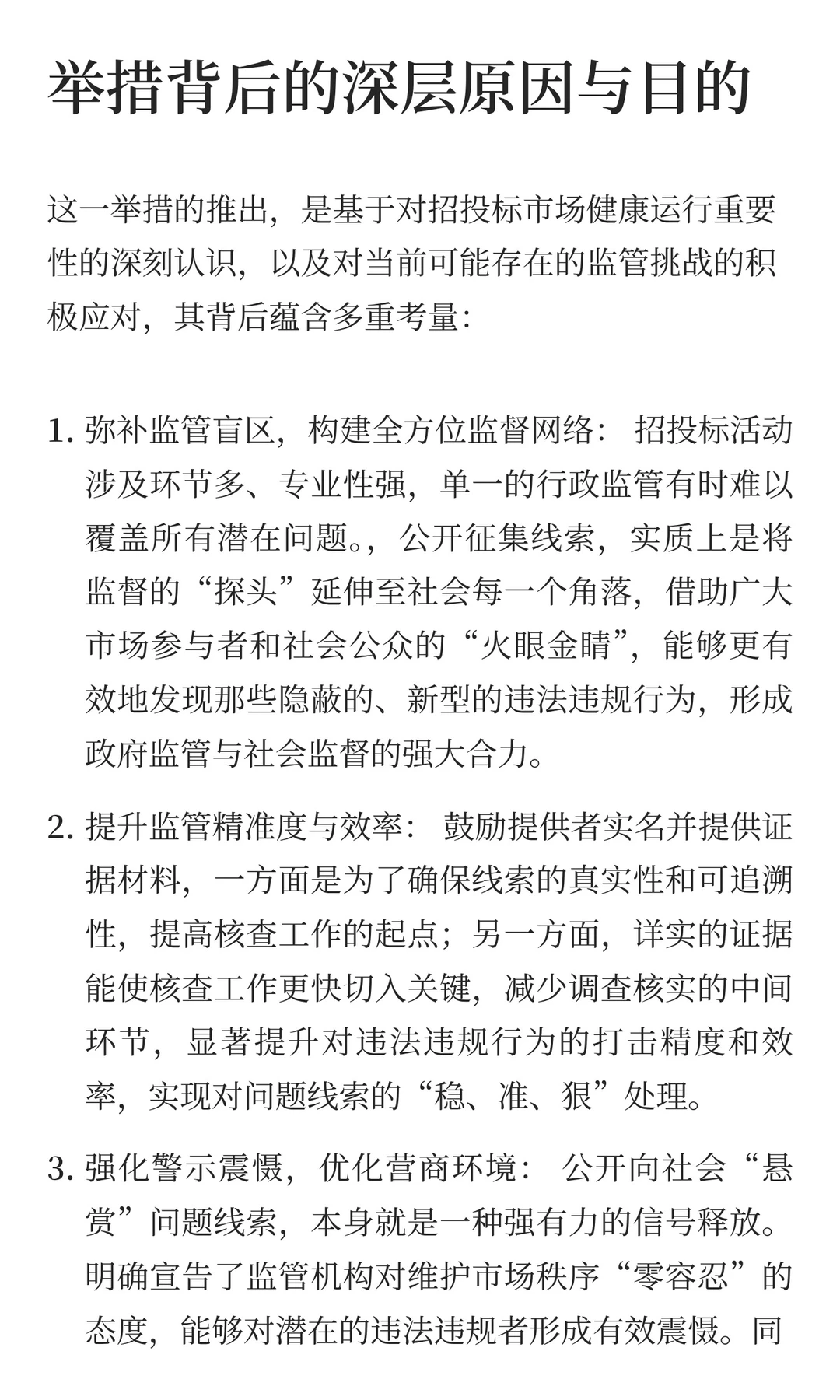
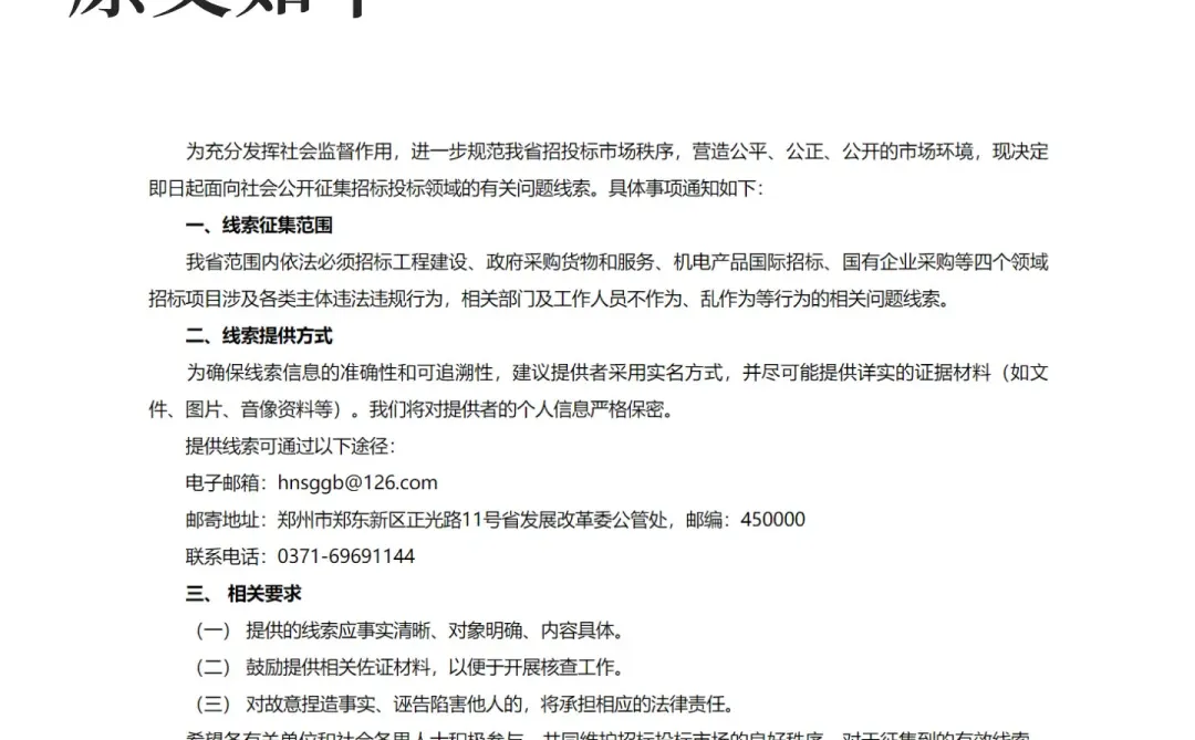
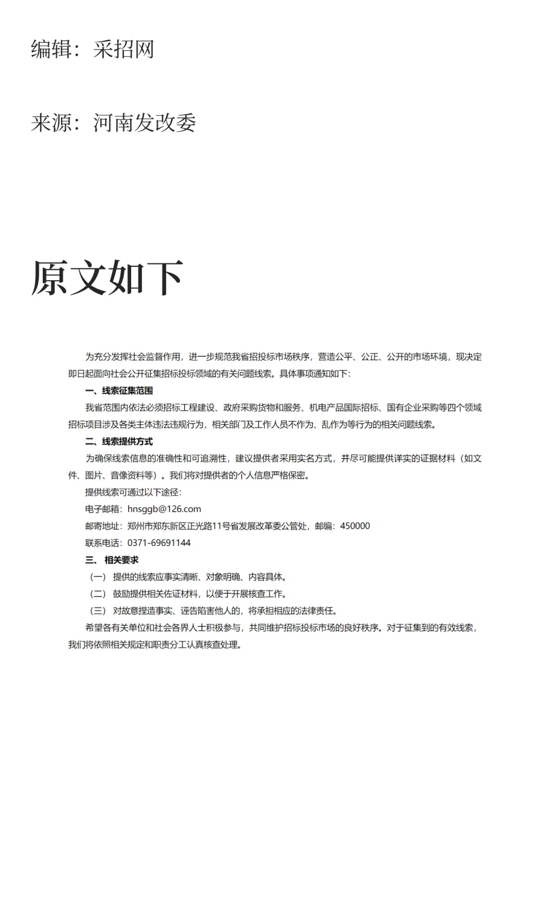
河南公开征集依法必招标工程建设,政府采购货物和服务、机电产品国际招标、国有企业采购等四个领域招标项目涉及各类主体违法违规行为,相关部门及工作人员不作为,乱作为等行为的相关问题线索...
#招投标
#采购
#投标
#建设工程
#采招网
#政府采购
下一篇:
15年招投标经验,多年参与评标,评审。
上一篇:
2024外贸趋势重点国家盘点!
相关内容
查看全部
青岛硅碳负极材料
2026-04-17 16:42
2025年中小企业税
2026-04-17 16:40
最近饮料行业企业
2026-04-17 16:39
牛企汇财税小程序
2026-04-17 16:39
完美收官!钟形壳
2026-04-17 16:38
重磅解读:茅台上
2026-04-17 16:37
余杭浙大总部园储
2026-04-17 16:34
从茅台2025年年报
2026-04-17 16:33
最新!各城市、各
2026-04-17 16:32
【中国餐饮行业协
2026-04-17 16:22