

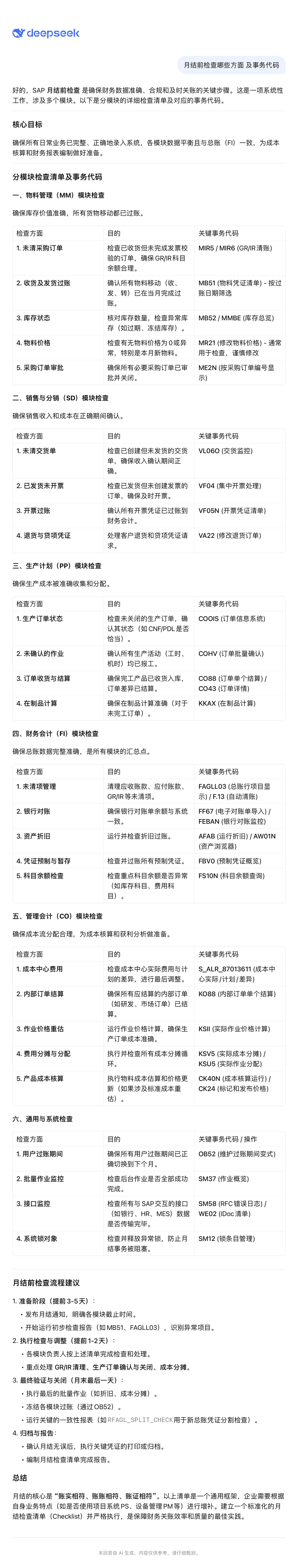
一、物料管理(MM)模块检查
确保库存价值准确,所有货物移动都已过账。
检查方面 目的 关键事务代码
1. 未清采购订单 检查已收货但未完成发票校验的订单,确保GR/IR科目余额合理。 MIR5 / MIR6 (GR/IR清账)
2. 收货及发货过账 确认所有物料移动(收、发、转)已在当月完成过账。 MB51 (物料凭证清单) - 按过账日期筛选
3. 库存状态 核对库存数量,检查异常库存(如过期、冻结库存)。 MB52 / MMBE (库存总览)
4. 物料价格 检查有无物料价格为0或异常,特别是本月新物料。 MR21 (修改物料价格) - 通常用于检查,谨慎修改
5. 采购订单审批 确保所有必要采购订单已审批并关闭。 ME2N (按采购订单编号显示)
二、销售与分销(SD)模块检查
确保销售收入和成本在正确期间确认。
检查方面 目的 关键事务代码
1. 未清交货单 检查已创建但未发货的交货单,确保收入确认期间正确。 VL06O (交货监控)
2. 已发货未开票 检查已发货但未创建发票的订单,确保及时开票。 VF04 (集中开票处理)
3. 开票过账 确认所有开票凭证已过账到财务会计。 VF05N (开票凭证清单)
4. 退货与贷项凭证 处理客户退货和贷项凭证请求。 VA22 (修改退货订单)
三、生产计划(PP)模块检查
确保生产成本被准确收集和分配。
检查方面 目的 关键事务代码
1. 生产订单状态 检查未关闭的生产订单,确认其状态(如CNF/PDL是否恰当)。 COOIS (订单信息系统)
2. 未确认的作业 确认所有生产活动(工时、机时)均已报工。 COHV (订单批量确认)
3. 订单收货与结算 确保完工产品已收货入库,订单差异已结算。 CO88 (订单单个结算) / CO43 (订单详情)
4. 在制品计算 确保在制品计算准确(对于未完工订单)。 KKAX (在制品计算)
四、财务会计(FI)模块检查
五、管理会计(CO)模块检查
六、通用与系统检查
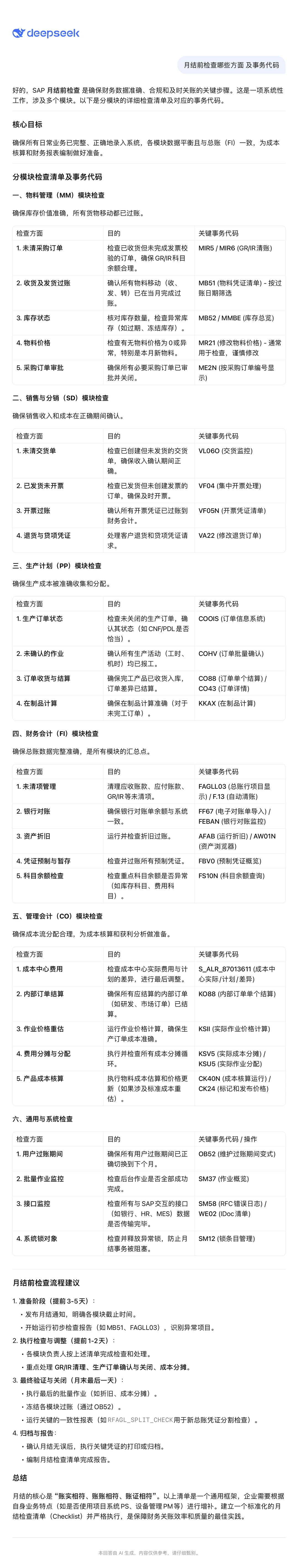
确保库存价值准确,所有货物移动都已过账。
检查方面 目的 关键事务代码
1. 未清采购订单 检查已收货但未完成发票校验的订单,确保GR/IR科目余额合理。 MIR5 / MIR6 (GR/IR清账)
2. 收货及发货过账 确认所有物料移动(收、发、转)已在当月完成过账。 MB51 (物料凭证清单) - 按过账日期筛选
3. 库存状态 核对库存数量,检查异常库存(如过期、冻结库存)。 MB52 / MMBE (库存总览)
4. 物料价格 检查有无物料价格为0或异常,特别是本月新物料。 MR21 (修改物料价格) - 通常用于检查,谨慎修改
5. 采购订单审批 确保所有必要采购订单已审批并关闭。 ME2N (按采购订单编号显示)
二、销售与分销(SD)模块检查
确保销售收入和成本在正确期间确认。
检查方面 目的 关键事务代码
1. 未清交货单 检查已创建但未发货的交货单,确保收入确认期间正确。 VL06O (交货监控)
2. 已发货未开票 检查已发货但未创建发票的订单,确保及时开票。 VF04 (集中开票处理)
3. 开票过账 确认所有开票凭证已过账到财务会计。 VF05N (开票凭证清单)
4. 退货与贷项凭证 处理客户退货和贷项凭证请求。 VA22 (修改退货订单)
三、生产计划(PP)模块检查
确保生产成本被准确收集和分配。
检查方面 目的 关键事务代码
1. 生产订单状态 检查未关闭的生产订单,确认其状态(如CNF/PDL是否恰当)。 COOIS (订单信息系统)
2. 未确认的作业 确认所有生产活动(工时、机时)均已报工。 COHV (订单批量确认)
3. 订单收货与结算 确保完工产品已收货入库,订单差异已结算。 CO88 (订单单个结算) / CO43 (订单详情)
4. 在制品计算 确保在制品计算准确(对于未完工订单)。 KKAX (在制品计算)
四、财务会计(FI)模块检查
五、管理会计(CO)模块检查
六、通用与系统检查
