










深耕采购行业8年,面试过的候选人能组个小团队了,今天这场面试直接给我整沉默…?♀️
简历写着“熟悉采购基础运作”,结果一开口问核心流程,支支吾吾半天说不出完整链路,甚至把“比价议价”和“合同签订”的顺序都搞反了,最后憋出一句“大概就是找供应商买东西吧”…?
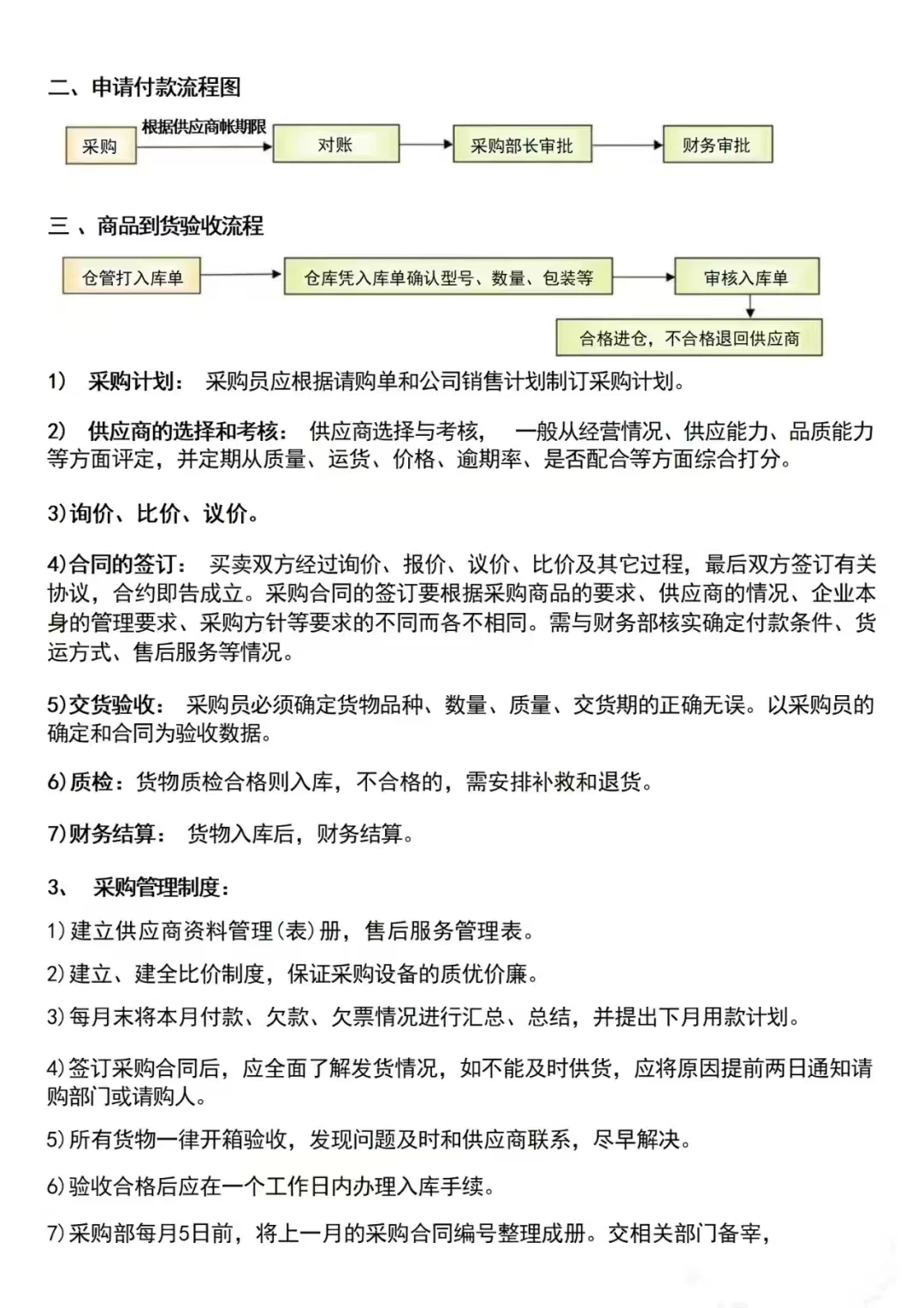
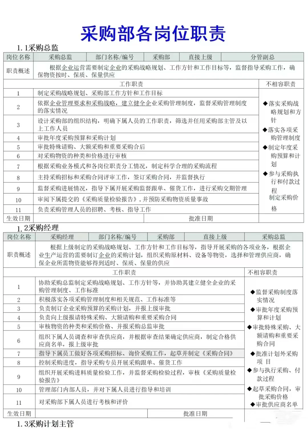
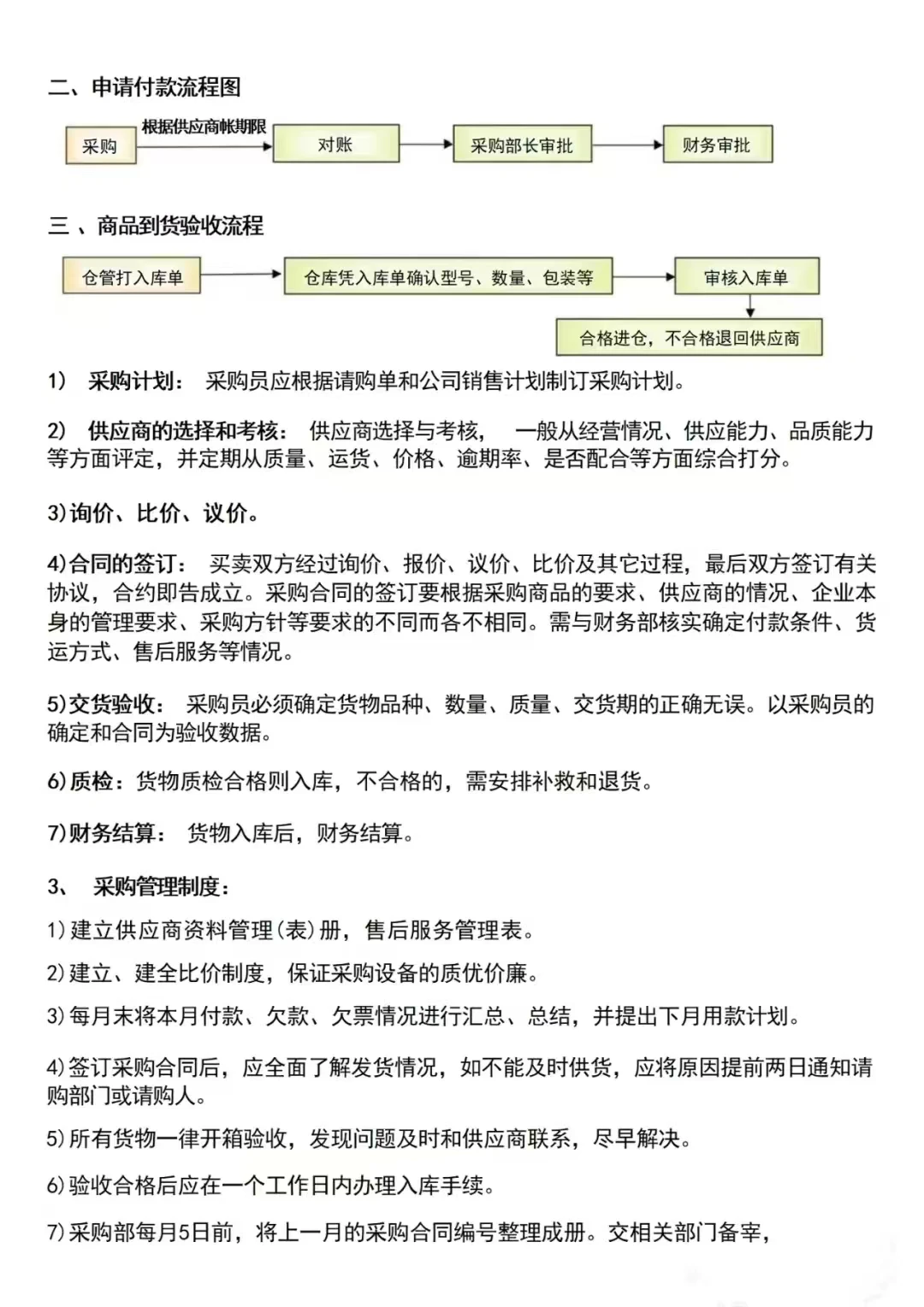
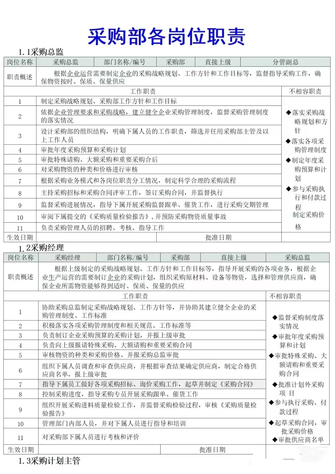
真的不是我苛责新人!哪怕是零经验应届生,面试前花1小时做功课记核心流程,都不至于这么被动啊!采购岗位看着门槛不高,实则每一步都卡着成本、质量和供应链稳定性,连最基础的“需求确认→供应商筛选→资质审核→比价议价→合同签订→下单跟进→到货验收→对账付款”都捋不清,后续怎么对接供应商、把控风险?
面试官要的从来不是“满分实操经验”,而是“态度+基础认知”!你哪怕说“流程记熟了,但实操没太多经验,愿意快速学习”,都比啥都答不上来强——连岗位核心知识都懒得提前梳理,怎么让人相信你入职后会认真对待工作?
? 真心给采购求职者(应届生/转行党必看)划重点!面试必背基础流程+加分小技巧,记牢直接赢一半:
其实采购基础不难,花半天时间梳理清楚,面试时自信说出来,比空夸“学习能力强”管用10倍!态度到位+基础扎实,哪怕是新手,面试官也愿意给机会✨
#采购与供应链管理 #供应链 #采购 #采购日常 #CPPM #采购管理 #面试 #供应链管理
简历写着“熟悉采购基础运作”,结果一开口问核心流程,支支吾吾半天说不出完整链路,甚至把“比价议价”和“合同签订”的顺序都搞反了,最后憋出一句“大概就是找供应商买东西吧”…?
真的不是我苛责新人!哪怕是零经验应届生,面试前花1小时做功课记核心流程,都不至于这么被动啊!采购岗位看着门槛不高,实则每一步都卡着成本、质量和供应链稳定性,连最基础的“需求确认→供应商筛选→资质审核→比价议价→合同签订→下单跟进→到货验收→对账付款”都捋不清,后续怎么对接供应商、把控风险?
面试官要的从来不是“满分实操经验”,而是“态度+基础认知”!你哪怕说“流程记熟了,但实操没太多经验,愿意快速学习”,都比啥都答不上来强——连岗位核心知识都懒得提前梳理,怎么让人相信你入职后会认真对待工作?
? 真心给采购求职者(应届生/转行党必看)划重点!面试必背基础流程+加分小技巧,记牢直接赢一半:
其实采购基础不难,花半天时间梳理清楚,面试时自信说出来,比空夸“学习能力强”管用10倍!态度到位+基础扎实,哪怕是新手,面试官也愿意给机会✨
#采购与供应链管理 #供应链 #采购 #采购日常 #CPPM #采购管理 #面试 #供应链管理
