






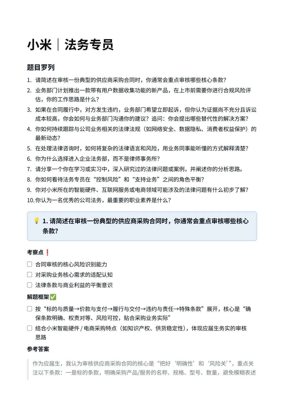
1. 请简述在审核一份典型的供应商采购合同时,你通常会重点审核哪些核心条款?
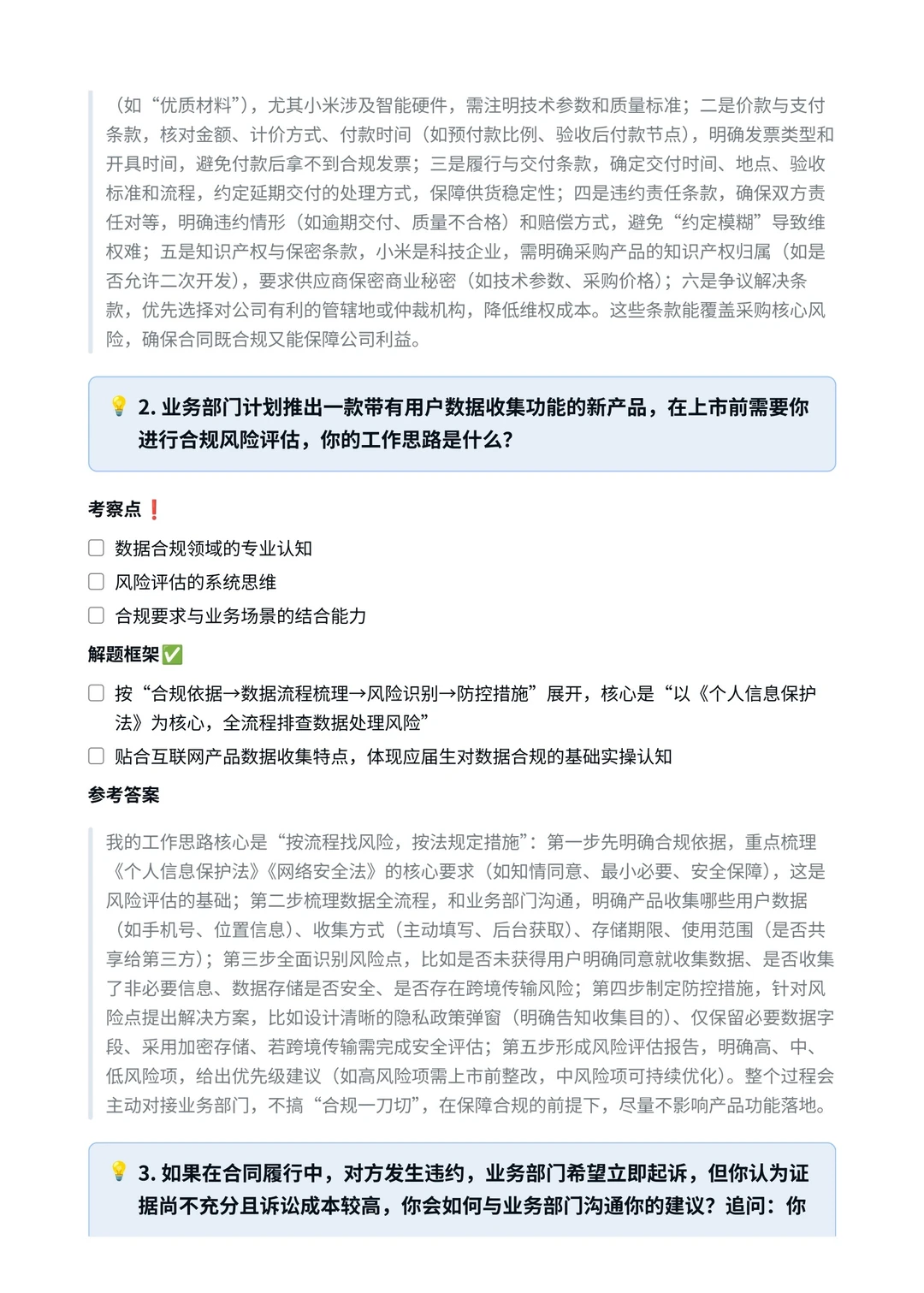
2. 业务部门计划推出一款带有用户数据收集功能的新产品,在上市前需要你进行合规风险评估,你的工作思路是什么?
3. 如果在合同履行中,对方发生违约,业务部门希望立即起诉,但你认为证据尚不充分且诉讼成本较高,你会如何与业务部门沟通你的建议?追问:你会提出哪些替代性的解决方案?
4. 你如何持续跟踪与公司业务相关的法律法规(如网络安全、数据隐私、消费者权益保护)的最新动态?
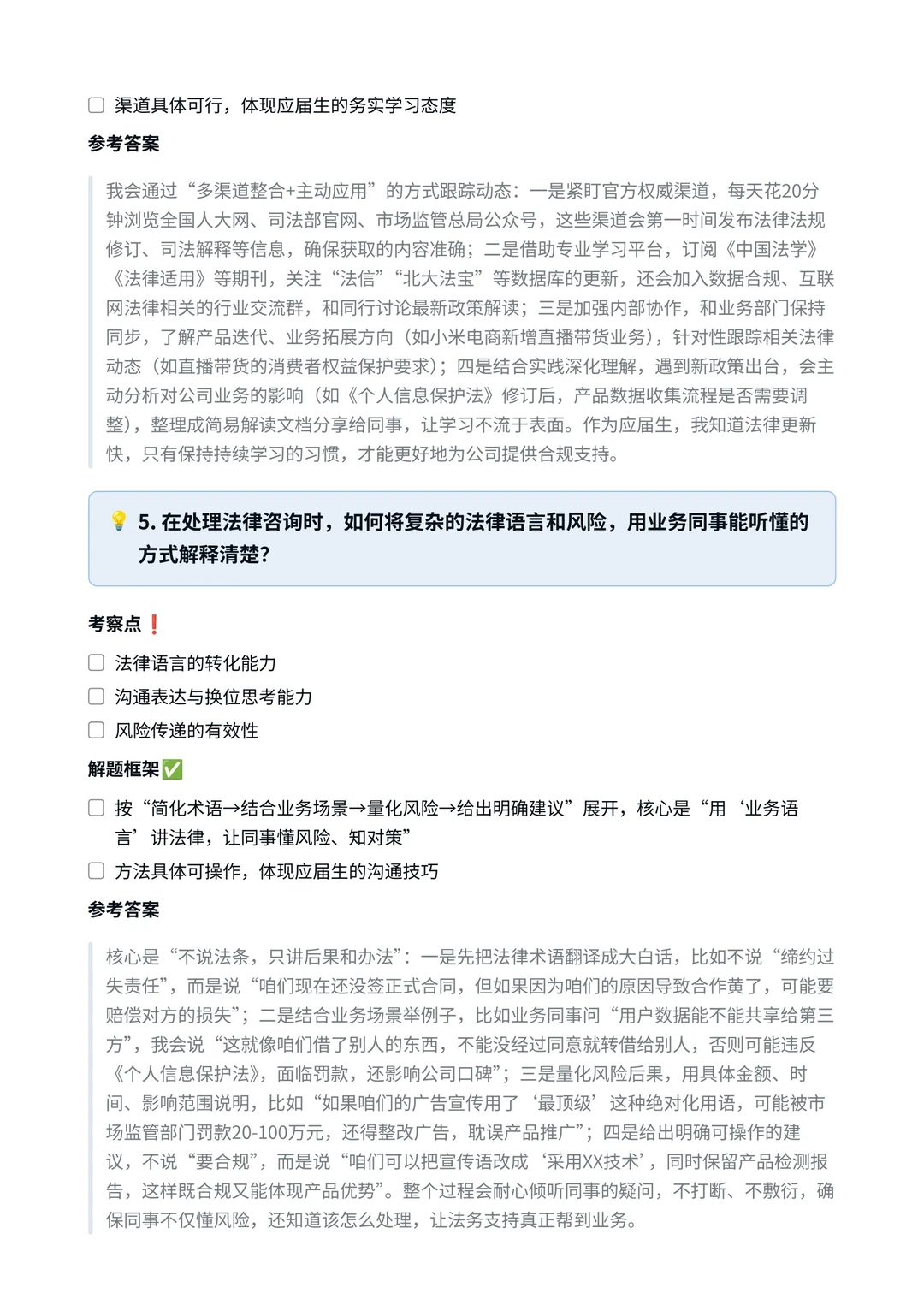
5. 在处理法律咨询时,如何将复杂的法律语言和风险,用业务同事能听懂的方式解释清楚?
6. 你为什么选择进入企业法务部,而不是律师事务所?
7. 请分享一个你在学习或实习中,深入研究过的法律问题或案例,并阐述你的分析思路。
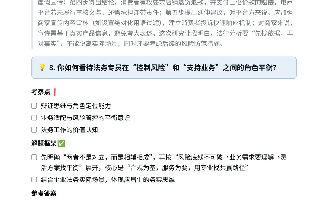
8. 你如何看待法务专员在“控制风险”和“支持业务”之间的角色平衡?
9. 你对小米所在的智能硬件、互联网服务或电商领域可能涉及的法律问题有什么初步了解?
10. 你认为一名优秀的公司法务,最重要的职业素养是什么?
#小米 #小米招聘 #小米面试 #小米面试题 #面试辅导 #面经 #面试技巧 #面试题 #法务专员 #法务岗面试
2. 业务部门计划推出一款带有用户数据收集功能的新产品,在上市前需要你进行合规风险评估,你的工作思路是什么?
3. 如果在合同履行中,对方发生违约,业务部门希望立即起诉,但你认为证据尚不充分且诉讼成本较高,你会如何与业务部门沟通你的建议?追问:你会提出哪些替代性的解决方案?
4. 你如何持续跟踪与公司业务相关的法律法规(如网络安全、数据隐私、消费者权益保护)的最新动态?
5. 在处理法律咨询时,如何将复杂的法律语言和风险,用业务同事能听懂的方式解释清楚?
6. 你为什么选择进入企业法务部,而不是律师事务所?
7. 请分享一个你在学习或实习中,深入研究过的法律问题或案例,并阐述你的分析思路。
8. 你如何看待法务专员在“控制风险”和“支持业务”之间的角色平衡?
9. 你对小米所在的智能硬件、互联网服务或电商领域可能涉及的法律问题有什么初步了解?
10. 你认为一名优秀的公司法务,最重要的职业素养是什么?
#小米 #小米招聘 #小米面试 #小米面试题 #面试辅导 #面经 #面试技巧 #面试题 #法务专员 #法务岗面试
