发布信息
登陆/注册
搜索
搜索
导航
首页
产品供应
产品求购
企业库
酒业展会
行业资讯
认证会员
站内搜索
展会信息
当前位置:
首页
展会信息
正文
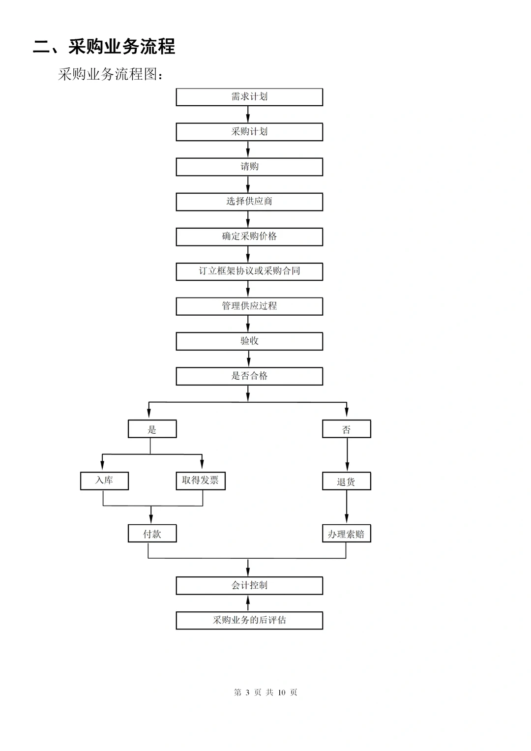
公司采购询价、合同执行、验收等流程管理
作者:本站编辑
2025-12-13 15:42:30
7
公司采购询价、合同执行、验收等流程管理
#职场
#企业管理
#行政管理
#行政工作
#采购
#采购管理
#管理制度
#公司管理制度管理
@领取小助手
下一篇:
2025-2026跨境电商展会排期表新鲜出炉?
上一篇:
工业风展台
相关内容
查看全部
展会推荐 | 2026
2026-04-26 18:02
山东寿光蔬菜博览
2026-04-26 18:02
【海外华人诗人文
2026-04-26 18:02
广交会上的佛堂蜡
2026-04-26 18:01
徽源楼书画艺术展
2026-04-26 18:00
第四届天津国际航
2026-04-26 18:00
我刊主编闫茂坦参
2026-04-26 18:00
2026北京国际汽车
2026-04-26 17:59
第四届香港国际文
2026-04-26 17:59
YS会展服务进行时
2026-04-26 17:58