发布信息
登陆/注册
搜索
搜索
导航
首页
产品供应
产品求购
企业库
酒业展会
行业资讯
认证会员
站内搜索
行业企业
当前位置:
首页
行业企业
正文
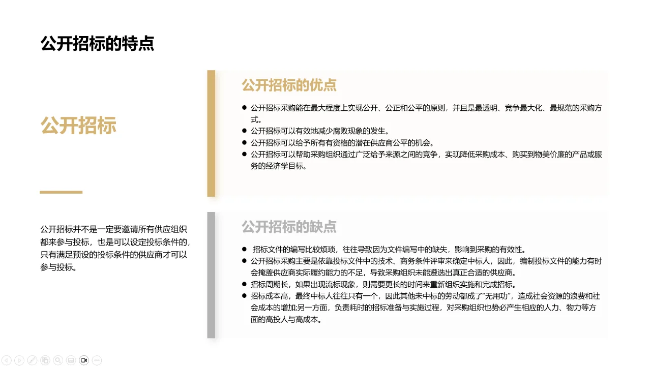
(9)采购招标管理
作者:本站编辑
2025-12-12 05:59:51
6
(9)采购招标管理
#供应链
下一篇:
招标产生专业施工,
上一篇:
招标代理的日常
相关内容
查看全部
#原创视频 #自动
2026-04-20 22:10
7月1日起施行!电
2026-04-20 22:04
聚焦木器行业风险
2026-04-20 22:02
永钢炼钢AI算法重
2026-04-20 21:42
白酒行业新闻简报
2026-04-20 21:42
北京昌平SOFC/SOE
2026-04-20 21:39
全球“顶流”对话
2026-04-20 21:24
【通知公告】交通
2026-04-20 21:20
【4.13-4.19】全
2026-04-20 21:19
招标投标领域监管
2026-04-20 21:13