发布信息
登陆/注册
搜索
搜索
导航
首页
产品供应
产品求购
企业库
酒业展会
行业资讯
认证会员
站内搜索
行业企业
当前位置:
首页
行业企业
正文
园区委托运营招投标管理
作者:本站编辑
2025-12-12 01:55:51
10
园区委托运营招投标管理
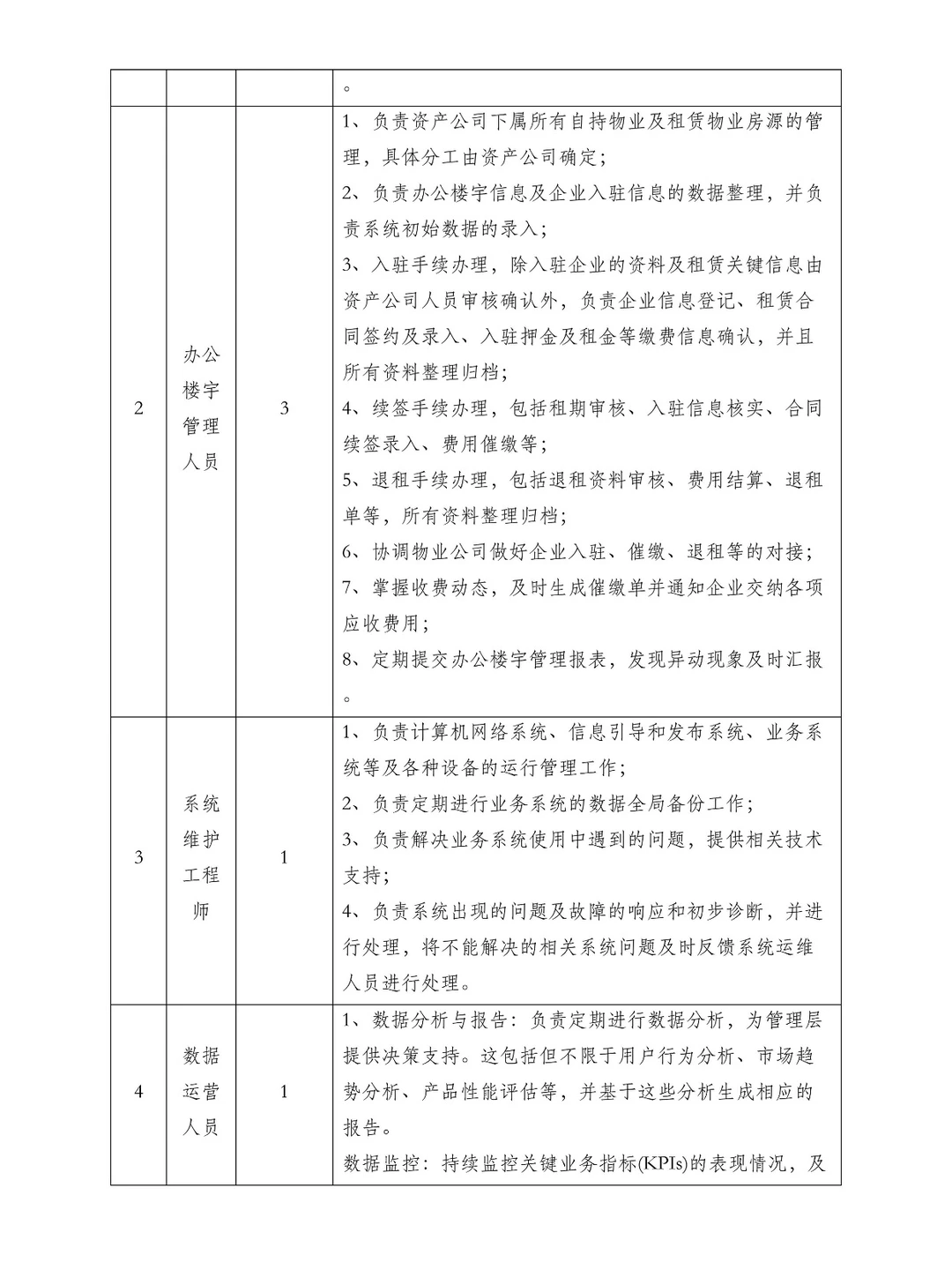
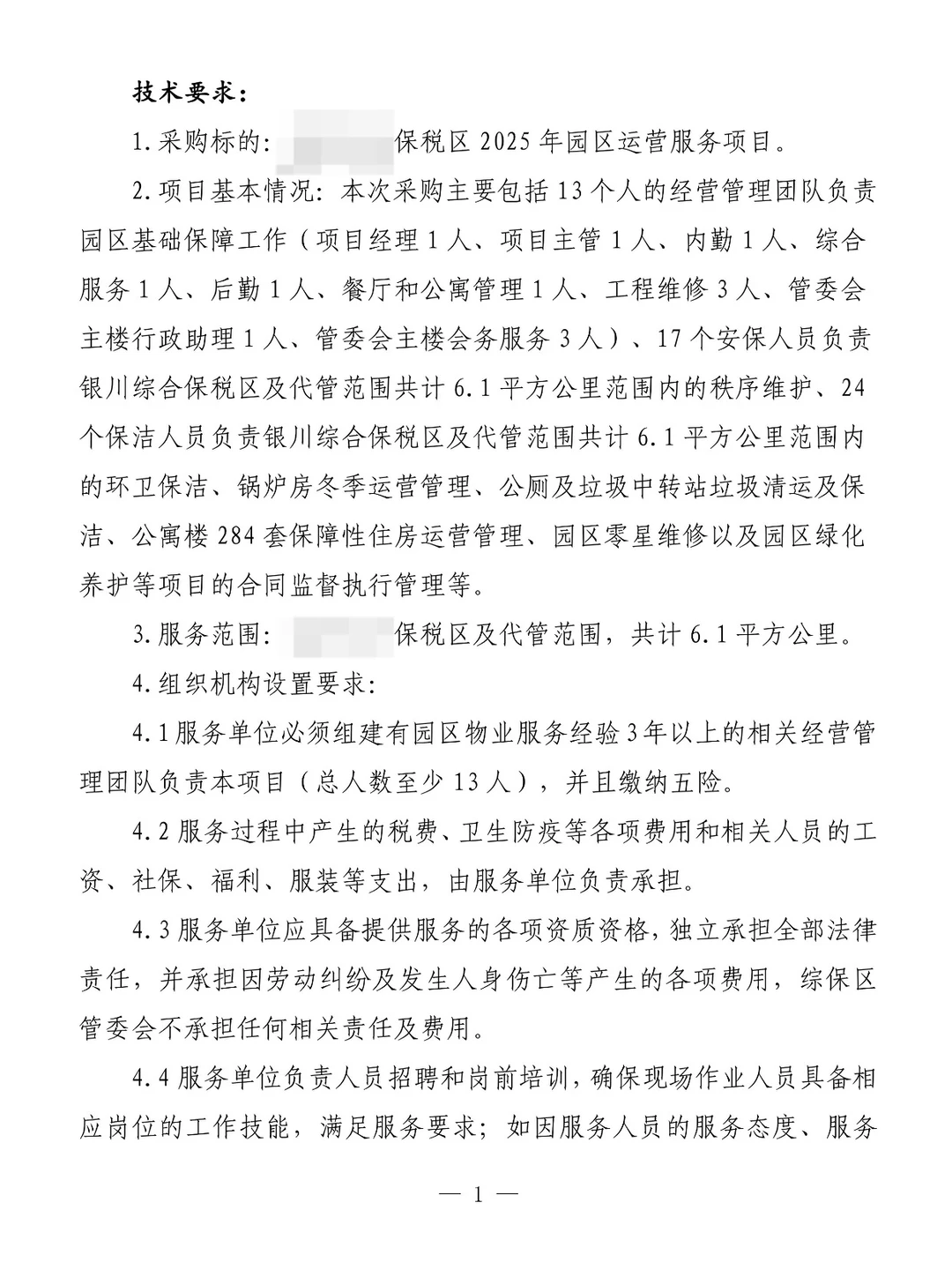
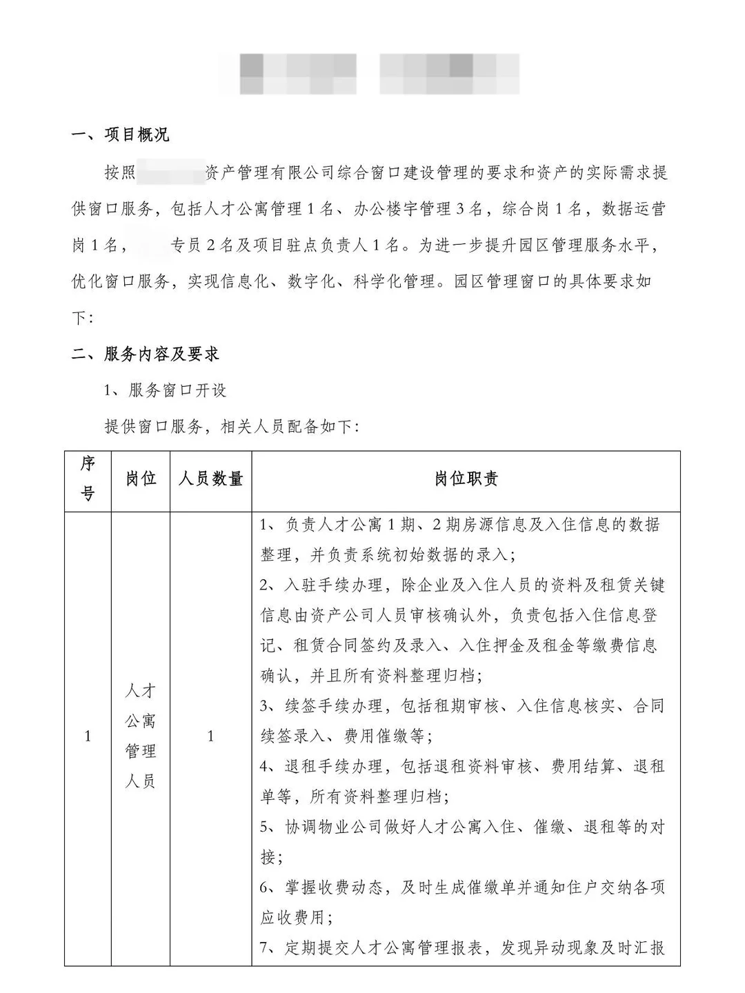
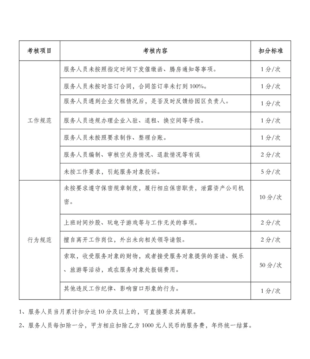
园区委托运营招投标管理及考核内容,本篇包括
保税区园区运营服务项
人力资源服务产业园运营管理
园区运营管理服务项目
工业园区运营管理服务项目
#投标
#园区运营
#园区委托运营
#园区标书
#园区运营标书
#产业园运营
下一篇:
招投标人速救包!资料全套搞定
上一篇:
施工招标投标与合同管理
相关内容
查看全部
行业标杆!武钢有
2026-04-17 18:13
世界500强企业考
2026-04-17 18:11
120家!2026年度SM
2026-04-17 18:09
翁牛特旗应急管理
2026-04-17 18:04
近期化工行业安全
2026-04-17 18:03
会议丨共谋行业协
2026-04-17 18:03
为什么越来越多中
2026-04-17 18:02
2026年4月16日陕
2026-04-17 18:01
【行业资讯】2026
2026-04-17 17:59
云端共研|长沙婚
2026-04-17 17:59