



宝子们!中国烟草2025笔试里“企业文化”占比超关键(约20-30%),这部分现在背刚好能冲刺提分~给你们划核心必背点?
✨ 4个必背高频考点
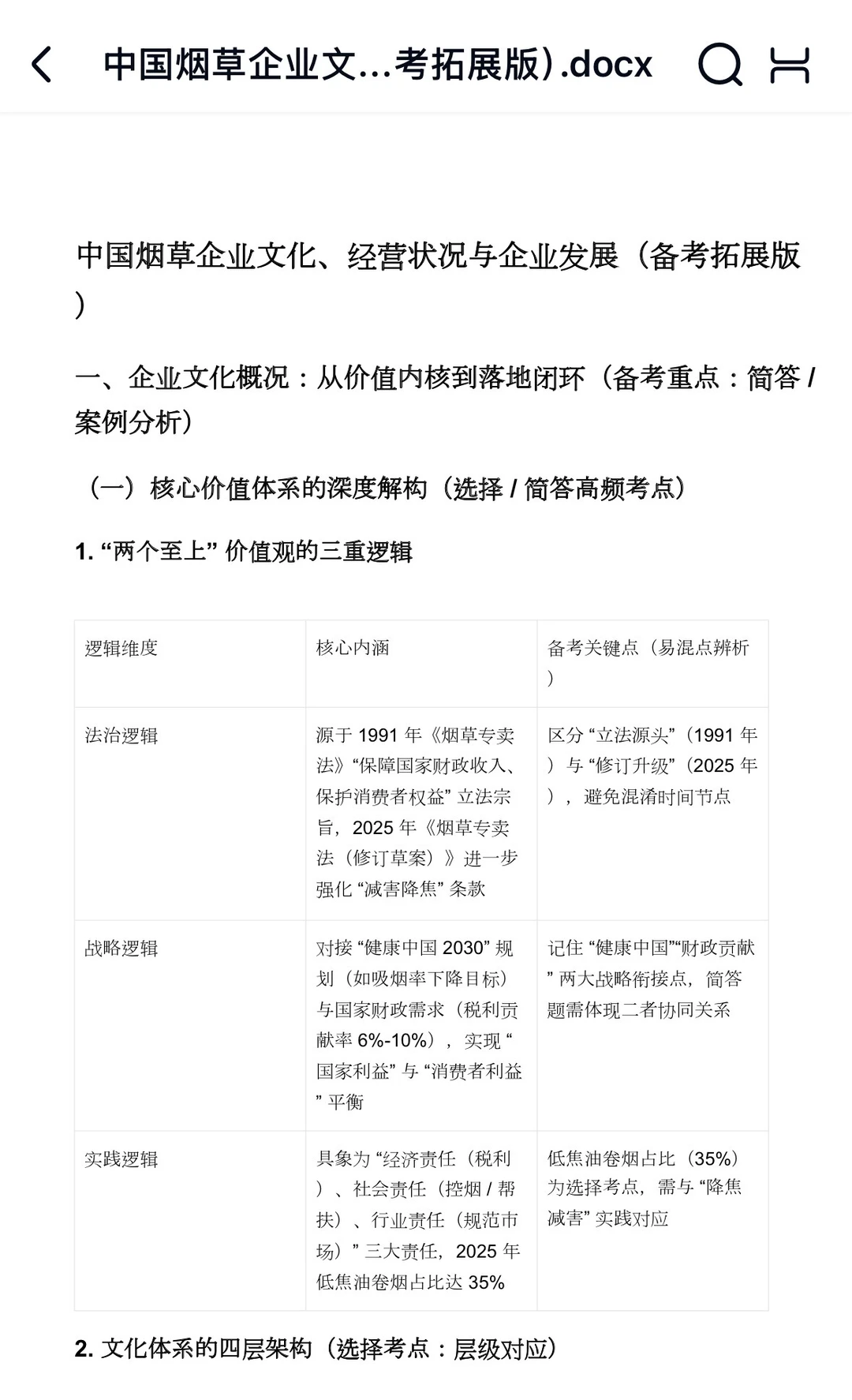
• 行业共同价值观:“国家利益至上,消费者利益至上”,这两句是核心中的核心,笔试选择题、简答题都爱考,必须刻进DNA~
• 企业精神:烟草行业的企业精神内涵要吃透,理解+记忆结合,答题时能精准输出~
• 发展战略:重点关注“科技创新”这类关键战略方向,考前多了解相关案例和表述~
• 品牌理念:各烟草品牌的核心理念也要有印象,遇到品牌相关题目能快速对应~
这部分内容不算多,现在背完上考场超有底气!我已经把这些考点做成手机壁纸,没事就瞄一眼
#中国烟草笔试 #国企笔试 #企业文化 #笔试备考 #求职干货#中国烟草企业文化 #中国烟草企业文化备考 #中国烟草考试 #中国烟草笔试资料 #企业文化价值观
✨ 4个必背高频考点
• 行业共同价值观:“国家利益至上,消费者利益至上”,这两句是核心中的核心,笔试选择题、简答题都爱考,必须刻进DNA~
• 企业精神:烟草行业的企业精神内涵要吃透,理解+记忆结合,答题时能精准输出~
• 发展战略:重点关注“科技创新”这类关键战略方向,考前多了解相关案例和表述~
• 品牌理念:各烟草品牌的核心理念也要有印象,遇到品牌相关题目能快速对应~
这部分内容不算多,现在背完上考场超有底气!我已经把这些考点做成手机壁纸,没事就瞄一眼
#中国烟草笔试 #国企笔试 #企业文化 #笔试备考 #求职干货#中国烟草企业文化 #中国烟草企业文化备考 #中国烟草考试 #中国烟草笔试资料 #企业文化价值观
