发布信息
登陆/注册
搜索
搜索
导航
首页
产品供应
产品求购
企业库
酒业展会
行业资讯
认证会员
站内搜索
行业企业
当前位置:
首页
行业企业
正文
工程造价毕业设计(论文)这样写一遍过!!
作者:本站编辑
2025-12-07 10:10:00
10
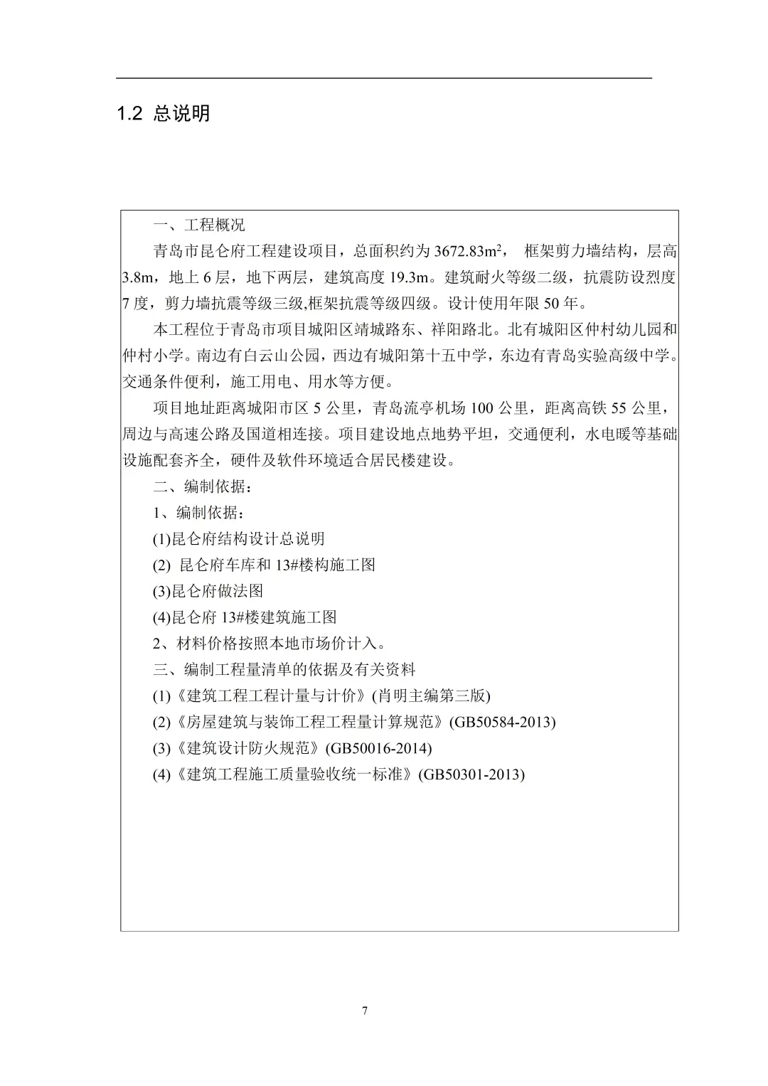
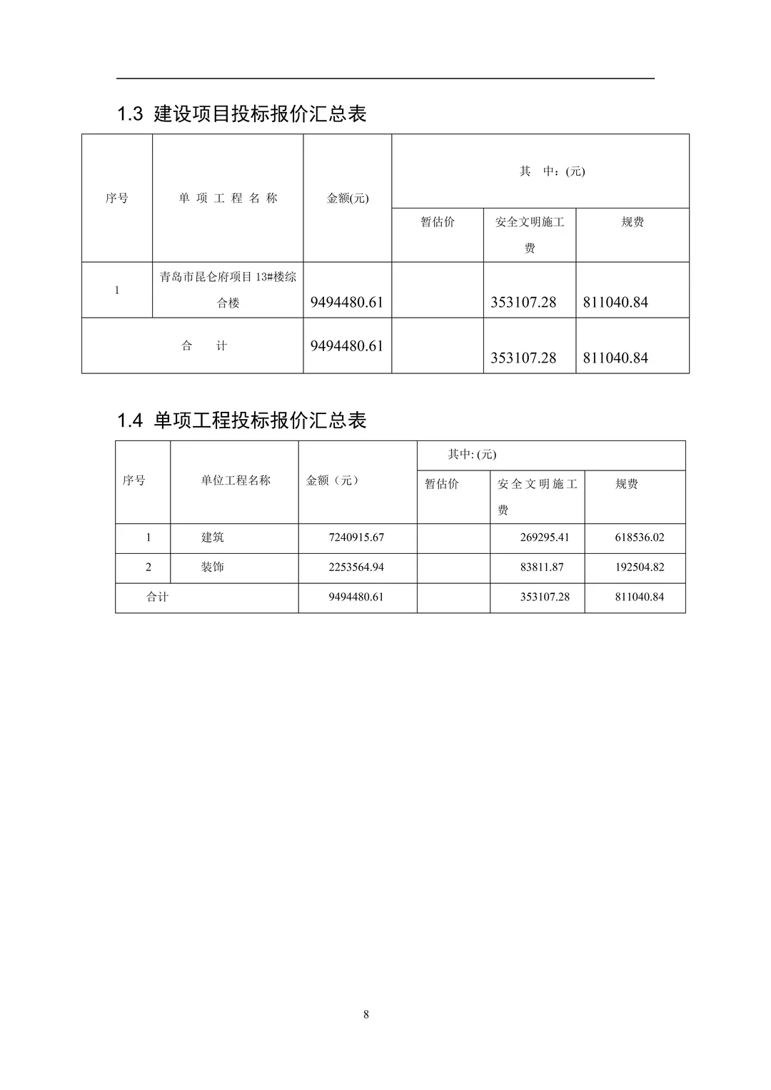
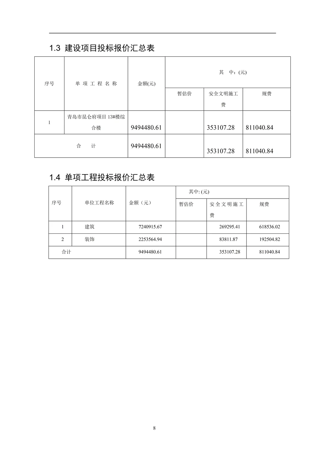
工程造价毕业设计(论文)这样写一遍过!!
?题目:基于BIM技术青岛市城阳区昆仑府项目13号楼住宅楼项目的投标文件编制
#工程造价毕业论文
#工程造价
#工程造价干货
#工程造价毕业设计
#工程造价专业
#招标
#招标文件
#招标与投标
#工程造价控制
#造价管理
#施工图预算
#工程招标
#工程造价论文
#工程造价论文怎么写
#带你一起读论文
#论文
#论文写作
#论文发表
#毕业论文
下一篇:
【工程项目全过程管理专项审计工作方案】
上一篇:
黑龙江特产,哈尔滨市的3大名特优农产品
相关内容
查看全部
悦己消费驱动品类
2026-03-25 01:14
深入一线听心声
2026-03-25 00:45
尉犁公安交管对客
2026-03-25 00:41
政府启动国际招标
2026-03-25 00:20
有机肥,复合肥,生
2026-03-25 00:19
2026企业标准选择
2026-03-24 23:52
JYT-1500L矩源白
2026-03-24 23:29
四川公示2025年度
2026-03-24 23:17
消失三天,我用AI
2026-03-24 23:06
聚焦资源再利用!
2026-03-24 23:06