发布信息
登陆/注册
搜索
搜索
导航
首页
产品供应
产品求购
企业库
酒业展会
行业资讯
认证会员
站内搜索
行业企业
当前位置:
首页
行业企业
正文
如何成为一个合格的采购部负责人
作者:本站编辑
2025-12-07 08:56:01
2
如何成为一个合格的采购部负责人
#供应链管理
#采购
#采购管理
#采购部
#采购部门岗位设置
采购部门如果要证明你自己的价值,不能只靠辩解,而是要靠你的行动和成果。
下一篇:
Phat! PUP 弹丸论破 苗木诚手办彩色原型
上一篇:
行雨葡萄苗:左划看它长大
相关内容
查看全部
市国资委督导检查
2026-04-30 21:54
唐长军老师荣获【
2026-04-30 21:47
电力行业重点碳排
2026-04-30 21:41
重磅!禁金融属性
2026-04-30 21:38
李伟伟:为建生产
2026-04-30 21:31
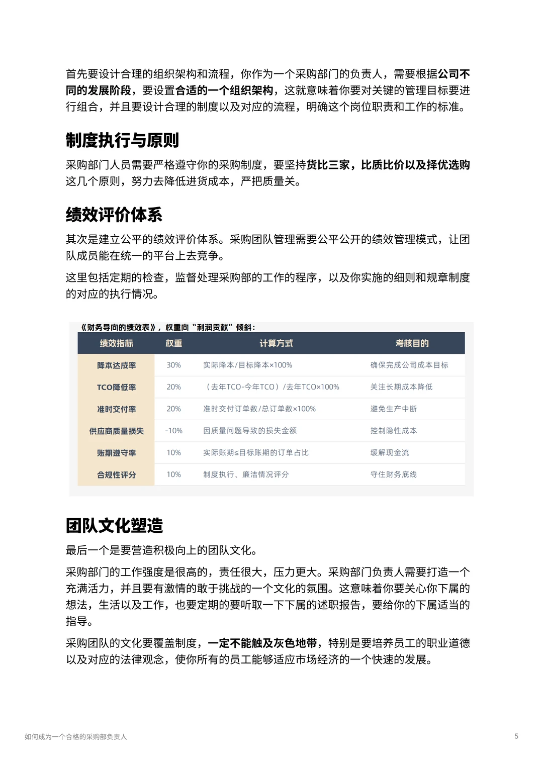
敬业钢构3800mm钢
2026-04-30 21:30
【经典案例】安防
2026-04-30 21:21
涂料生产线 PLC
2026-04-30 21:19
兰州市快递行业党
2026-04-30 21:01
走进车间,近距离
2026-04-30 20:49